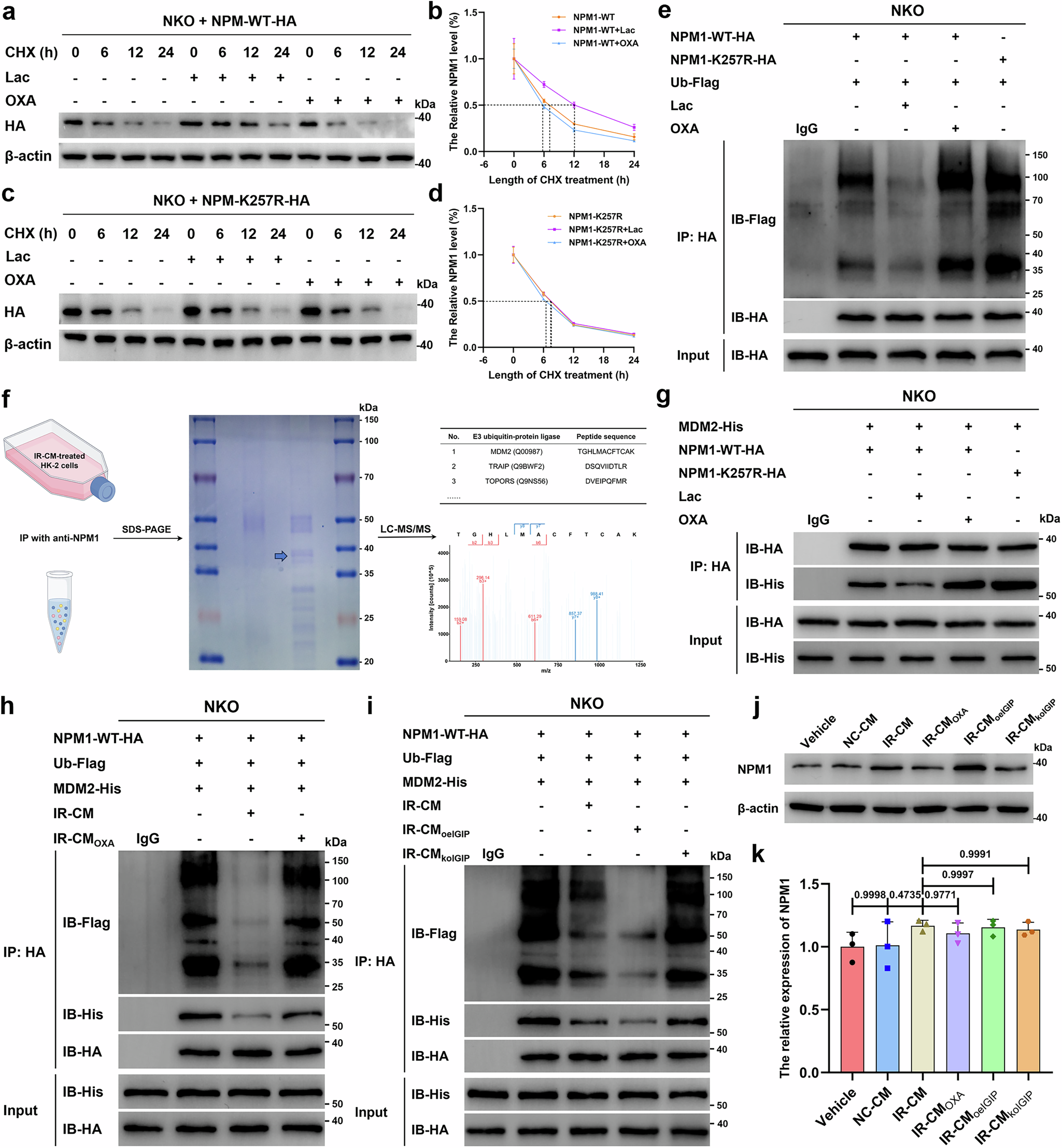
Fig. 5: NPM1 lactylation enhances protein stability by suppressing MDM2-mediated ubiquitination.

Protein stability detection and half-life analysis of NPM1 WT (a, b) and K257R (c, d) in HK-2 cells treated with 10 mM sodium lactate, 10 mM sodium oxamate, or vehicle control (n = 3 group−1). e Assessment of ubiquitination for WT and K257R NPM1 in NKO HK-2 cells co-transfected with Flag-tagged ubiquitin (Ub-Flag), following treatment with sodium lactate (10 mM), sodium oxamate (10 mM), or vehicle control (n = 3 group−1). f IP-MS analysis of NPM1-interacting proteins in HK-2 cells treated with IR-CM for 24 h, revealing multiple E3 ubiquitin ligases including MDM. g Co-IP assays detecting the interactions between NPM1-HA and MDM2-His using anti-HA antibody in NKO HK-2 cells treated with 10 mM sodium lactate, 10 mM sodium oxamate, or vehicle control (n = 3 group−1). h, i IP assays determining the effects of diverse CM on the ubiquitination of NPM1-HA using anti-HA antibody in HK-2 cells co-transfected with Ub-Flag and MDM2-His (n = 3 group−1). j, k Translational and transcriptional levels of NPM1 in HK-2 cells treated with different CM (n = 3 group−1); normalized to Vehicle group levels; one-way ANOVA followed by Tukey’s test. ns represents no significant difference. Data are presented as mean ± SD. All experiments were repeated at least three times, yielding similar results. The p-values are shown for the indicated comparisons. Figure 5f was created in FigDraw. Source data are provided as a Source Data file.