Fig. 8: Pdk1 downregulation in peripheral discs correlates with systemic growth restriction.
From: A JAK/STAT-Pdk1-S6K axis bypasses systemic growth restrictions to promote regeneration

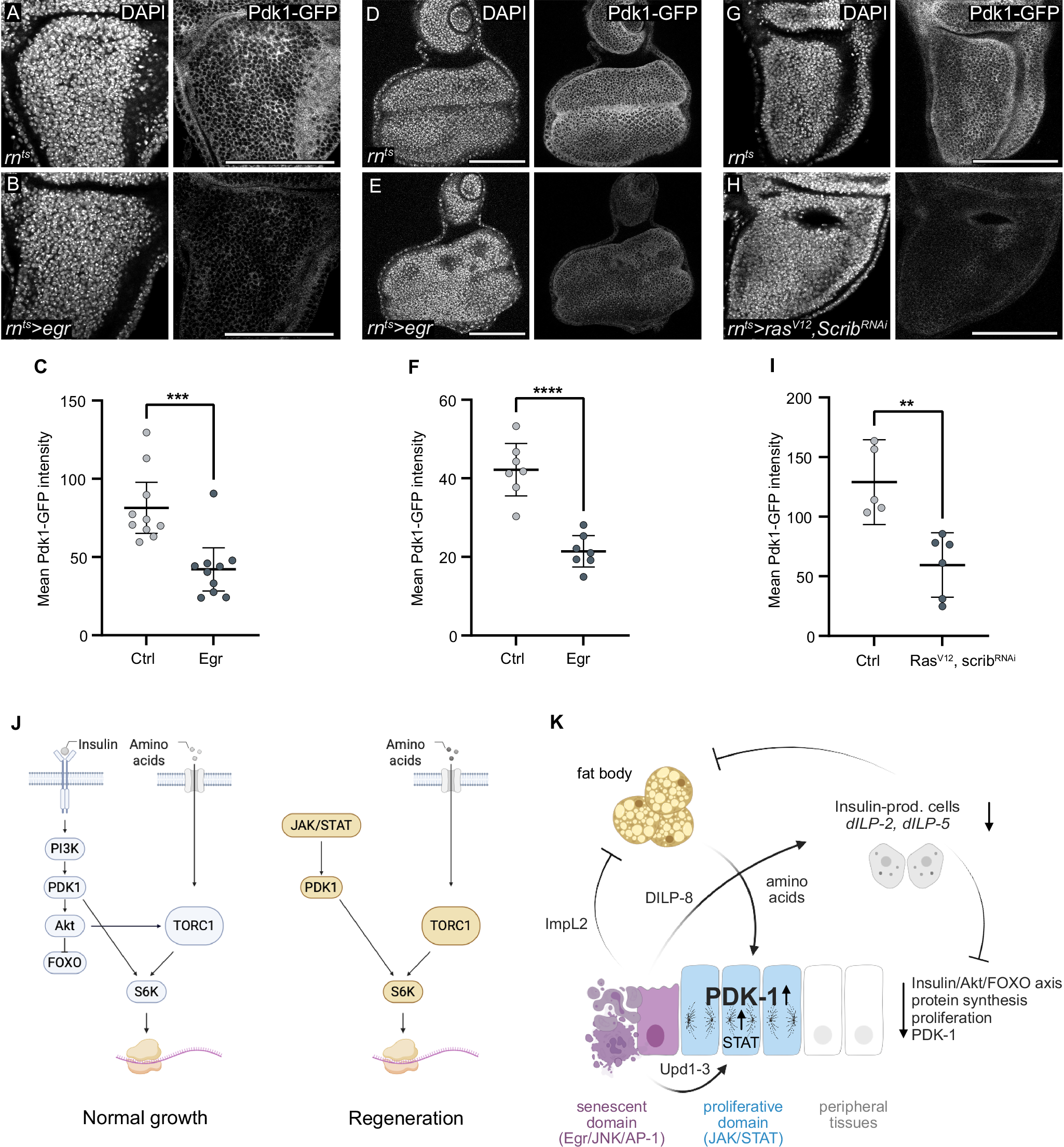
A, B Pdk1-GFP in the notum of control (A) and egr-expressing discs (B). C Mean Pdk1-GFP intensity in the notum of control (A) and egr-expressing discs (B). Mean and 95% CI, two-tailed Mann-Whitney’s test, p-value = 0.0007 (control: n = 10, experiment: n = 10). D, E Pdk1-GFP in eye imaginal disc, dissected from larvae with control (D) or egr-expressing (E) wing discs. F Mean Pdk1-GFP intensity in eye discs, dissected from larvae with control (D) or egr-expressing (E) wing discs. Mean and 95% CI, two-tailed Unpaired t test, p-value < 0.0001 (control: n = 7, experiment: n = 7). G, H Pdk1-GFP in the notum of control (G) and wing disc expressing RasV12, scrib-RNAi (H). I Mean Pdk1-GFP intensity in the notum of control and wing disc expressing RasV12, scrib-RNAi. Mean and 95% CI, two-tailed Unpaired t test, p-value = 0.0022 (control: n = 5, experiment: n = 6). J Model summary illustrating growth mediated by S6K activation via canonical Insulin signalling (Insulin/AKT/FOXO and mTORC1) during normal developmental (left). Growth in the proliferative domain is maintained in an insulin-restricted environment through the JAK/STAT-Pdk1-S6K axis, supported by mTORC1 signalling. K Model summary of local and systemic metabolic adaptations supporting growth in the proliferative domain. Inter-organ signalling is initiated by senescent-like cells in the high JNK signalling domain at the centre of tissue damage via secreted Dilp8, ImpL2 and Upd1,2,3. Dilp8 reduces insulin-like peptide expression by acting on IPCs, thereby restricting systemic insulin signalling in peripheral tissues. ImpL2 acts on fat body, and combined both mechanisms facilitates nutrient mobilisation from stores. Secreted Unpaireds activate JAK/STAT in the nearby proliferative domain, upregulating Pdk1 and instructing S6K activation. Levels of Pdk1 in the proliferative and peripheral regions determine tissue growth in an insulin-restricted environment. Scale bars: 100 μm. DAPI visualises nuclei. Fluorescence intensities are reported as arbitrary units. Source data in graphs are provided as a Source Data file. Illustrations were created in Biorender Classen, A. (2025) https://BioRender.com/h63vwwi.