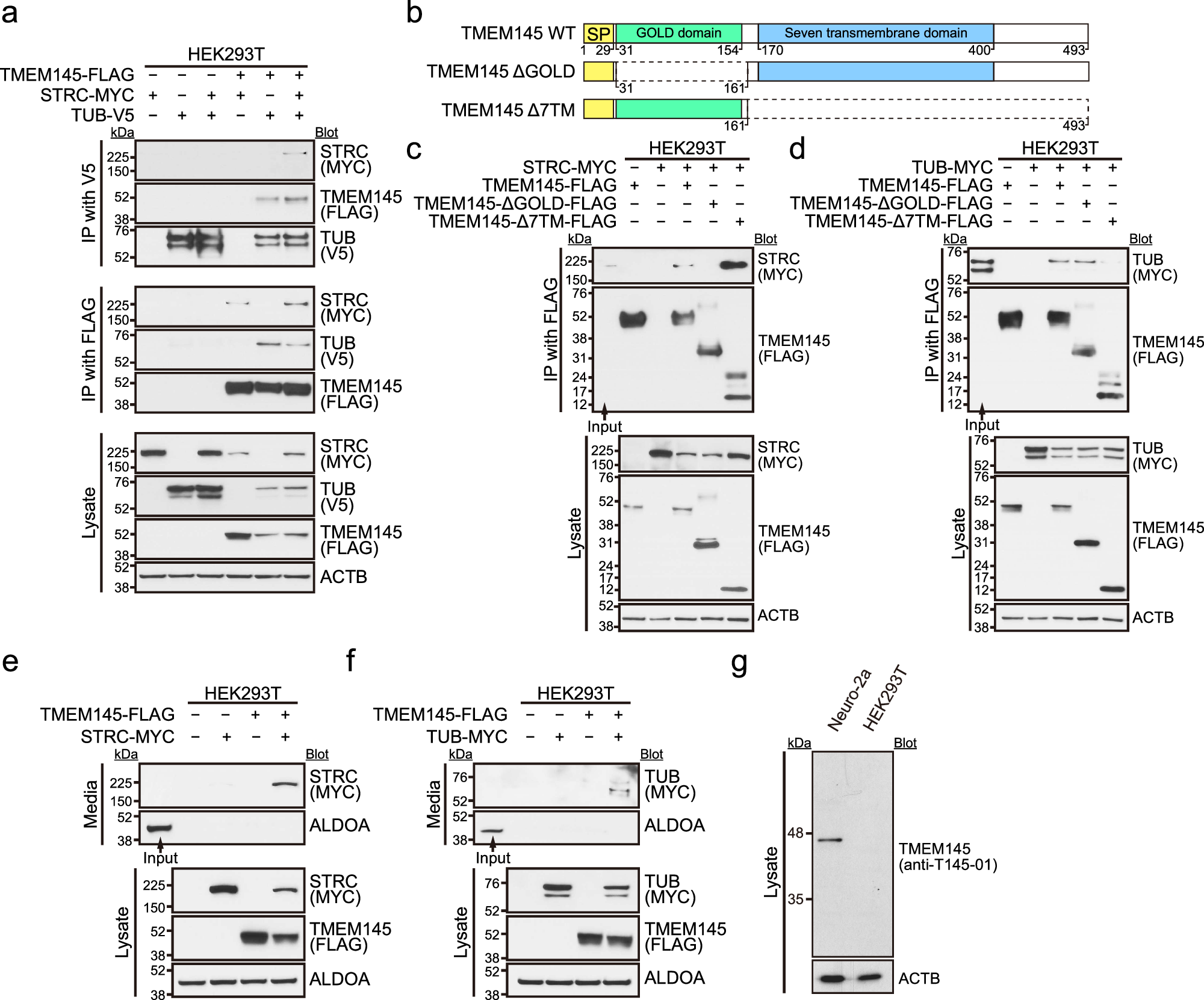
Fig. 4: TMEM145 interacts with STRC and TUB and induces their secretion.

a HEK293T cells were transfected with TMEM145-FLAG, STRC-MYC, or TUB-V5, followed by immunoprecipitation (IP) using anti-V5 or anti-FLAG affinity matrices. The co-immunoprecipitated proteins (MYC, FLAG, V5) and total cell lysates were analyzed using immunoblotting. Under conditions where TMEM145-FLAG was co-expressed, STRC-MYC and TUB-V5 co-immunoprecipitated, indicating a physical interaction between TMEM145 and STRC/TUB. β-actin (ACTB) was used as a loading control. b Schematic of TMEM145 wild-type (WT) and its deletion mutants (ΔGOLD, Δ7TM). SP indicates the signal peptide (amino acids 1–29). The GOLD domain spans amino acids 31–154 and the seven-transmembrane domain is from amino acids 170–400. ΔGOLD lacks the GOLD domain, whereas Δ7TM lacks the seven-transmembrane region. c HEK293T cells were co-transfected with STRC-MYC and either TMEM145-FLAG, TMEM145-ΔGOLD-FLAG, or TMEM145-Δ7TM-FLAG. Following IP with anti-FLAG, the presence of STRC-MYC in the immunoprecipitates was assessed using immunoblotting with anti-MYC. Deletion of the GOLD domain affects the interaction of TMEM145 with STRC, suggesting that those domains contribute to STRC binding. d Similar co-transfections and immunoprecipitations were performed using TUB-MYC in place of STRC-MYC, with TMEM145-FLAG, TMEM145-ΔGOLD-FLAG, or TMEM145-Δ7TM-FLAG. Deletion of the 7TM domain impaired the interaction of TMEM145 with TUB. e, f Examination of the effect of TMEM145 on the secretion of STRC (e) and TUB (f). Culture supernatants (media) and cell lysates were analyzed using immunoblotting. Secreted STRC or TUB in the media was detected using immunoblotting, and ALDOA served as a loading control for both media and lysates. Both STRC and TUB were secreted only when TMEM145 was co-transfected. In (c–f), input lanes represent 40 μg of total protein lysate loaded to serve as a reference. g Endogenous TMEM145 was detected in Neuro-2a and HEK293T cells using an anti-T145-01 antibody, with ACTB (β-actin) serving as a loading control. In (a–g), experiments were independently repeated three times with similar results. Source data are provided as a Source Data file.