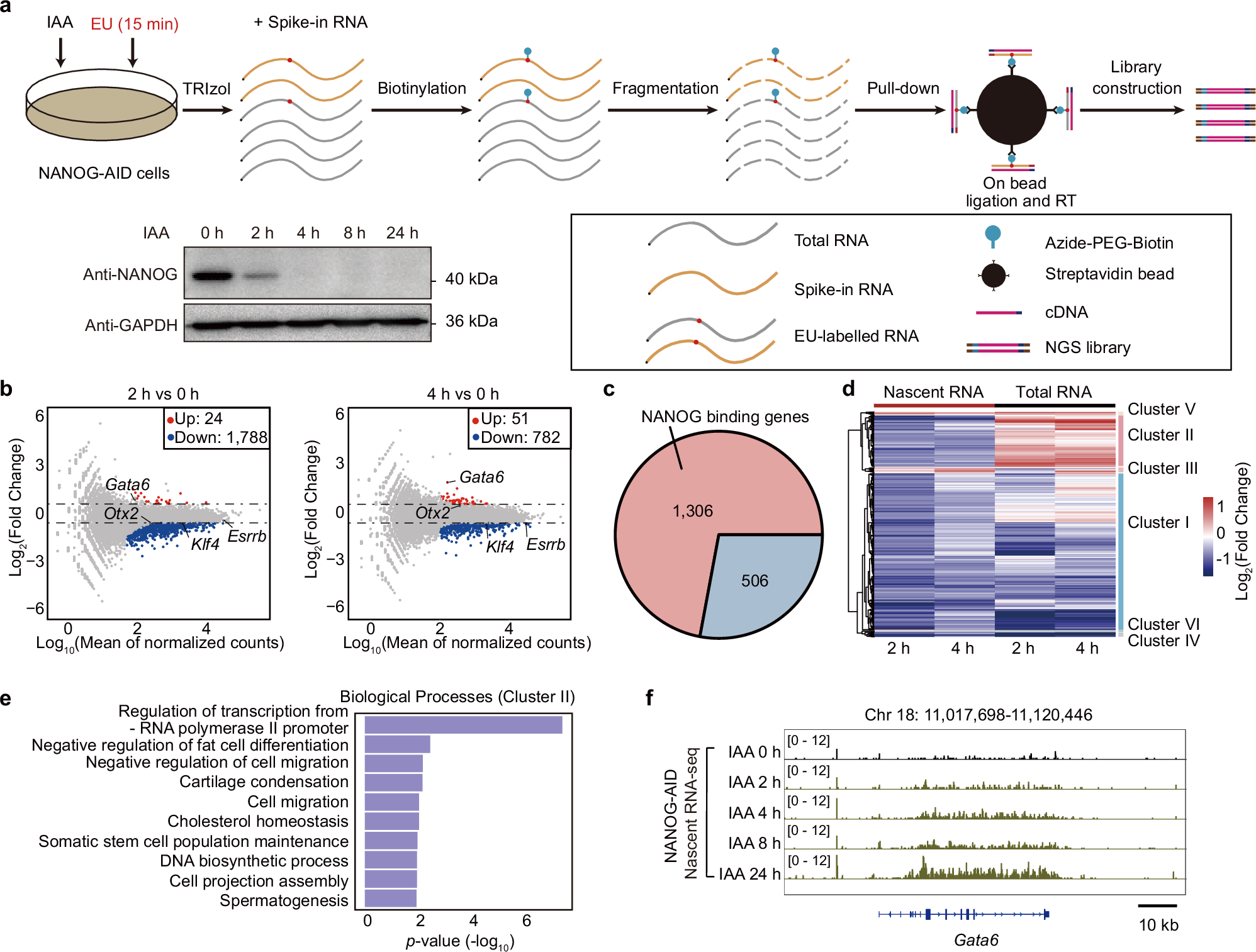
Fig. 1: Identification of direct transcriptional targets of NANOG using nascent RNA-seq.

a Schematic overview of nascent RNA-seq in NANOG-AID cells. Cells were incubated with 1 mM EU for 15 minutes at designated time points (0 h, 2 h, 4 h, 8 h, 24 h) after IAA treatment. Total RNA was extracted, and EU-labeled spike-in RNA was added for normalization. The RNA was biotinylated using click chemistry, then purified and used for Next-Generation Sequencing (NGS) library construction. Western blot analysis verifies NANOG protein levels following IAA treatment. Representative western blots are shown from two independent experiments with consistent results. b MA plots show nascent RNA level changes following acute IAA-induced degradation of NANOG protein. 2 h versus 0 h (left), 4 h versus 0 h (right). (FDR < 0.05, fold change > 1.5). c Percentage of transcriptionally changed genes (at 2 h vs. 0 h, identified by nascent RNA-seq; n = 1,812) with NANOG genomic binding. (FDR < 0.05, fold change > 1.5). d Heatmap showing fold change (log2) of transcriptionally changed genes in both nascent RNA-seq and corresponding total RNA-seq (n = 2,091), 2 h versus 0 h, 4 h versus 0 h; genes were divided into six categories (Cluster Ⅰ–Ⅵ) using hierarchical clustering. e Gene Ontology (GO) analysis of Cluster Ⅱ genes related to Fig. 1d (n = 486). f Integrative Genomic Viewer (IGV) snapshot of nascent RNA-seq at Gata6 gene locus after IAA-induced NANOG degradation (0 h, 2 h, 4 h, 8 h, 24 h). Source data for Fig. 1a are provided as a Source Data file.