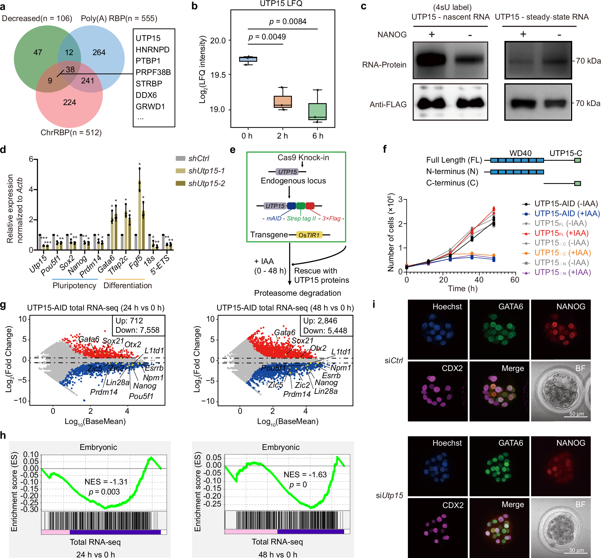
Fig. 3: UTP15 is essential for stem cell and embryonic pluripotency.

a Overlap of decreased proteins (n = 106) with chromatin-related RNA-binding proteins (chrRBPs, n = 512)24 and poly (A) RBPs (n = 555)55. b Box plots showing the LFQ intensity (log2) of UTP15 in the RICK experiment at different time points (n = 3 RICK experiments, box plots show the median (centre line), 25th–75th percentiles (box bounds), and whiskers extending to 1.5 × the interquartile range (IQR), two-sided Student’s t-test). c Representative PAR-CLIP-biotin chemiluminescent nucleic acid detection showing the newly transcribed RNA (labeled with 4sU) binding activity of UTP15 (left panel). Representative PAR-CLIP-biotin chemiluminescent nucleic acid detection showing the steady-state RNA binding activity of UTP15 (right panel). A Western blot was used to confirm the protein size and comparable loading of samples. Representative western blots are shown from two independent experiments with consistent results. d Relative expression of pluripotency and differentiation marker genes upon Utp15 knockdown. (mean ± SD, n = 3, two-sided Student’s t-test, * p < 0.05, ** p < 0.01, *** p < 0.001). e The schematic diagram showing the strategy of UTP15-AID knock-in. f Wildtype or truncated UTP15 proteins (upper panel) were reintroduced into mESCs after IAA-induced UTP15 degradation. The line graph showing the result of cell proliferation in UTP15-AID cells, which were rescued by UTP15 variants (lower panel). g MA plots showing the fold change (log2) of spike-in total RNA-seq after IAA-induced UTP15 degradation. 24 h versus 0 h (left), 48 h versus 0 h (right). (FDR < 0.05, fold change > 1.5). h Gene Set Enrichment Analysis (GSEA) analysis of embryonic genes in spike-in total RNA-seq after acute UTP15 degradation. 24 h versus 0 h (left), 48 h versus 0 h (right). i Immunostaining of GATA6 (green), NANOG (red) and CDX2 (magenta) at E3.5 embryos. Zygotes were microinjected with control siRNA or Utp15 siRNA and cultured in vitro to E3.5 stage. Nuclei were stained with Hoechst 33342 (blue). Merge means GATA6 merged with NANOG, CDX2, and Hoechst. BF (Bright Field). Scale bar = 50 μm. Representative images are shown from two independent experiments with consistent results. Source data for Fig. 3b, c, d and f are provided as a Source Data file.