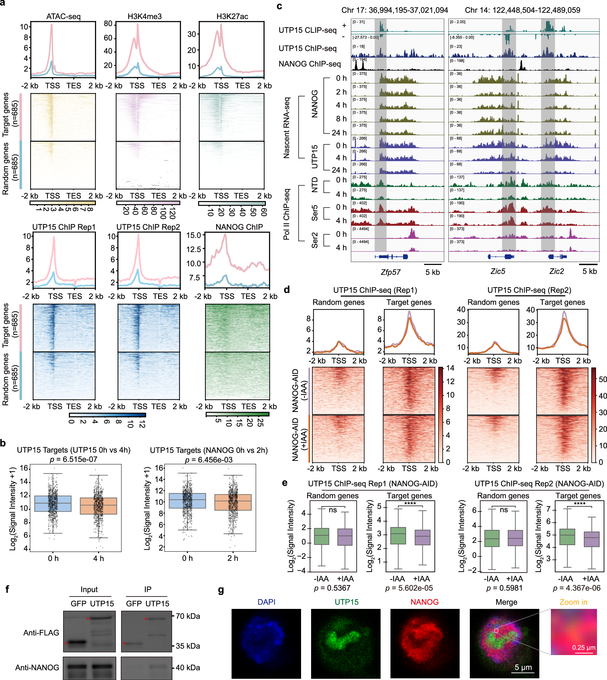
Fig. 5: UTP15 modulates a subset of NANOG-target gene transcription.

a Average reads density (top) and heatmap (bottom) analysis of ATAC-seq, H3K4me3, H3K27ac83, UTP15 ChIP rep1, UTP15 ChIP rep2, and NANOG ChIP46 in the region from −2 kb upstream of TSS to +2 kb downstream of the TES across UTP15 target genes (n = 685). Random genes were random selected from outside of UTP15 target genes (n = 685). b Box plots showing normalized read counts (log₂) of UTP15 target genes (n = 685 genes) from nascent RNA-seq in UTP15-AID (left panel) and NANOG-AID (right panel) cells treated with IAA. (two biological replicates). Box plots represent the median (centre line) and 25th-75th percentiles (bounds); whiskers extend to 1.5 × IQR. Two-sided Mann–Whitney U test. c IGV snapshot of UTP15 CLIP-seq, UTP15 ChIP-seq, NANOG ChIP-seq (GSM4231200), Pol II ChIP-seq (UTP15-AID after treatment with IAA) and nascent RNA-seq at Zfp57, Zic5 or Zic2 gene locus. d Average reads density (top) and heatmap (bottom) analysis of UTP15 ChIP-seq at the TSSs across UTP15 target genes (n = 685) after IAA induced NANOG degradation. Random genes were random selected from outside of UTP15 target genes (n = 685). e Box plots represent UTP15 ChIP-seq signal intensity (log2) at promoter regions of random genes (left, n = 685 genes) and UTP15 target genes (right, n = 685 genes) in NANOG-AID cells before (-IAA) and after (+IAA) NANOG degradation. Results are shown for two biological replicates (Rep1 and Rep2). Random genes, equal in number to the UTP15 target genes, were randomly selected from non-target regions. Box plots represent the median (centre line) and the 25th–75th percentiles (bounds); whiskers extend to 1.5 × IQR, and data points beyond the whiskers are considered outliers (not shown). Two-sided Mann-Whitney U test. f Western blot showing FLAG-mediated UTP15 co-IP in UTP15-AID cell lines under formaldehyde crosslinking conditions. The asterisk (*) denotes the purpose band. Representative western blots are shown from two independent experiments with consistent results. g Co-immunostaining of UTP15 and NANOG in UTP15-AID cells. Endogenous UTP15 protein was visualized using an anti-FLAG antibody. A magnified view of the indicated region is shown on the right. Scale bar, 5 μm. Representative immunofluorescence images are shown from two independent experiments with consistent results. Source data for Fig. 5f are provided as a Source Data file.