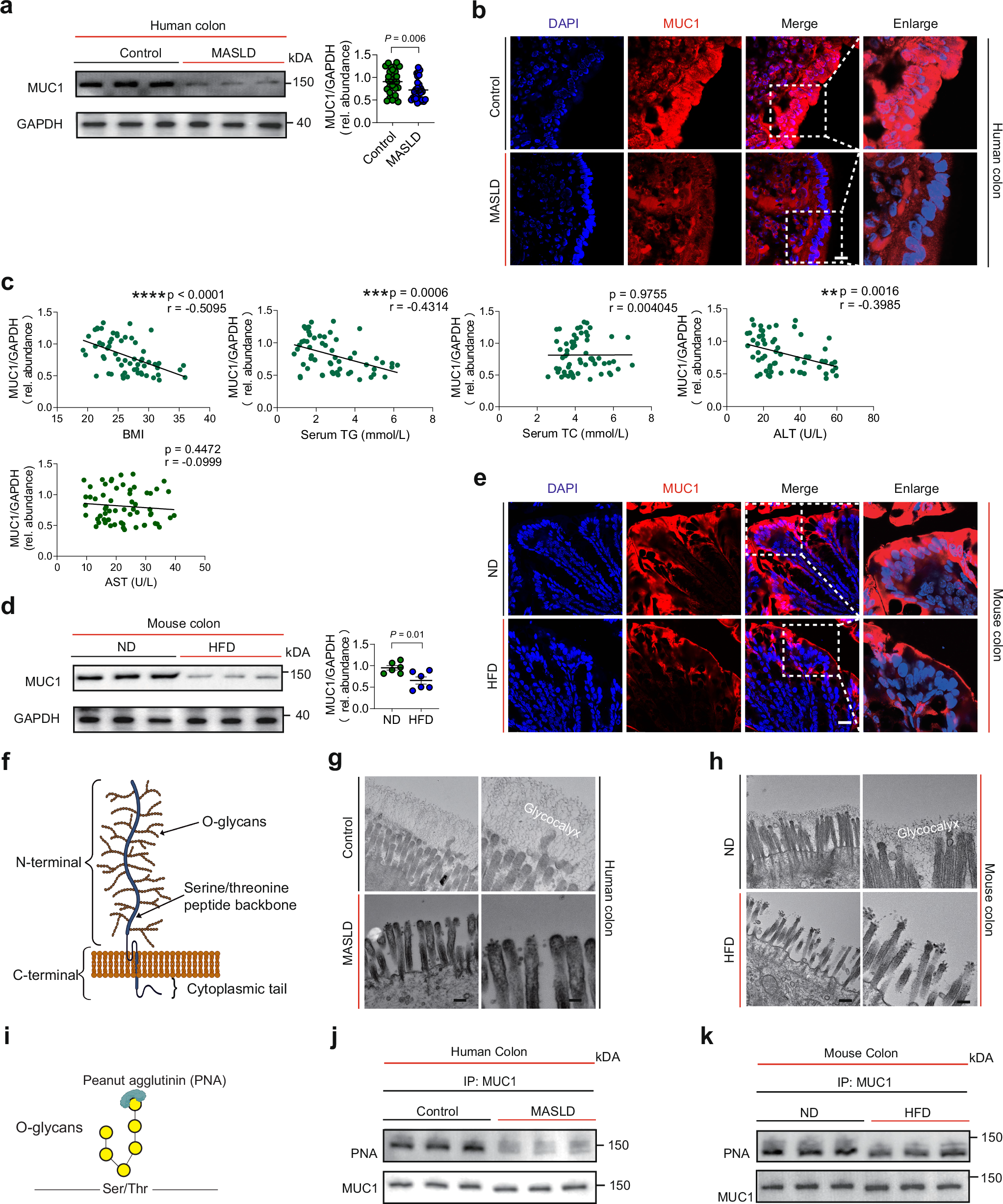
Fig. 1: Intestinal MUC1 protein levels and glycosylation are reduced in humans and mice with MASLD.

a Relative protein expression of mucin 1 (MUC1) in colon mucosa biopsy samples of the control group and MASLD group (n = 30 per group). b Representative immunofluorescence staining of MUC1 in colon mucosa biopsy samples of control and patients with MASLD. Scale bar, 50 μm. c Correlations between intestinal MUC1 protein expression and BMI, serum TG, TC, ALT, and AST levels in colon mucosa biopsy samples (n = 60). The correlation analysis was performed using Pearson’s product-moment correlation (two-sided without adjustment). d Relative protein expression of MUC1 in colon tissues of mice fed with ND and HFD for 16 weeks (n = 6 per group). e Representative immunofluorescence staining of MUC1 in colon tissues of mice fed with ND and HFD for 16 weeks. Scale bar, 50 μm. f Structural schematic diagram of the membrane MUC1 protein. The diagram of the membrane and MUC1 was created in BioRender. Li, Z. (2025) https://BioRender.com/b1gercd and https://BioRender.com/7jqtxz6. g, h Representative transmission electron microscopy images of the glycocalyx in human colon (g) and mouse colon (h). Scale bar, 200 nm (left), 100 nm (right). i Schematic diagram of peanut agglutinin (PNA)-specific recognition of O-glycan patterns. The diagram of peanut agglutinin was created in BioRender. Li, Z. (2025) https://BioRender.com/txue94i. Ser (Serine), Thr (Threonine). j The expression levels of O-glycans (PNA) on colonic MUC1 were assessed in both the control group and the patient with MASLD group under conditions of equivalent MUC1 levels. k The expression levels of O-glycans (PNA) on colonic MUC1 were assessed in mice fed with ND and HFD under conditions of equivalent MUC1 levels. Data are presented as mean ± SEM. P-values were calculated by a two-tailed unpaired t-test. Western blotting data are representative of three independent experiments. Source data are provided as a Source data file.