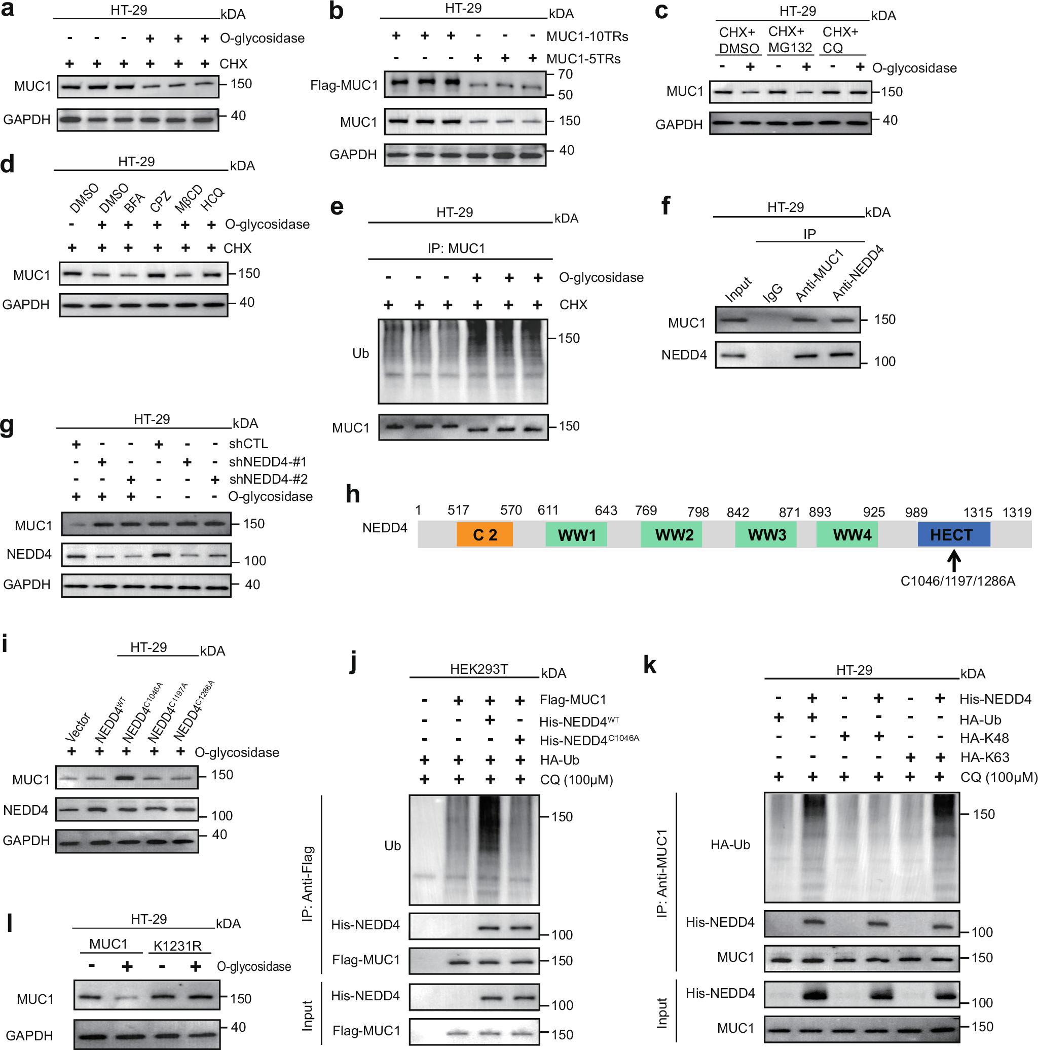
Fig. 2: MUC1 undergoes endocytosis induced by deglycosylation and lysosomal degradation mediated by E3 ligase NEDD4.

a Western blot analysis showing the stability of MUC1 after the administration of 50 nM O-glycosidase in complete media for 30 mins follow by cycloheximide (CHX, translation inhibitor) for 24 h in HT-29 cells. b Western blot analysis was performed to detect specified proteins in HT-29 cells that were transfected with deglycosylated MUC1 vectors, specifically MUC1-10TRs or MUC1-5TRs. c Western blots for the indicated proteins from HT-29 cells treated with O-glycosidase for 30 mins follow by 50 μM lysosome inhibitor CQ for 24 h or 10 μM proteasome inhibitor MG132 for 6 h, or DMSO as a control. d Western blots for the indicated proteins from HT-29 cells treated with DMSO, Golgi inhibitor BFA (8 μM), clathrin-dependent endocytosis inhibitor CPZ (10 μM), cavolin-dependent endocytosis inhibitor MβCD (5 mM), or lysosome inhibitor HCQ (50 μM) for 24 h. e Western blots for the indicated proteins in MUC1 of colonic HT-29 cells treated with treated O-glycosidase for 30 mins. f Western blots were used to detect MUC1 protein in co-immunoprecipitation with MUC1 protein or NEDD4 protein in the HT-29 cell line. g Western blots for the indicated proteins from HT-29 cells transfected shNEDD4-#1 and shNEDD4-#2 treated with O-Glycosidase for 30 mins. h A schematic of NEDD4 protein which included C2, WW1/2/3/4 and HECT domain. C2 (Calcium - dependent lipid - binding domain), WW1 (WW domains 1), WW2 (WW domains 2), WW3 (WW domains 3), WW4 (WW domains 4), HECT (Homologous to the E6 - AP Carboxyl Terminus domain), C1046/1197/1286 A (Cysteine residues at positions 1046, 1197, and 1286 were individually mutated to alanine). i Western blots for the indicated proteins from HT-29 cells transfected together with NEDD4WT or NEDD4C1046A, NEDD4C1197A, NEDD4C1286A. j HEK293T cells transfected with the indicated plasmids were treated with CQ (100 μM) for 24 h, and submitted to in vivo ubiquitination assay. k HT-29 cells co-transfected with Flag-MUC1, His-NEDD4(WT or C1046A), HA-Ub (Ub WT or K48, K63) were treated with CQ (100 μM) for 24 h, and submitted to in vivo ubiquitination assay. l Western blots for the indicated proteins from HT-29 cells transfected with MUC1-WT or MUC1-K1231R mutants were treated with glycosidase for 30 mins. Western blotting data are representative of three independent experiments. Source data are provided as a Source data file.