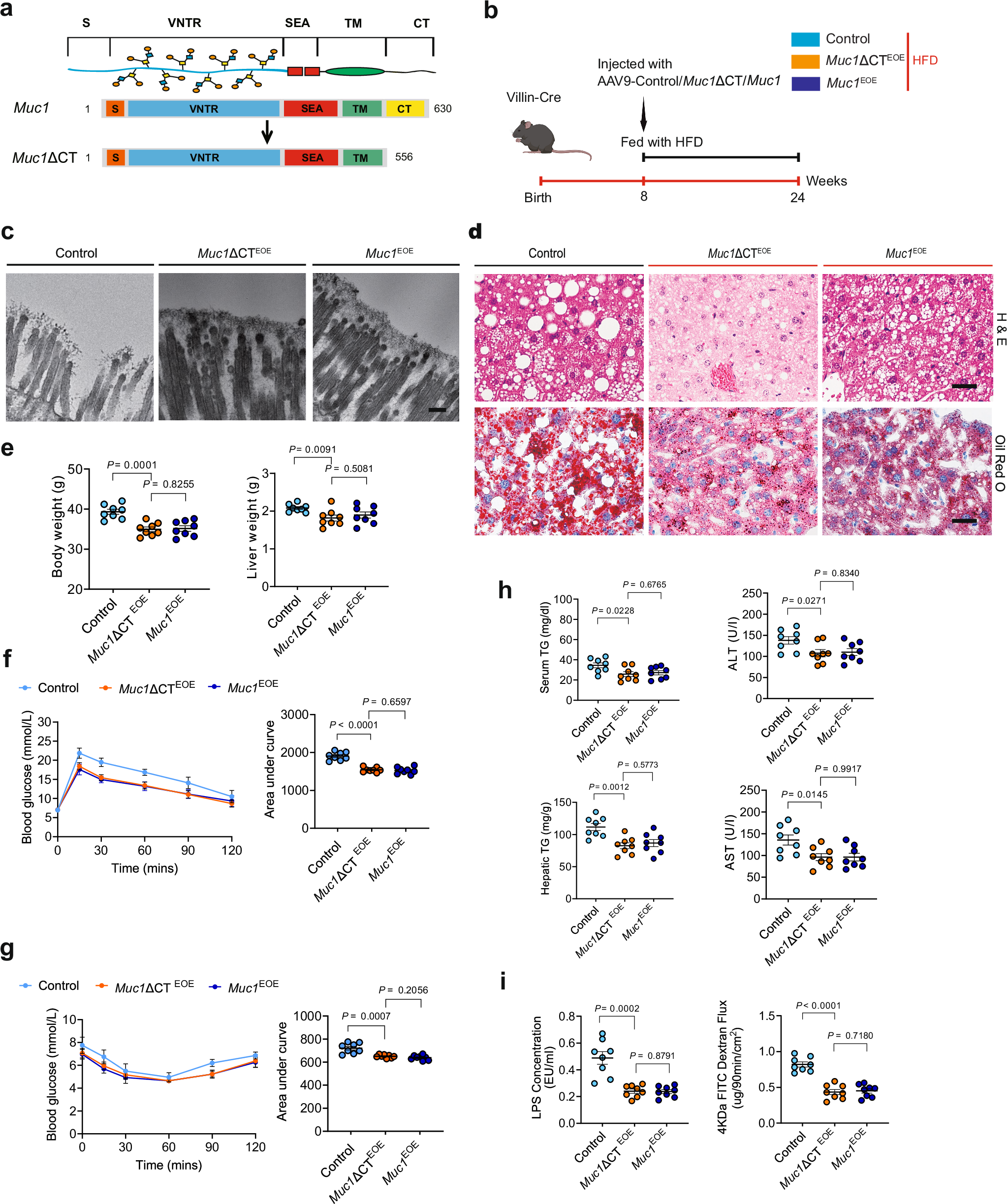
Fig. 5: Overexpression of cytoplasmic-tail-deleted MUC1 in intestinal epithelia inhibits the progression of MASLD.

a Schematics of mice cytoplasmic-tail-deleted MUC1 constructs. S (Signal Sequence), VNTR (Variable Number of Tandem Repeats), SEA (Sea urchin sperm protein-Enterokinase-Agrin domain), TM (Transmembrane Domain), CT (Cytoplasmic Tail), ΔCT (Cytoplasmic Tail Deletion). b Experimental schematic of Control, Muc1ΔCTEOE, and Muc1EOE mice after 16 weeks of HFD. The diagram of the mouse was created in BioRender. Li, Z. (2025) https://BioRender.com/e2kqno5. Mice were housed at room temperature (RT, 21 °C) or thermoneutrality (TN, 29 °C). CLAMS, Comprehensive Laboratory Animal Monitoring System. Villin-Cre (Villin promoter-driven Cre recombinase), AAV9 (Adeno-Associated Virus Serotype 9), ΔCT (Cytoplasmic Tail Deletion), EOE (Epithelial Overexpression), HFD (High-Fat Diet). c Representative transmission electron microscopy images of the glycocalyx. Scale bar, 100 nm (left), 200 nm (right). d Typical liver H&E staining, oil red O staining. Scale bars: 25 μm. e Body weight, and Liver weight. f Glucose tolerance test (GTT). g Insulin tolerance test (ITT). h Quantitative analysis of Serum TG, Hepatic TG, ALT, and AST. i LPS Concentration was measured in the serum and Plasmatic 4KDa FITC Dextran Flux concentration 4 h after gavage by 750 µg/g bodyweight. Data are means ± SEM, n = 8 mice/group. P-values were calculated by a two-tailed unpaired t-test. Source data are provided as a Source data file.