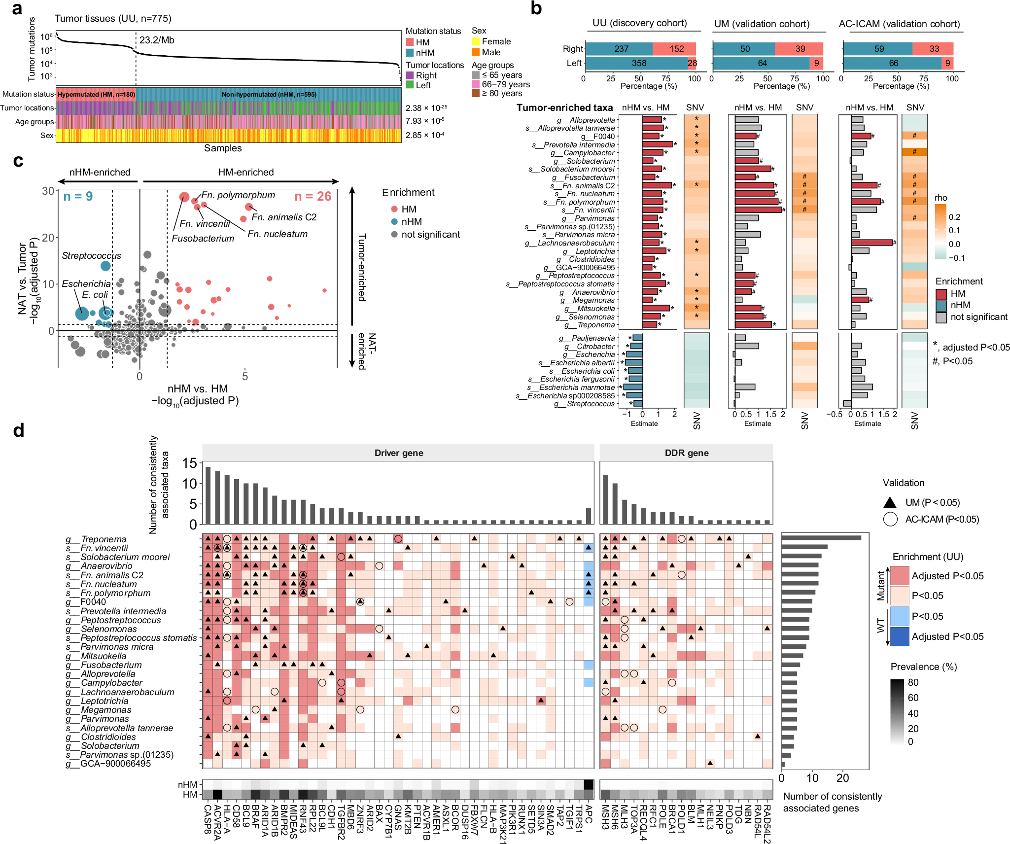
Fig. 3: Associations between somatic mutations and tumor-resident microbiota in CRC.
From: Tissue-resident microbiota impacts colorectal cancer progression and prognosis

a Prevalence of somatic mutations in tumors of the UU cohort. The dotted line indicates the cutoff for hypermutated (HM) and non-hypermutated (nHM) tumors (23.2 mutation/Mb). Colored columns represent the samples (n = 775) annotated with HM or nHM, tumor locations, sex, and age groups. Two-sided Chi-square test P-values to show relationships between groups with mutational status and clinical phenotypes. b Discovery and validation of relationships between total mutations and 35 mutational status-associated taxa in UU (n = 775), UM (n = 162) and AC-ICAM (n = 167) cohorts. Top: Horizontal bars show distribution of HM and nHM samples between right- and left-sided tumors. Bottom: Differences in abundance of 35 taxa between HM and nHM identified using MaAsLin2. Associations between bacterial abundances and total number of single nucleotide variants (SNVs) were shown using Spearman’s correlation coefficients (rho). *, BH-adjusted P < 0.05; #, P < 0.05. c Tumor-resident taxa significantly associated with hypermutation status in the UU cohort. The X axis represents significance of differences between HM and nHM tumors, and the Y axis shows that between paired tumors and NATs. Dotted lines indicate BH-adjusted P = 0.05 for enrichment in NATs (lower) or tumors (upper), and enrichment in nHM (left) or HM (right) tumors. Circle sizes indicate average relative abundance of each taxon across 775 UU tumors. d Differences in microbial abundances between tumors with mutations (Mutant) or wild-type (WT) in individual driver genes or DNA damage response and repair (DDR) genes. Top bars, number of taxa consistently associated with gene mutations in UU and at least one validation cohort. Right bars, number of genes consistently associated with tumor-enriched taxa in UU and at least one validation cohort. Red, enrichment in Mutant; blue, enrichment in WT. In total, mutations in 41 divers and 18 DDR genes displayed significant associations with microbes in UU (BH-adjusted P < 0.05), with triangles indicating consistent observations validated in UM and circles in AC-ICAM (P < 0.05). For b−d, two-sided P values from MaAsLin2 models were determined with adjustment for age, sex, location, and Kraken2-mapped prokaryotic read count.