Fig. 4: Consensus molecular subtype (CMS)-dependent microbial composition and associations with tumor transcriptome and patient survival.
From: Tissue-resident microbiota impacts colorectal cancer progression and prognosis

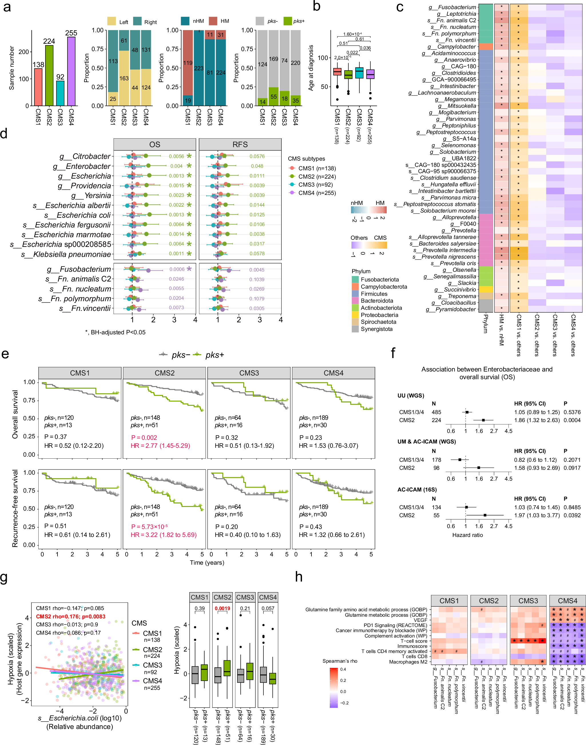
a A total of 709 (91.48%, 709/775) tumors from the UU cohort count by CMS subtypes and the proportions of samples by anatomical locations, mutational, and the pks colibactin gene island (pks + ) status within each CMS subtype. b Age distribution among CMS subtypes for the UU cohort. Two-sided Wilcoxon rank-sum test. c Taxa enrichment in CMS1 versus other CMS subtypes. Left: color bar, phyla of CMS1 enriched taxa. Heatmap, taxa abundances between HM versus nHM, and CMS subtypes, colored by effect sizes from MaAsLin2, with adjustment for age, sex, anatomical location, and prokaryotic read counts. *, BH-adjusted P < 0.05. d Associations between tumor-enriched taxa and survival in CMS2 (upper, n = 224) and CMS4 (lower, n = 255) stage I-III patients. Adjusted HRs with two-sided P-value were calculated by multivariable Cox regression. Covariates include age, anatomical locations, tumor stage, grade, postoperative treatment, and prokaryotic read counts. Error bars represent 95% CI for HR. *, BH-adjusted P < 0.05. e CMS-dependent associations between presence of pks and survival in stages I-III patients from UU. Adjusted HRs and two-sided P values were calculated by multivariable Cox proportional hazard regression. f CMS2-dependent associations between the family Enterobacteriaceae and OS in stage I-III patients. Adjusted HRs with P-value for CMS2 and others were calculated by multivariable Cox regression (two-sided test). Covariates include age, anatomical locations, and tumor stage. Error bars represent 95 % CI for HR. g CMS2-dependent associations between UU tumor hypoxia levels and relative abundances of Escherichia coli (left) or presence of pks gene island. Left: P values calculated with two-sided partial Spearman’s correlation. Right: P values calculated with two-sided Wilcoxon rank-sum test. h CMS4-dependent associations between relative abundances of Fusobacterium spp. and expressions of CRC-related pathways and immune cells in UU cohort. *, BH-adjusted P < 0.05 (Two-sided partial Spearman’s correlation). In g, h, two-sided partial Spearman’s correlation adjusted for sex, age, tumor location and prokaryotic read counts. In b, g, p-values were calculated using two-sided Wilcoxon rank-sum test. Boxplots show the IQR, median (center line), and 1.5 times of IQR whiskers.