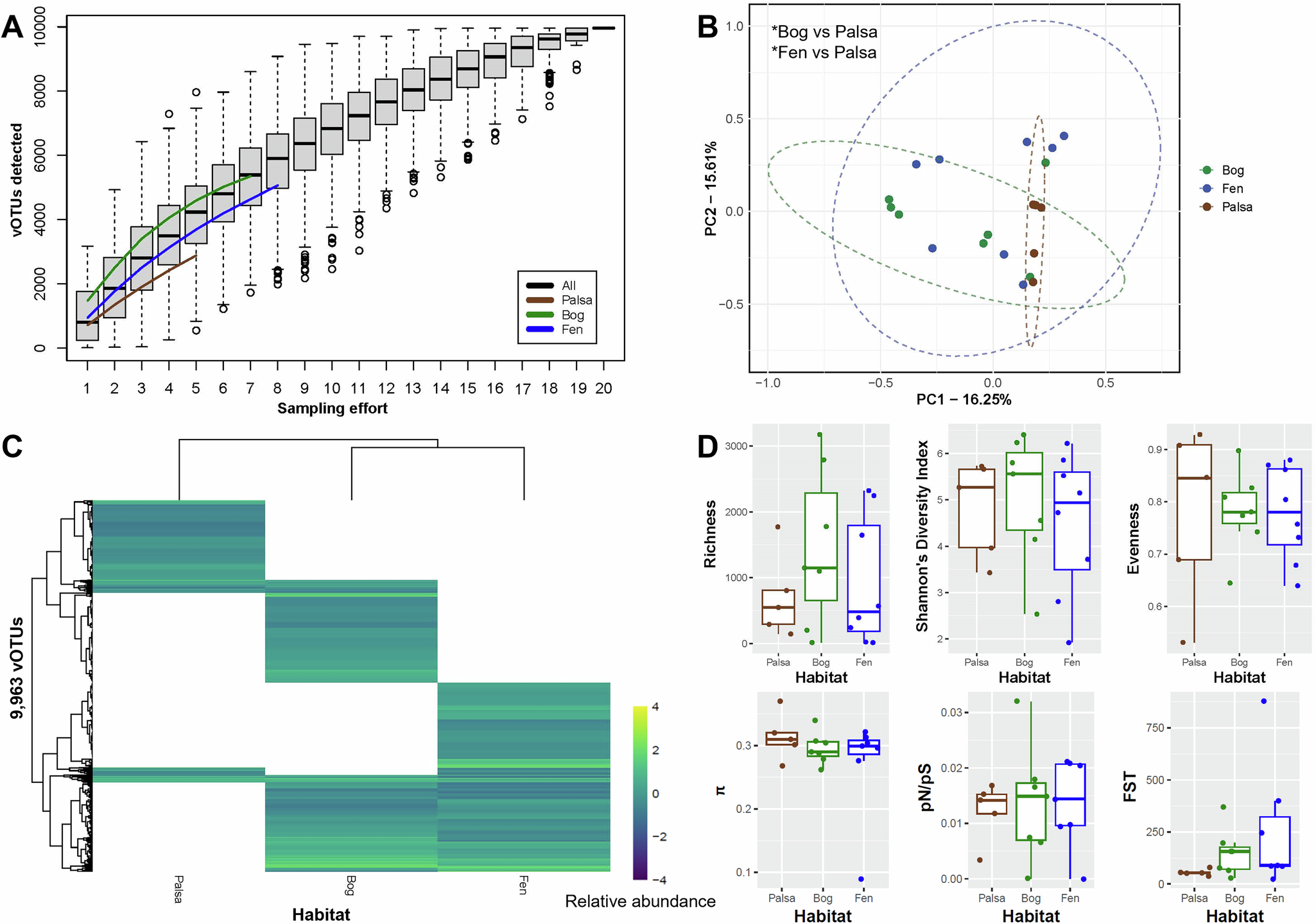
Fig. 2: Ecological assessments of ssDNA and dsDNA vOTUs along the permafrost gradient.

A Accumulation curves of cumulative vOTU richness as sampling effort increased. The gray boxplots represent the average of all the virome data (n = 20) and reflect the rate of new vOTUs under continuous sampling (100 permutations). The overlaid lines display the mean cumulative richness per habitat: palsa n = 5, bog n = 7, and fen n = 8. B A principal coordinates of analysis plot of the twenty viromes samples. Palsa samples are brown, bog samples are green, and fen samples are blue, and 95% confidence intervals are colored coded by habitat. C A heatmap showing the normalized coverage (log 10 transformed) of the vOTUs among the three habitats, clustered using a Bray-Curtis dissimilarity metric. D Boxplots showing macro- and microdiversity metrics of the vOTUs for each habitat based on vOTU normalized abundance.