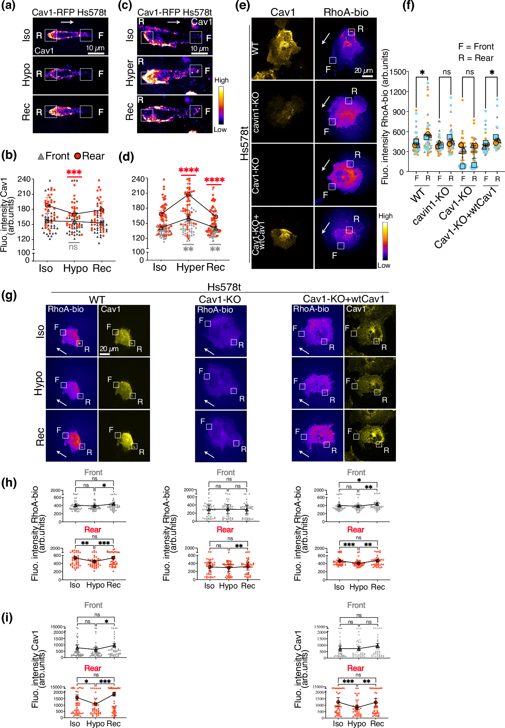
Fig. 3: Membrane tension regulates caveolae front-rear asymmetry and RhoA activation in migrating cells.

a Representative time-lapse images of Cav1-RFP Hs578t cells migrating in 3D collagen under isotonicity (Iso), 5 min after hypo-osmotic shock (Hypo), and 5 min after return to iso-osmotic conditions (Rec). White arrows indicate direction of migration. b Quantification of Cav1 fluorescence intensity. Mean ± SEM. n = 31 cells from three independent experiments. Statistical analysis: Two-tailed, one-way ANOVA with Šídák multiple comparisons; ****P < 0.0001; ns = not significant. c Time-lapse images of Cav1-RFP Hs578t cells migrating in 3D collagen under isotonicity (Iso), 30 min after hyper-osmotic shock (Hyper), and 30 min after return to iso-osmotic conditions (Rec). d Quantification of Cav1 fluorescence intensity. Mean ± SEM., n = 52 cells from three independent experiments. Two-tailed, one-way ANOVA with Šídák multiple comparisons; ****P < 0.0001; ns = not significant. e Representative RhoA biosensor (3x-rGBD, RhoA-bio) activity in WT-Hs578t, cavin1-KO, Cav1-KO, and Cav1-KO cells re-expressing wild-type Cav1-RFP (Cav1-KO+wtCav1). White arrows indicate direction of migration. f Quantification of RhoA-bio fluorescence intensity. Mean ± SEM., n = 44 (WT-Hs578t), 45 (cavin1-KO), 43 (Cav1-KO), and 39 (Cav1-KO+wtCav1) cells from three independent experiments. Two-tailed, one-way analysis of variance (ANOVA) with Dunn’s multiple comparisons; *P < 0.01; ns = not significant. g RhoA-bio activity under Iso, Hypo, and Rec conditions in the same genotypes. h Quantification of RhoA-bio fluorescence intensity. i Quantification of Cav1 fluorescence intensity. Data are presented as mean values +/- SEM., n = 44 (WT), 43 (Cav1-KO), and 39 (Cav1-KO+wtCav1) cells from three independent experiments. h, i Two-tailed, one-way ANOVA with Šídák multiple comparisons; ***P < 0.0001; **P < 0.001; *P < 0.01; ns = not significant. Scale bars, 10 μm (a, c), 20 μm (e, g). F, front; R, rear. Fluo., fluorescence. Source numerical data are provided.