Fig. 2: Establishment of a two-stage chemical reprogramming strategy to generate ciRPE cells.
From: Chemical reprogramming of fibroblasts into retinal pigment epithelium cells for vision restoration

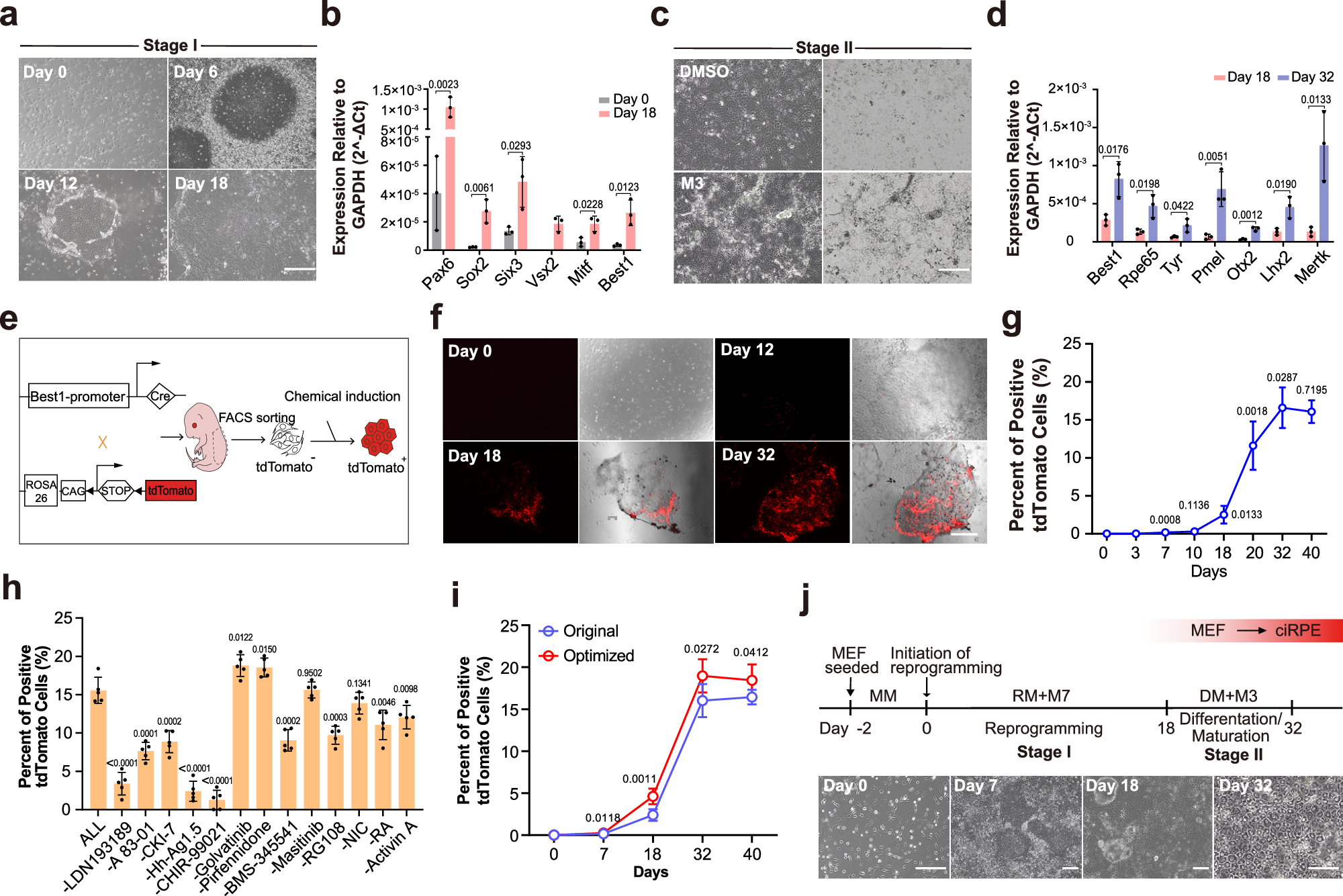
a Representative morphological changes of MEFs exposed to a reprogramming medium (RM) containing 10 small molecules (Stage I) at different time points. Scale bar, 400 μm. b qRT-PCR analysis showing the expression of EF-related genes and early RPE development-associated genes at the indicated time points (n = 3 independent biological samples per group). c Representative morphological images of cells after exposure to differentiation and maturation medium (DM) containing three compounds (Stage II). DMSO, dimethyl sulfoxide, was used as a negative control. M3: NIC, RA, Activin A. Scale bar, 200 μm. d qRT-PCR analysis showing the expression of RPE-associated marker genes at the indicated time points (n = 3 independent biological samples per group). e Schematic diagram illustrating the genetic lineage-tracing strategy and chemical reprogramming of ciRPE cells from MEFs. f Morphological and tdTomato fluorescence expression changes on distinct days during the induction process of ciRPE cells. Scale bar, 400 μm. g Percentages of tdTomato+ cells induced by candidate cocktails on distinct days (n = 5 independent biological samples per group). p values indicate comparisons between adjacent time points. h Percentages of tdTomato+ cells upon treatment with candidate cocktails (all 13 compounds) and after subtraction of the indicated compound from the mixture. - represents withdrawing the indicated component. Each group was compared individually to the “ALL” group (n = 5 independent biological samples per group). i, Percentages of tdTomato+ cells before and after optimization of the reprogramming cocktail at different time points (n = 6 independent biological samples per group). j Schematic diagram illustrating the protocol for reprogramming MEFs into ciRPE cells, accompanied by representative morphological changes at key time points. MM represents the MEF medium, while RM represents the reprogramming medium and DM refers to the differentiation/maturation medium. Scale bar, 200 μm. Data are presented as mean ± SD. Unpaired, two-tailed Student’s t-test was used to assess statistical significance. Source data are provided as a Source Data file.