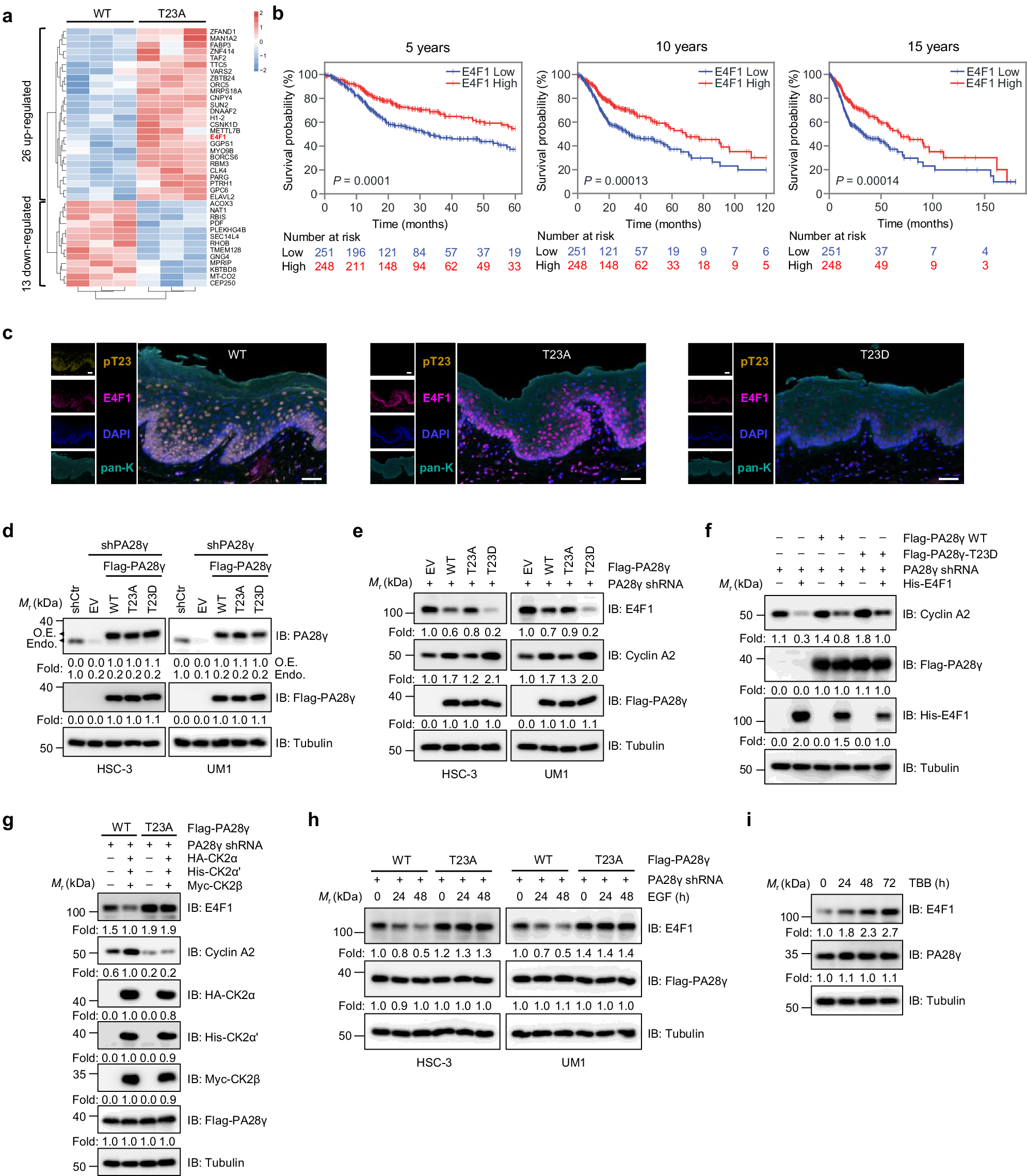
Fig. 4: Phosphorylation of PA28γ-T23 reduces E4F1 protein levels, relieving its transcriptional activity.
From: Phosphorylation of PA28γ by CK2 kinase facilitates HNSCC tumor formation and progression

a Heatmap of 26 up-regulated and 13 down-regulated proteins from proteomic analysis between PA28γ WT and PA28γ-T23A-rescued HEK293T cells (both groups with three biological replicates). b Kaplan-Meier survival analysis of overall survival in HNSCC patients from the TCGA database based on E4F1 expression using Kaplan-Meier Plotter. Statistical significance was assessed by the log-rank (Mantel-Cox) test without adjustment for multiple comparisons. c Representative multiplex IHC images of tongue mucosal tissues from WT, PA28γT23A, and PA28γT23D mice with the indicated antibodies. Scale bars, 50 μm. d PA28γ WT, T23A or T23D were re-expressed in endogenous PA28γ-knockdown HNSCC cells to establish PA28γ WT, PA28γ-T23A, and PA28γ-T23D-rescued HNSCC cell lines. IB analysis of WCLs derived from HNSCC cells transduced with lentiviral vectors expressing shRNA against endogenous PA28γ and EV, Flag-PA28γ WT, T23A, or T23D. The upper band is exogenous Flag-PA28γ, the lower band is endogenous PA28γ as marked. O.E., overexpression; Endo., endogenous. e IB analysis of WCLs derived from the indicated HNSCC cells. f, g IB analysis of WCLs derived from PA28γ WT, PA28γ-T23D (f), or PA28γ-T23A-rescued (g) HEK293T cells transfected with the indicated plasmids. h, i IB analysis of WCLs derived from PA28γ-rescued HNSCC cells treated with 100ngml–1 EGF (h) or HSC-3 cells treated with 50 μM TBB (i) at indicated time points. Source data are provided as a Source Data file.