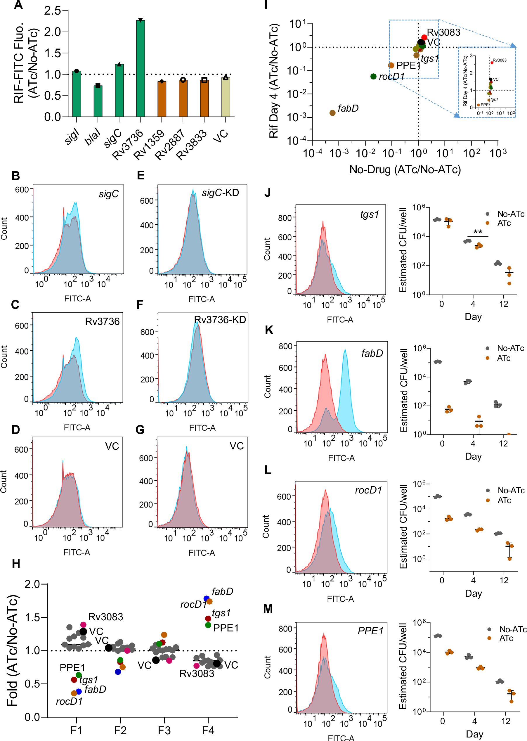
Fig. 5: TF-induced alterations in cell wall permeability.

A Flow cytometry analysis of hypersusceptible (green) and tolerant (red) TFI strains with and without ATc induction, followed by incubation with RIF-FITC. Y-axis indicates the mean fold difference in the mean fluorescence intensity of ATc induced versus uninduced cultures of three replicates. B–D Histograms of the data shown in panel A for B sigC, C Rv3736 and D vector control (VC). Light blue = ATc induced, red = uninduced, dark blue = overlap. E–G Flow cytometry histograms of CRISPRi knockdowns of TFs in panel A with and without ATc induction followed by incubation with RIF-FITC E sigC, F Rv3736 and G vector control. Light blue = ATc induced, red = uninduced, dark blue = overlap. H RIF-FITC fluorescence-based cell sorting of the knockdown library distributing CRISPRi mutants based on cell wall permeability. Each dot represents a single mutant. X-axis indicates the sort fractions collected (F1 = lowest fluorescence, F4 = highest fluorescence). Y-axis indicates the average fold difference in the relative abundance of each mutant (ATc versus No-ATc) in each fraction (data from 4 biological replicates). Enlarged black dots indicate vector control (VC). Colored dots indicate mutants that have significantly higher representation in F4 and lower representation in F1 when ATc is induced. Gray dots indicate insignificant phenotypes. I Drug-free growth versus rifampicin kill kinetics of the knockdown mutant library based on the relative abundance of each mutant. Enlarged version of the selected region (dotted) is shown in linear scale for clarity. (J–M, left) Flow cytometry histograms of CRISPRi strains knocking down the TFI-regulated genes postulated to be responsible for increased permeability to RIF-FITC (J) tgs1, (K) fabD, (L) rocD1, (M) PPE1. (J–M, right) Time-kill kinetics of the CRISPRi knockdown strains, with and without ATc induction, shown in their respective left panel. Each data point is derived from the relative abundance of the individual knockdown strain and observed CFU from three biological replicates. Mean CFU with standard deviation is shown. *P < 0.05; **P < 0.01; ***P < 0.001, ****P < 0.0001, statistical significance estimated using a two-tailed unpaired t-test, GraphPad Prism 9.1.).