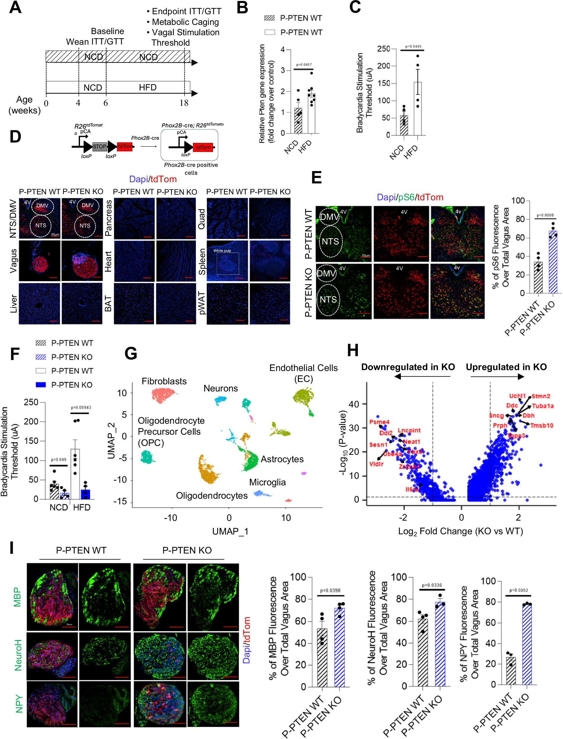
Fig. 1: PTEN deletion in vagal neurons enhances vagal output and leads to neurite growth gene signatures.

A Experimental schematic: Mice were weaned at 4 weeks of age, and at 6 weeks of age, were switched to either HFD or continued on NCD for 12 weeks ending at 4.5 months of age, at which time ITT, GTT and other metabolic tests were performed. B Relative Pten gene expression levels in the VN of C57Bl6 WT mice fed on continued NCD or HFD for 3 months (n = 5 for NCD-fed C57Bl6 WT mice and n = 8 for HFD-fed WT C57Bl6 mice). C Bradycardia stimulation threshold for WT mice fed on either NCD or HFD for 3 months (n = 4 for P-PTEN WT mice and P-PTEN KO mice). D Top: Diagram of tdTomato gene construct after Cre-mediated recombination in Phox2B-expressing cells. Bottom: Representative images of tdTomato expression in the indicated tissues of NCD-fed P-PTEN WT and P-PTEN KO mice. Results are representative of 6 mice for both groups after 4 weeks of age. E Left: Representative coronal sections of the brainstem showing NTS/DMV at the base of the 4th ventricle (4 V) from 4-week-old P-PTEN WT and P-PTEN KO mice and co-stained to detect immunofluorescence of pS6 (green) and tdTomato (red). Scale bars, 50 µm. Right: Quantitation of pS6 staining (n = 4 mice for both groups of mice). F Bradycardia stimulation threshold for P-PTEN WT and P-PTEN KO mice fed on either NCD or HFD for 3 months (NCD: n = 6 for P-PTEN WT mice and n = 4 for P-PTEN KO mice; HFD: n = 6 for P-PTEN WT mice and p = 4 for P-PTEN KO mice). G Umap representation of the cell clusters within the VN as determined by snRNAseq. H Volcano plot showing the most downregulated (left) and upregulated (right) genes in P-PTEN KO vs. P-PTEN WT mice fed on HFD for 2 weeks. Each group represents pooled VN (12) from 6 mice/genotype. I Left: Representative images of fluorescent co-staining to detect myelin (MBP), neuronal bundles (NeuroH) and myelinated type A fibers (NPY) of the VN in P-PTEN WT and P-PTEN KO mice fed on NCD for 3 months. Scale bars, 50 µm. Right: Quantitation of MBP, NeuroH and NPY staining (MBP: n = 4 for both groups; NeuroH: n = 4 for P-PTEN WT mice and n = 3 for P-PTEN KO mice NPY: n = 3 for both groups). Data are the mean ± SEM. p-values for (B, C, E, and I) were determined by unpaired, two-tailed Student’s t test. Unadjusted p-values are shown for H in the figure for clarity; multiple comparisons were applied with the Holm-Sidak method, and adjusted p-values are provided in data source file.