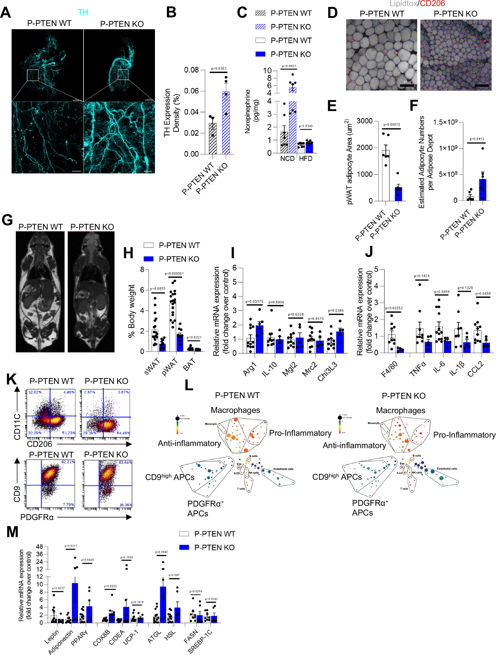
Fig. 2: Increased sympathetic innervation and anti-inflammatory state of adipose tissue in P-PTEN KO mice.

A Representative 3D images of pWAT prepared from 4.5-month-old P-PTEN WT and P-PTEN KO mice on NCD (n = 3 for P-PTEN WT mice and n = 4 for P-PTEN KO mice) and immunostained for tyrosine hydroxylase (TH; blue) post-clearing. Images in the bottom panels are higher magnification renderings of the tissue in the insets in the top panels. Top scale bars, 2000 µm; bottom scale bars, 300 µm; (B) and their quantification. C Norepinephrine levels in pWAT isolated from 4.5-month-old P-PTEN WT and P-PTEN KO mice on NCD (n = 7 for all groups). D Representative whole mount images of pWAT prepared from P-PTEN WT and P-PTEN KO mice fed a HFD for 3 months starting at 6 weeks of age and immunostained to detect CD206 (red). Scale bar, 50 µm. E, F Quantification of the (E) size and (F) number per slide of adipocytes in (D) (n = 6 for both P-PTEN WT and P-PTEN KO mice). G Representative MRI images of coronal sections of P-PTEN WT and P-PTEN KO mice fed an HFD for 3 months starting at 6 weeks of age. H Weights of the indicated adipose tissues as percentages of body weight for P-PTEN WT and P-PTEN KO mice fed a HFD for 3 months after 6 weeks of age (n = 19 for P-PTEN WT mice and n = 10 for P-PTEN KO mice). I, J Relative gene expression of the indicated (I) anti- and (J) pro-inflammatory gene markers in pWAT of mice in (H) (anti-inflammatory genes: n = 11 for P-PTEN WT and n = 6 for P-PTEN KO mice; pro-inflammatory genes: n = 10 for P-PTEN WT mice and n = 5 for P-PTEN KO mice). K Representative “cytometry by time of flight” (CyTOF) analysis showing dot plots for macrophage polarity and fibrogenic PDGFRα+-CD9hi fractions, and (L) spanning-tree progression analysis (SPADE) of SVF from pWAT after 3-months of HFD-fed pWAT. M Relative gene expression of the indicated markers of adipose-related processes in pWAT from mice after 3 months of HFD (Adipogenesis/Beiging Genes: n = 13 for P-PTEN WT mice and n = 9 for P-PTEN KO mice per group; Lipolysis genes: n = 13 for P-PTEN WT mice, n = 6 for P-PTEN KO mice; Lipogenesis genes: n = 8 for P-PTEN WT mice and n = 6 for P-PTEN KO mice). Data are the mean ± SEM. P-values were determined for (B, E and F) by unpaired, two-tailed Student’s t test. Unadjusted p-values are shown for (C, H, I, J, and M) in the figure for clarity; multiple-comparisons were applied with the Holm-Sidak method, and adjusted p-values are provided in data source file.