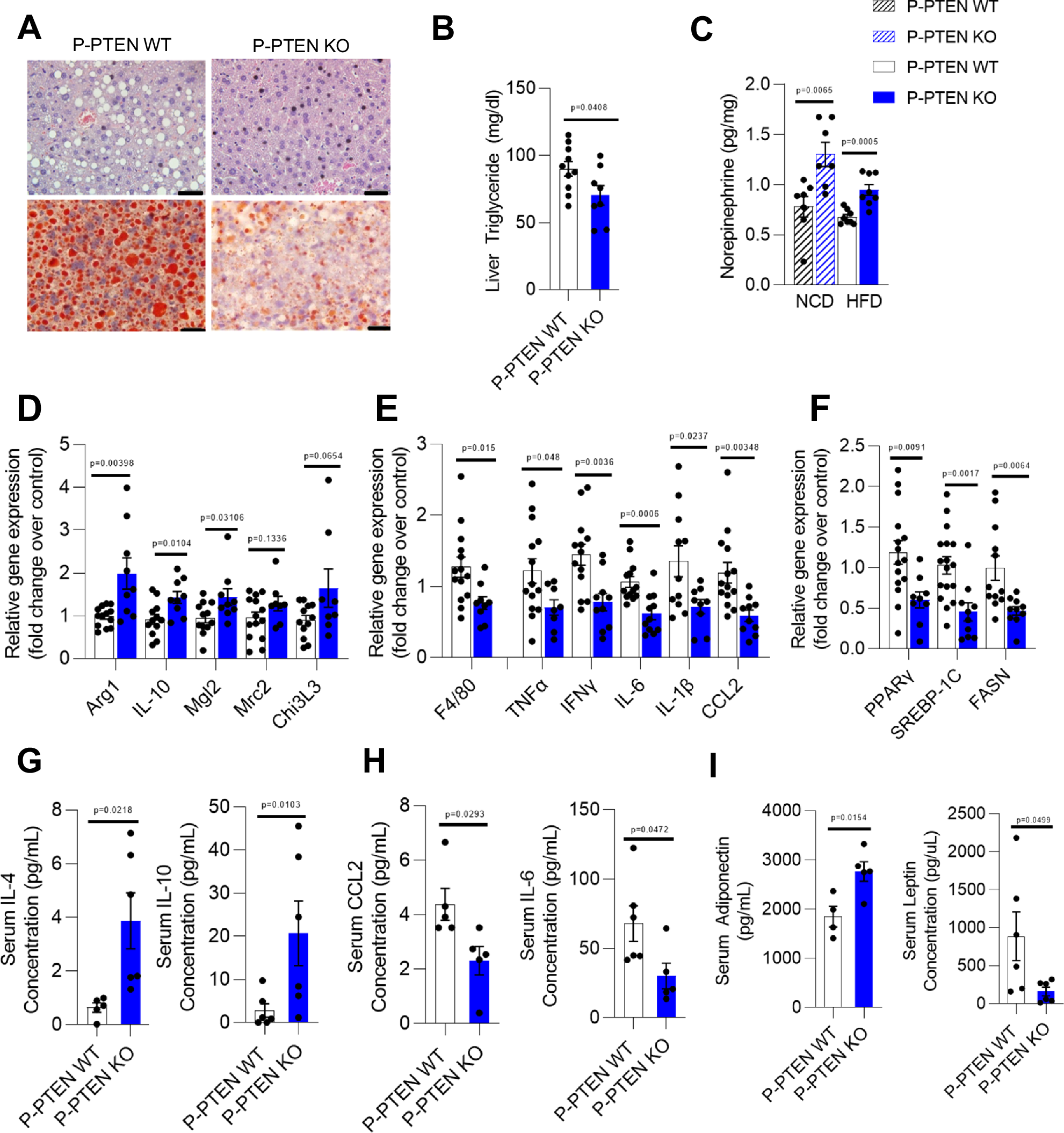
Fig. 4: Peripheral tissues of P-PTEN KO mice are protected against HFD-induced metabolic and inflammatory abnormalities.

A Representative images of liver sections P-PTEN WT and P-PTEN KO mice (n = 6 /group) fed a HFD for 3 months, stained with H&E (top) or Oil red O (bottom). Scale bars, 30 µm.; (B) and triglyceride and (C) NE levels of their livers (Triglyceride: n = 10 for P-PTEN WT and n = 8 for P-PTEN KO mice; Norepinephrine: n = 7 for NCD P-PTEN WT and P-PTEN KO mice and n = 8 for HFD P-PTEN WT and P-PTEN KO mice). D–F Relative gene expression of (D) anti-inflammatory, (E) pro-inflammatory, and (F) lipid metabolic markers in their livers and (G–I) analytes found in their serum (Metabolic genes: n = 17 for P-PTEN WT mice and n = 10 for P-PTEN KO mice; Anti-inflammatory genes: n = 15 for P-PTEN WT mice and n = 9 for P-PTEN KO mice; Pro-inflammatory genes: n = 14 for P-PTEN WT mice and n = 11 for P-PTEN KO mice; Multiplex: adiponectin: n = 4 for P-PTEN WT mice and n = 5 for P-PTEN KO mice; and n = 7 per group for all other analytes). Data are the mean ± SEM. p-values for (B, G, H and I) were determined by unpaired, two-tailed Student’s t test. Unadjusted p-values are shown for (C–F) in the figure for clarity; multiple comparisons were applied with the Holm-Sidak method and adjusted p-values are provided in data source file.