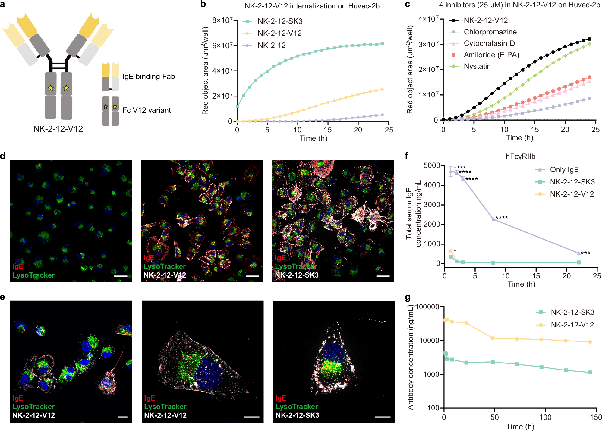
Fig. 8: Benchmarking FcRTAC against sweeping technology platform.

a Schematic diagram of the structure of NK-2-12-v12. b Internalization assay of NK-2-12-V12. Antibodies were pre-mixed with a pH-sensitive dye-labeled anti-human Fc and incubated with Huvec-2b cells. Fluorescence changes were monitored hourly over 24 h. c, Internalization assay of NK-2-12-V12 in presence of endocytosis inhibitors. d, e Live-cell imaging of bispecific antibodies-mediated IgE endocytosis. Cy3-labeled IgE (red) was incubated with Huvec-2b cells in the presence of Cy5-labeled designated antibodies (white) for 1 h. Cells were stained with LysoTracker (green) and Hoechst (blue) for confocal imaging. Images were acquired using a 40× objective (d, scale bar: 40 μm) or a 60× objective confocal microscope (e left panel, scale bar: 20 μm) and a super-resolution microscope (e middle and right panel; scale bar: 10 μm). Experiments were performed in triplicate and repeated three times with similar results. f FcγRIIb humanized mice were injected with 5 mg/kg NK-2-12-SK3 or NK-2-12-V12, followed by administration of 2.5 mg/kg IgE after 30 min. Blood samples were collected to measure the serum IgE levels (n = 4 mice per group). Data are presented as means ± SEM. Statistical significance was determined using two-way ANOVA (*P < 0.05, **P < 0.01, ***P < 0.001, ****P < 0.0001, the exact P value were provided in Supplementary Table 10). The curves for “Only IgE” is shared between Supplementary Fig. 4. g FcγRIIb humanized mice were injected with 5 mg/kg of NK-2-12-SK3 and NK-2-12-V12. Blood was collected from the tail vein of mice at indicated time points and serum antibody levels were quantitatively detected by ELISA (n = 5 mice per group). Panel (a) was created in BioRender. Zhao, J. (2025) https://BioRender.com/g5wqarw.