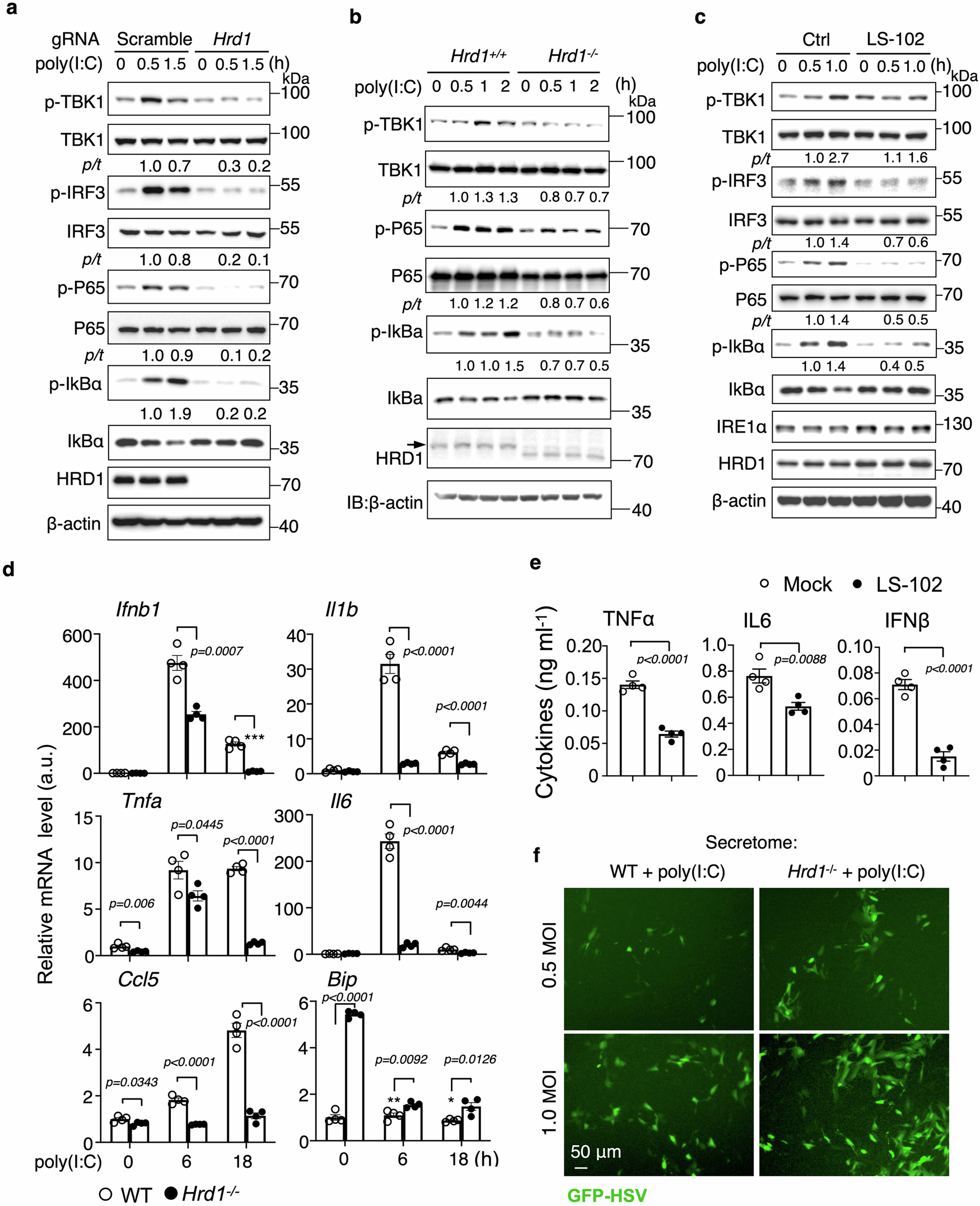
Fig. 2: HRD1 positively regulates TLR3-mediated immune signaling.
From: Ubiquitination by HRD1 is essential for TLR3 trafficking and its innate immune signaling

a Immunoblot analysis of indicated proteins in wild-type (scramble) versus Hrd1−/− RAW 264.7 cells treated with 50 μg/ml poly(I:C) for the indicated times, representative of three independent repeats. gRNA, guide RNA. b Immunoblot analysis of indicated proteins in Hrd1+/+ and Hrd1−/− HEK293T cells with stable expression of TLR3, following treatment with 50 μg/ml poly(I:C) for the indicated times. The data are representative of three independent repeats. c Immunoblot analysis of indicated proteins in primary macrophages treated with vehicle or LS-102 (5 μM) for 24 h, and subsequently treated with 50 μg/ml poly(I:C) for the indicated times, representative of three independent repeats. d qPCR analysis of Ifnb1, Il1b, Tnfa, Il6, Ccl5, and Bip in WT versus Hrd1−/− RAW 264.7 cells treated with vehicle or 50 μg/ml poly(I:C) for the indicated times. n = 4 each, representative of at least three independent repeats. mRNA, messenger RNA. e ELISA analysis of TNFα, IL6 and IFNβ in the culture supernatants of vehicle- or LS-102 (5 μM for 24 h)-treated primary macrophages, followed by poly(I:C) (50 μg/ml) treatment for 6 h. n = 4 each, representative of three independent repeats. f Representative microscopy images showing replication of GFP-tagged HSV-1 in Vero cells under various treatments, with quantitation shown in Supplementary Fig. S2i). Vero cells were exposed to secretome obtained from poly(I:C)-stimulated WT and Hrd1−/− RAW 264.7 cells and incubated with 0.5 or 1.0 MOI HSV-1 for 24 h. GFP-HSV, GFP-tagged HSV-1. Quantitation of the ratio of phosphorylated to total protein (p/t) is shown below each blot. Values represent mean ± SEM, by unpaired, two-tailed, Student’s t-test (d, e). Source data are provided as a Source Data file.