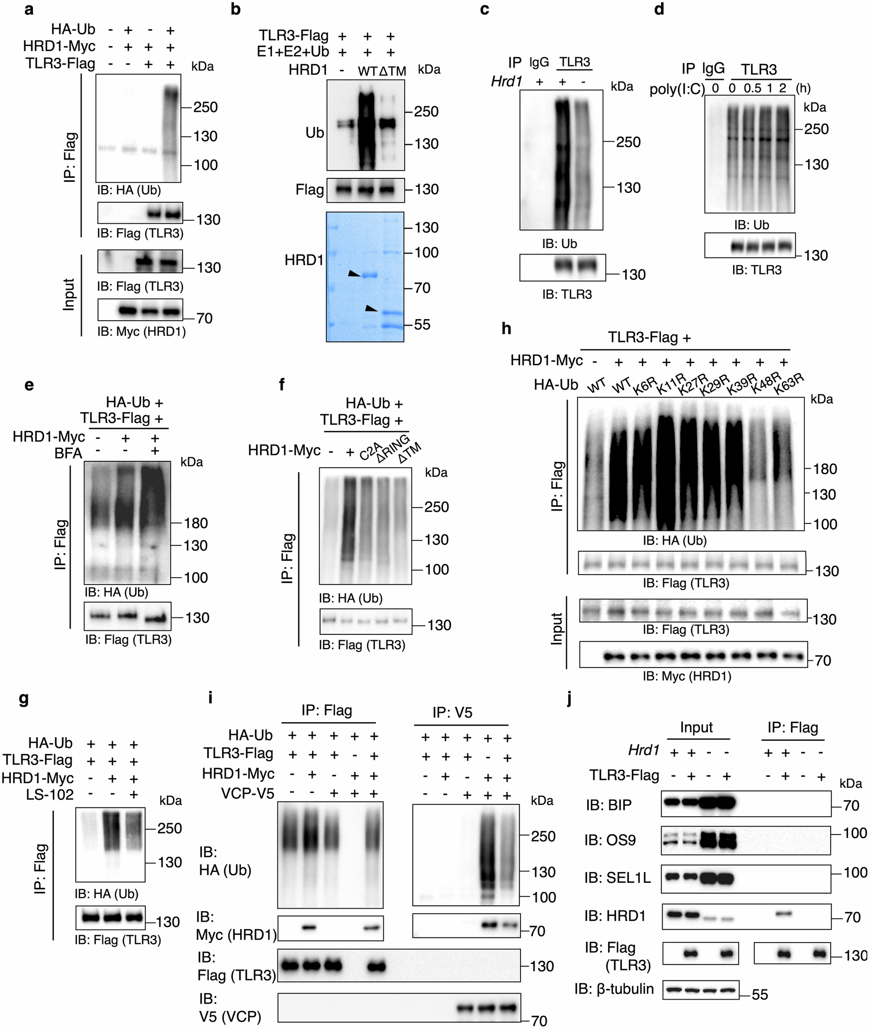
Fig. 5: HRD1 modulates TLR3 signaling through ubiquitinating TLR3.
From: Ubiquitination by HRD1 is essential for TLR3 trafficking and its innate immune signaling

a Immunoblot analysis of TLR3 polyubiquitination following TLR3-Flag immunoprecipitation in HEK293T cells transfected with the specified plasmids, including tagged Ub, HRD1 and TLR3. b Immunoblot analysis of TLR3 polyubiquitination in vitro. Arrows indicated HRD1 and HRD1ΔTM proteins. c Immunoblot analysis of polyubiquitination following immunoprecipitation of endogenous TLR3 in WT and Hrd1−/− RAW 264.7 cells. Ub, ubiquitin. d Immunoblot analysis of polyubiquitination following immunoprecipitation of endogenous TLR3 in RAW 264.7 cells treated with 50 μg/ml poly(I:C) for the indicated times. e Immunoblot analysis of TLR3 polyubiquitination following TLR3-Flag immunoprecipitation in HEK293T cells that were transfected with the indicated plasmids for 18 h and treated with vehicle or 10 μg/ml Brefeldin A for 8 h. BFA, Brefeldin A. Immunoblot data of the input are shown in Supplementary Fig. 3c. f Immunoblot analysis of TLR3 polyubiquitination following TLR3-Flag immunoprecipitation in HEK293T cells transfected with the indicated plasmids. C2A, HRD1-dead variant; ΔRING, RING domain-deleted truncations; ΔTM, transmembrane domain-deleted truncation. Immunoblot data of the input are shown in Supplementary Fig. 3d. g Immunoblot analysis of TLR3 polyubiquitination following TLR3-Flag immunoprecipitation in HEK293T cells transfected with the indicated plasmids for 18 h, and sequentially treated with or without LS-102 (5 μM) for 8 h. Immunoblot data of the input are shown in Supplementary Fig. 3f. h Immunoblot analysis following immunoprecipitation of TLR3-Flag in the lysates of HEK293T cells transfected with TLR3-Flag, HRD1-Myc, and HA-Ub (WT and K-loss mutants). K-R, Lys mutated to Arg. i Immunoblot analysis of the indicated proteins following immunoprecipitation of TLR3-Flag or VCP-V5 in the lysates of HEK293T cells transfected with TLR3-Flag, HRD1-Myc, VCP-V5 and HA-Ub. Immunoblot data of the input are shown in Supplementary Fig. 3h. j Immunoblot analysis of the indicated proteins following immunoprecipitation of TLR3-Flag in the lysates of Hrd1+/+ and Hrd1−/− HEK293T cells transfected with TLR3-Flag. All blot data were representative of at least three independent repeats. Source data are provided as a Source Data file.