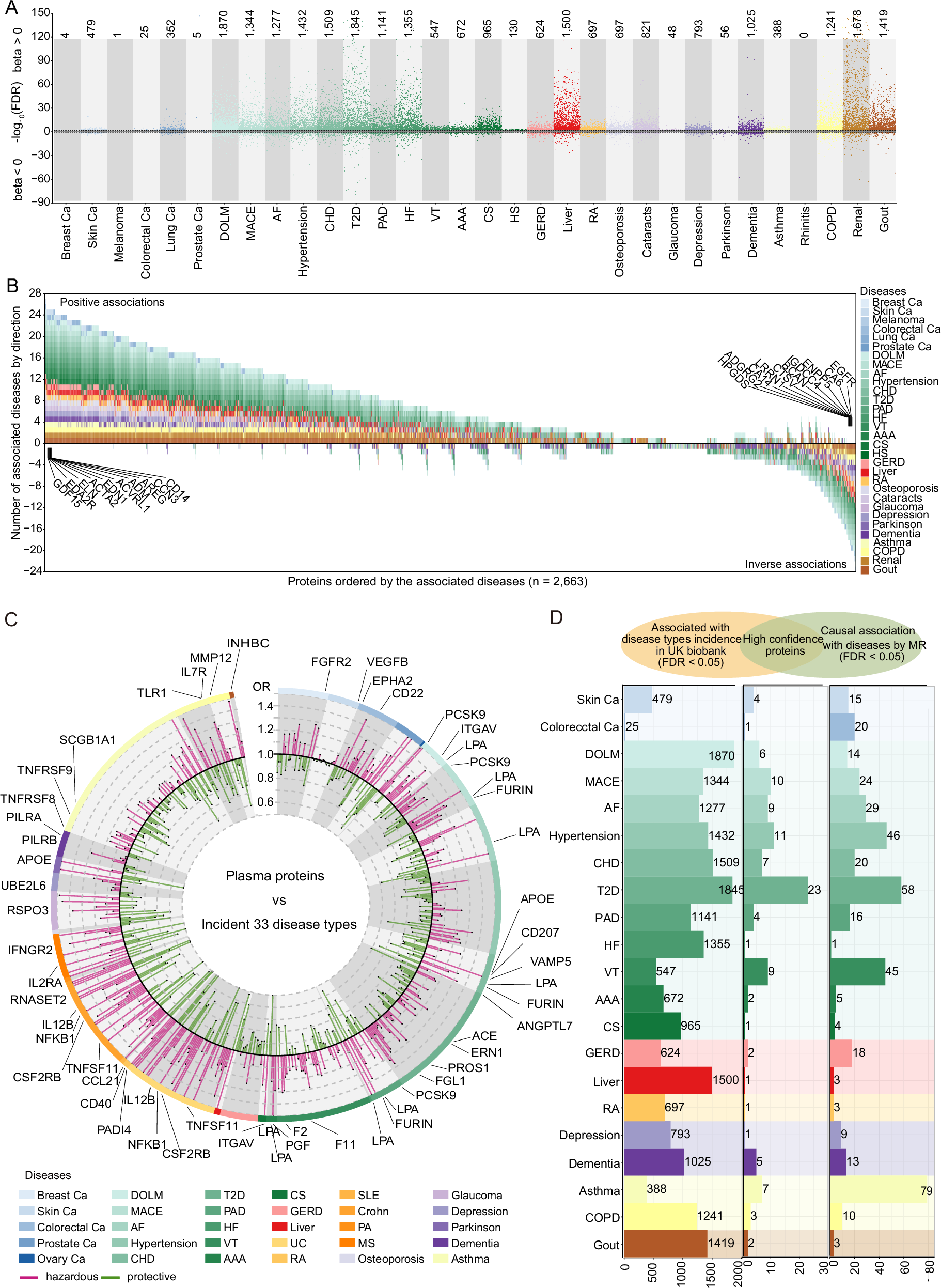
Fig. 5: Identification of protein drivers of different diseases.

A, B Protein-disease associations based on cohort study, using protein levels as exposure and disease onset as outcome. FDR < 0.05 was considered significant, taking into account the testing of 32 disease types tested for each protein. A Scatter plot shows the -log10(FDR) calculated from Cox models. Colors indicate disease types and numbers on top indicate number of significantly associated proteins (FDR < 0.05). Grey dots indicate associations not reaching significance. Positive associations are displayed in the upper panel and inverse associations in the lower. B Brick plot displays the ranking of proteins based on the number of associated incident endpoints, showing both positive associations (top) and inverse associations (bottom). Colors represent disease types, and proteins with multiple associations are annotated. C Causal proteins associated with 33 diseases identified by MR, including multiple proteins that are already targeted with drugs or marked as high-confident (annotated). Each colored block corresponds to a disease type, and each radius represents a protein. The height indicates OR, with red indicating hazardous effects and green indicating protective effects. D Bar charts illustrate the number of proteins associated with each disease. Left: Protein-disease associations evaluated by cox models; Right: Causal relationship identified by MR. The intersection reveals high-confidence proteins, both achieving FDR < 0.05.