Fig. 4: Cross tissue regulation of molQTL.
From: Egg-laying ChickenGTEx resource deciphers context-specific regulatory effects on fertility traits

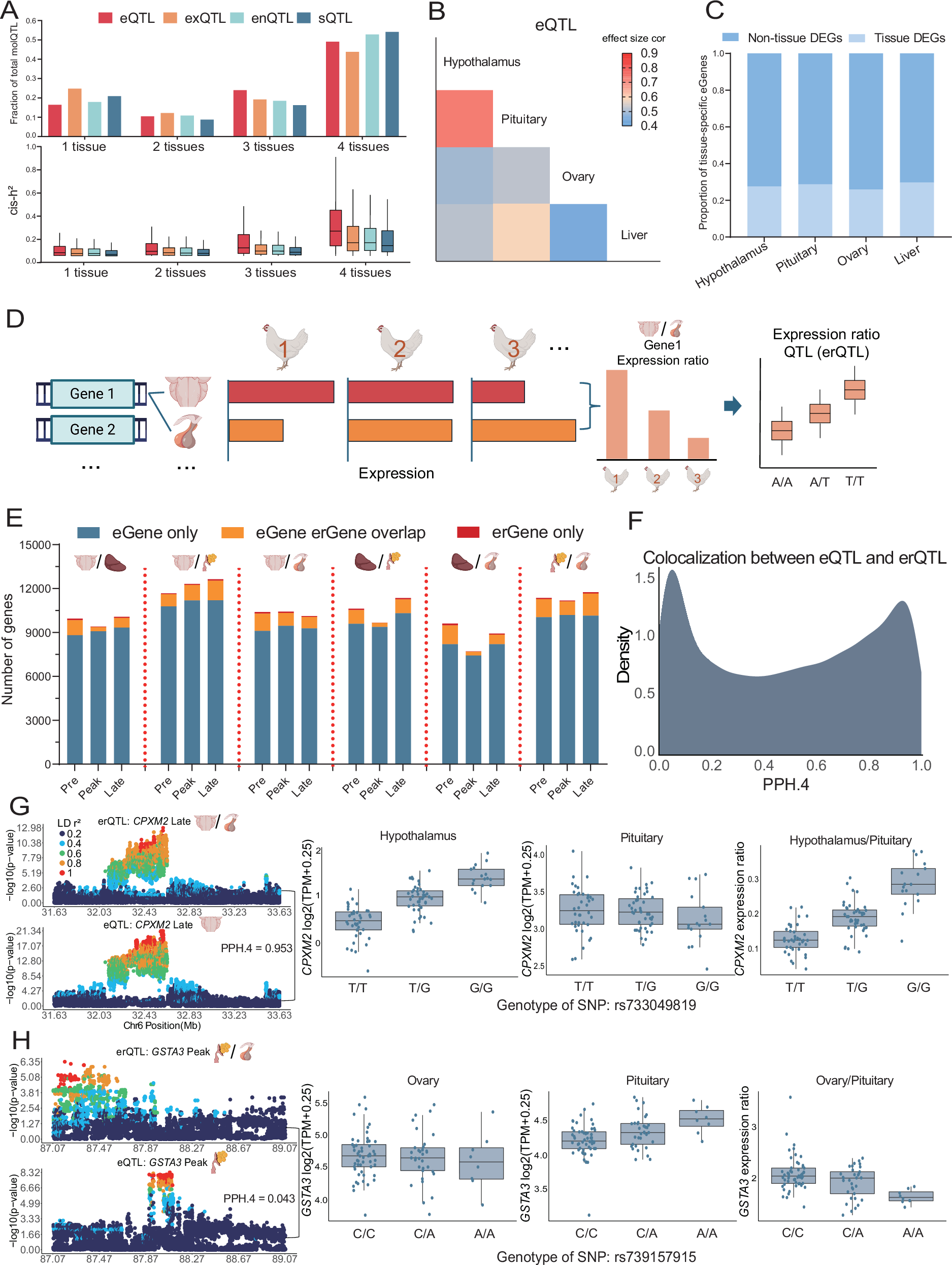
A The bar plot (top panel) shows the proportion of four types of molecular QTL shared across different numbers of tissues, as determined by an LFSR < 0.05 threshold obtained using MashR. The box plot (bottom panel) displays the cis-heritability of molecular phenotypes, calculated using LDAK, corresponding to molecular QTL shared across varying numbers of tissues. In the box plot, the center line represents the median, the box bounds represent the 25th and 75th percentiles, and the whiskers indicate 1.5 × the interquartile range. A total of 37,309, 27,977, 5566, and 17,454 eQTL, exQTL, enQTL, and sQTL were detected in the hypothalamus; 32,132, 27,473, 5339, and 12,460 in the pituitary; 42,668, 34,464, 5305, and 39,367 in the ovary; and 21,182, 22,260, 4616, and 10,647 in the liver, respectively. B Heatmap showing the Spearman correlation of eQTL effect sizes between tissues, where effect sizes were estimated using MashR. Only the top SNP–eGene pair was included for each eGene in this analysis. C Stacked bar plot showing the proportion of tissue-differentially expressed genes among tissue-specific eGenes across the four tissues. Tissue-differentially expressed genes were identified using the Wilcoxon rank-sum test. Tissue-specific eGenes were defined as eGenes with an LFSR < 0.05 in only one tissue, as determined by MashR. D Illustrative diagram showing the definition of gene expression ratios between tissues. For gene (a) in a tissue1–tissue2 pair, the gene expression ratio is defined as (TPM_a1 + 0.01)/(TPM_a2 + 0.01), where a small constant (0.01) is added to prevent division by zero and to stabilize the ratio for genes with low or zero expression. Only genes expressed in both tissues (TPM > 0.1 in at least 20% of samples) and samples overlapping between tissues were included in the analysis. An inverse normal transformation was applied to the ratios before QTL mapping. Illustrative images of chicken and tissues were created in BioRender. Wang, Y. (2025) https://BioRender.com/pnkedie. E Stacked bar plot showing the identification of expression ratio QTL genes (erGenes) and their overlap with expression QTL genes (eGenes) across all tissue pairs and laying stages. Blue bars represent genes with only eQTL detected, orange bars represent genes with both eQTL and erQTL detected, and red bars represent genes with only erQTL detected. Illustrative images of tissues were created in BioRender. Wang, Y. (2025) https://BioRender.com/pnkedie. F Density plot showing the distribution of PPH.4 values from coloc, representing the posterior probability that the associations of two molecular phenotypes are driven by a shared causal variant. G Associations and colocalization of genetic variants with the gene expression ratio between the hypothalamus and pituitary and with CPXM2 expression in the hypothalamus during the late laying stage. The box plot on the right shows the distributions of CPXM2 expression and expression ratios across the three genotypes of the top erQTL variant (rs733049819). PPH.4 values from Coloc are shown in the figure, representing the posterior probability that the associations for two traits (e.g., molecular QTL and GWAS signal) share a single causal variant. Sample sizes are as follows: hypothalamus (n = 113), pituitary (n = 112), and hypothalamus/pituitary ratio (n = 110). In the box plot, the center line represents the median, the box bounds represent the 25th and 75th percentiles, and the whiskers indicate 1.5 × the interquartile range. Illustrative images of tissues were created in BioRender. Wang, Y. (2025) https://BioRender.com/pnkedie. H Associations and colocalization of genetic variants with the gene expression ratio between the ovary and pituitary and with GSTA3 expression in the ovary during the peak laying stage. The box plot on the right shows the distributions of GSTA3 expression and expression ratios across the three genotypes of the top erQTL variant (rs739157915). PPH.4 values from Coloc are shown in the figure, representing the posterior probability that the associations for two traits (e.g., molecular QTL and GWAS signal) share a single causal variant. Sample sizes are as follows: ovary (n = 110), pituitary (n = 98), and ovary/pituitary ratio (n = 94). In the box plot, the center line represents the median, the box bounds represent the 25th and 75th percentiles, and the whiskers indicate 1.5 × the interquartile range. Illustrative images of tissues were created in BioRender. Wang, Y. (2025) https://BioRender.com/pnkedie.