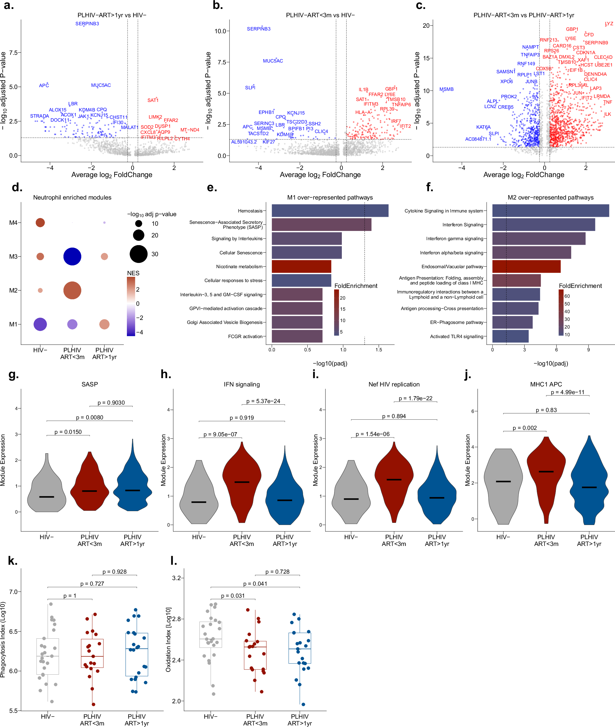
Fig. 5: Neutrophils from PLHIV on long-term ART upregulate senescence-associated secretory phenotype (SASP) and exhibit impaired oxidative capacity.

Differential gene expression analysis was performed on neutrophils using the MAST algorithm via the FindMarkers function in Seurat. Volcano plots showing differentially expressed genes in neutrophils comparing: a PLHIV-ART > 1 year vs. HIV-uninfected adults (HIV-adults); b PLHIV-ART < 3 months vs. HIV−; c PLHIV-ART > 1 year vs. PLHIV-ART < 3 months. d Dot plot showing gene co-expression modules enriched in neutrophils from HIV−, ART < 3 months and ART > 1 year groups, calculated using CEMiTool. Dot colour reflects normalised enrichment score (NES), while size corresponds to −log₁₀(adjusted P value) and intersection size with Reactome pathways. Bar graphs of the top 10 significantly enriched pathways from overrepresentation analysis in e Module 1 (M1), overexpressed in PLHIV-ART > 1 year; and f Module 2 (M2), overexpressed in PLHIV-ART < 3 months. g–j Gene module scores for immune-related KEGG pathways enriched in neutrophils, stratified by study group. k–i Functional assessment of neutrophils using: k phagocytic index (HIV-, n = 25; PLHIV-ART < 3 months, n = 19; PLHIV-ART > 1 year, n = 22); l oxidative index (HIV-, n = 24; PLHIV-ART < 3 months, n = 19; PLHIV-ART > 1 year, n = 20). Indices were calculated by multiplying the frequency of neutrophils that internalised or oxidised beads with their corresponding median fluorescence intensity (MFI). Box plots show the interquartile range (25th–75th percentiles). The bold horizontal line inside each boxplot indicates the median. Whiskers extend to the smallest and largest values within 1.5× the interquartile range (IQR) from the lower and upper quartiles, respectively. Individual points beyond the whiskers denote outliers. Statistical significance was determined using Holm-adjusted two-sided Wilcoxon rank-sum tests; P < 0.05 was considered significant. SASP senescence-associated secretory phenotype; NES normalised enrichment score; −log10 Adj.p-value, −log10 of Holm adjusted p-value; IFN signalling, interferon signalling; MHC1 APC major histocompatibility complex class-1 antigen-presenting cells.