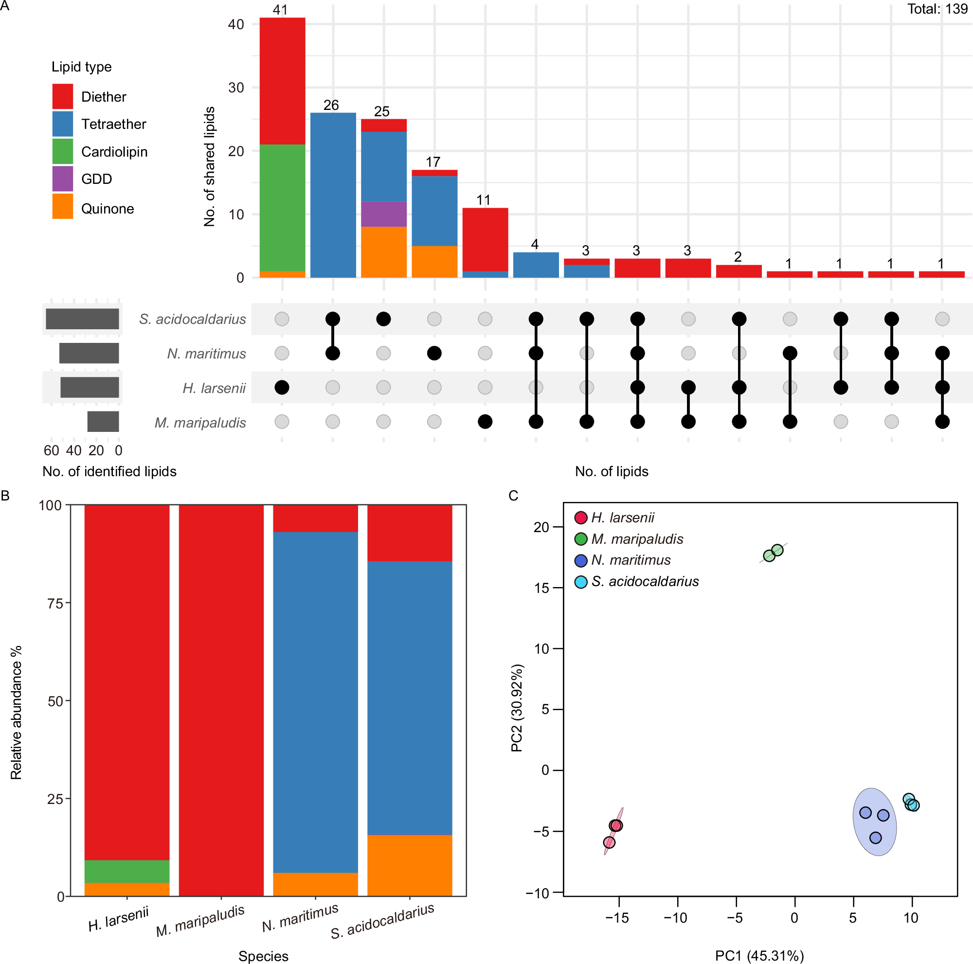
Fig. 4: Application of the ArchLips database in lipid identification of archaeal strains.

A The intersection of 139 lipid compounds identified from different archaeal species is illustrated using the UpSet plot. B The relative abundance of five major lipid categories in four archaeal strains. C The PCA plot is based on the relative abundance of all annotated lipids from the four pure cultures. Note: the relative abundances reported do not reflect the true relative abundances of lipids in the samples due to the ionization efficiencies of different lipid classes could not be determined. Only lipids detected in all replicate samples were retained for the UpSet plot.