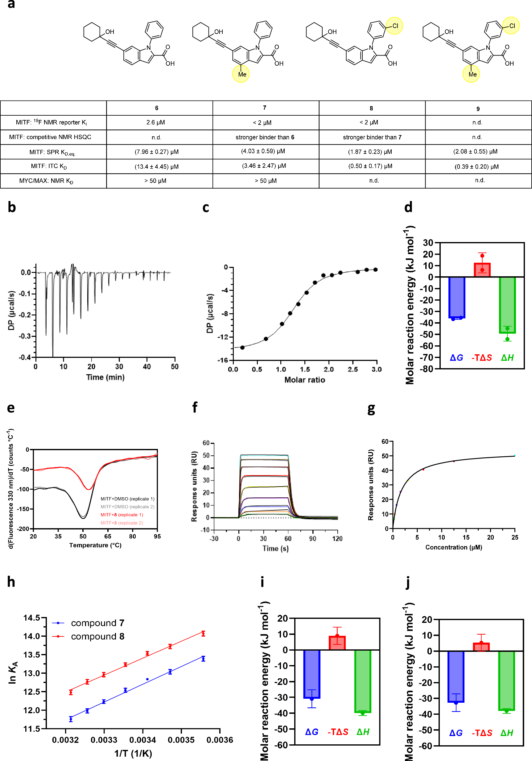
Fig. 7: Characterization of ligand binding to MITF by ITC, SPR and nanoDSF.
From: Fragment-based discovery enables direct targeting of the melanoma oncogene MITF

a Summary table of affinities for optimized MITF ligands as measured by NMR, SPR and ITC. b-d ITC of MITF(180-296) with compound 8 performed at 25 °C, showing raw heat peaks (b), the corresponding Wiseman plot with the molar ratio of the ligand divided by the concentration of MITF dimer on the x-axis (c), and thermodynamic signature represented as mean of two experiments (n = 2), corresponding standard deviations (SD) and individual values (d). e Thermal stabilization of MITF(180-296) by compound 8 measured by nanoDSF. f, g SPR sensorgrams (f) and binding curve (g) of compound 8 to MITF(180-296). h Van’t Hoff analysis of compounds 7 and 8 binding to MITF(180-296), based on the SPR binding assay performed at different temperatures. i, j Contributions of enthalpy and entropy to the Gibbs free energy of binding (thermodynamic signatures) at 25 °C for compounds 7 (i) and 8 (j). Source data for panels d, i, and j are provided as a Source Data file.