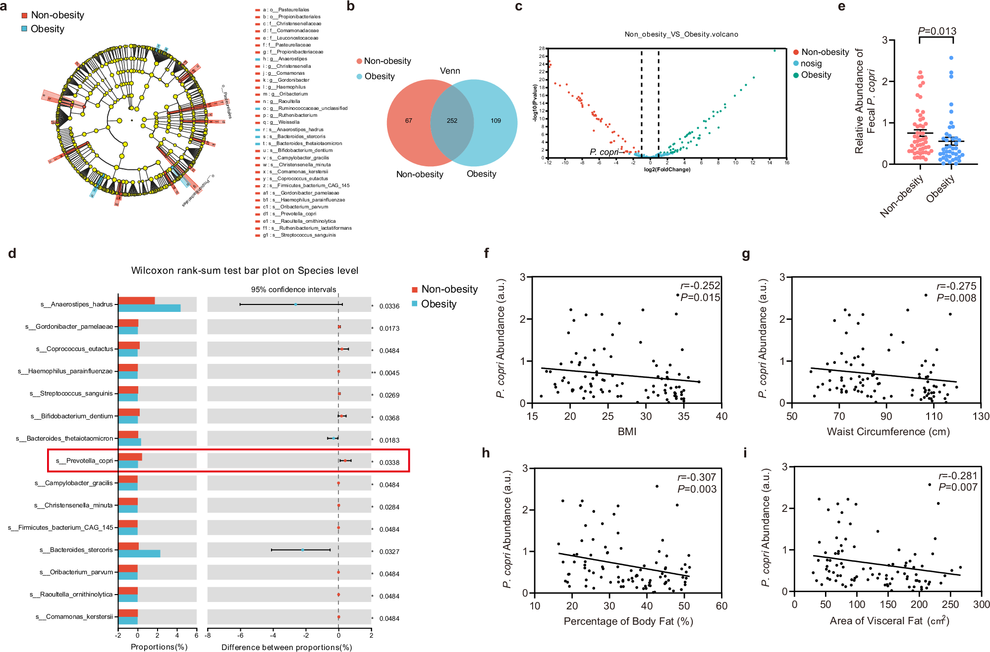
Fig. 1: Individuals with obesity have low abundance of P. copri in their fecal microbiomes.
From: Prevotella copri promotes white adipose browning and ameliorates adiposity

Metagenomic sequencing datasets (a–d) showed the differences of fecal microbiota in individuals without obesity (BMI < 28 kg/m2, n = 15) and individuals with obesity (BMI ≥ 28 kg/m2, n = 19). a Taxonomic cladogram generated from LEfSe analysis of metagenomic sequencing. b Venn diagram shows the number of species common and unique to the two groups. c Volcano map shows DESeq2 comparative analysis of species differences between the two groups. d The result of top-15 significantly differential species between the people with and without obesity. e Relative abundance of fecal P. copri in people with or without obesity (n = 92). f–i Spearman correlations (two-tailed Spearman’s rank test) between the relative abundance of fecal P. copri (a.u.) and BMI (f), waist circumference (g), body fat percentage (h) and visceral fat area (i) (n = 92). Values are mean ± SEM. Statistical analysis was performed using DESeq2 with screened parameter: P-value < 0.05 and expression difference multiple |log2FC | ≥1 for c, two-tailed Wilcoxon rank sum test for d and significance was assessed by FDR correction for multiple comparisons: *FDR < 0.05; **FDR < 0.01, and two-tailed Mann–Whitney U test for e. Source data are provided as a Source Data file.