Fig. 5: The IL-6-STAT3 pathway plays a crucial role for iWAT browning in response to P. copri or succinate.
From: Prevotella copri promotes white adipose browning and ameliorates adiposity

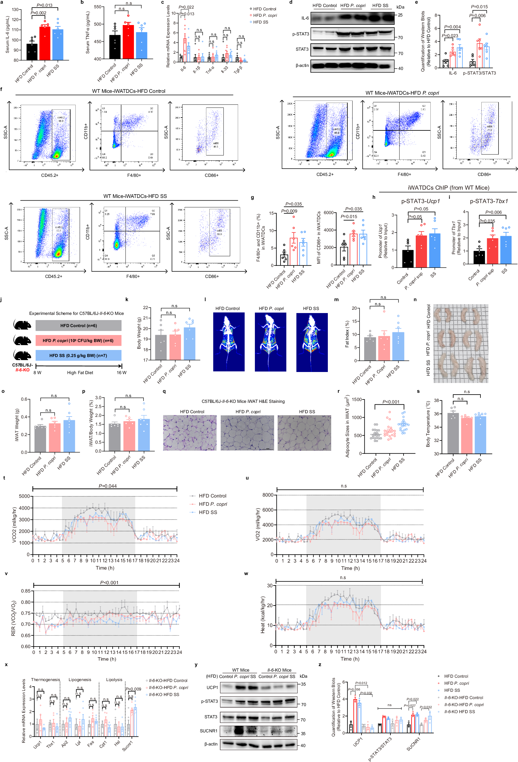
a, b Serum IL-6 (a) and TNF-α (b) contents of WT C57BL/6 J mice treated with normal saline, P. copri, or SS (n = 6 biological replicates). c Relative mRNA levels of inflammation genes in iWAT of WT C57BL/6 J mice (n = 6 biological replicates for Il-1β, Tnf-α and Tgf-β; n = 8 biological replicates for Il-6 and Il-33). d, e Western blot analysis (d) and quantification (e) of the protein contents of IL-6, p-STAT3, and STAT3 in iWAT of WT C57BL/6 J mice (n = 6 biological replicates). f Flow cytometry. CD45.2+ represents immune cells; F4/80+ and CD11b+ represent macrophages; CD86+ represents M1 macrophages. g The proportion of F4/80 and CD11b positive cells and MFI of CD86 positive cells (n = 6 biological replicates). h, i ChIP assay was performed with qPCR to analyze the binding of p-STAT3 to Ucp1 (h) and Tbx1 (i) promoters in iWATDCs (n = 6 biological replicates). j Experimental scheme for C57BL/6J-Il-6-/- mice for k-z. 8-week-old C57BL/6J-Il-6-/- mice were given normal saline (HFD Control) (n = 6 mice), 108 CFU/kg BW P. copri (HFD P. copri) (n = 6 mice), or 0.25 g/kg BW SS (HFD SS) (n = 7 mice) for 8-week under HFD conditions. k Body weight of 16-week-old C57BL/6J-Il-6-/- mice following 8 weeks’ treatment. l Representative pictures of body composition scanning. m Fat index (%). n Representative images of iWAT. o iWAT weight. p Ratio of iWAT weight to body weight. q H&E-stained iWAT sections (Scale bars, 50 μm), (n = 3 biological replicates). r Adipocyte sizes in iWAT (n = 3 biological replicates). s Rectal body temperature (n = 6 mice for HFD Control and HFD P. copri group; n = 7 mice for HFD SS group). t–w CO2 production (t) O2 consumption (u) RER (v), and heat production (w) curves (n = 3 mice for HFD Control and HFD P. copri groups and n = 4 mice for HFD SS group), the data were analyzed by covariance (ANCOVA). x Relative mRNA levels of lipid metabolism-related genes in iWAT of C57BL/6J-Il-6-/- mice (n = 5 biological replicates for Il-6-KO-HFD P. copri group; n = 5 biological replicates for Il-6-KO-HFD Control and Il-6-KO-HFD SS groups of Hsl; n = 6 biological replicates for Il-6-KO-HFD Control and Il-6-KO-HFD SS groups of Ucp1, Tbx1, Ap2, Lpl, Fas, Cpt1 and Sucnr1). y,z Western blot analysis (y) and quantification (z) of related proteins (n = 3 biological replicates). Values are mean ± SEM. Statistical analysis was performed using One-way ANOVA with Dunnett’s T3 post hoc test for Il-6 of c, Kruskal-Wallis test followed by Dunn’s post hoc test for a-b, Il-1β, Tnf-α, Il-33 and Tgf-β of c, e, g–i, k, m, o–p, r-s, x, z. Source data are provided as a Source Data file.