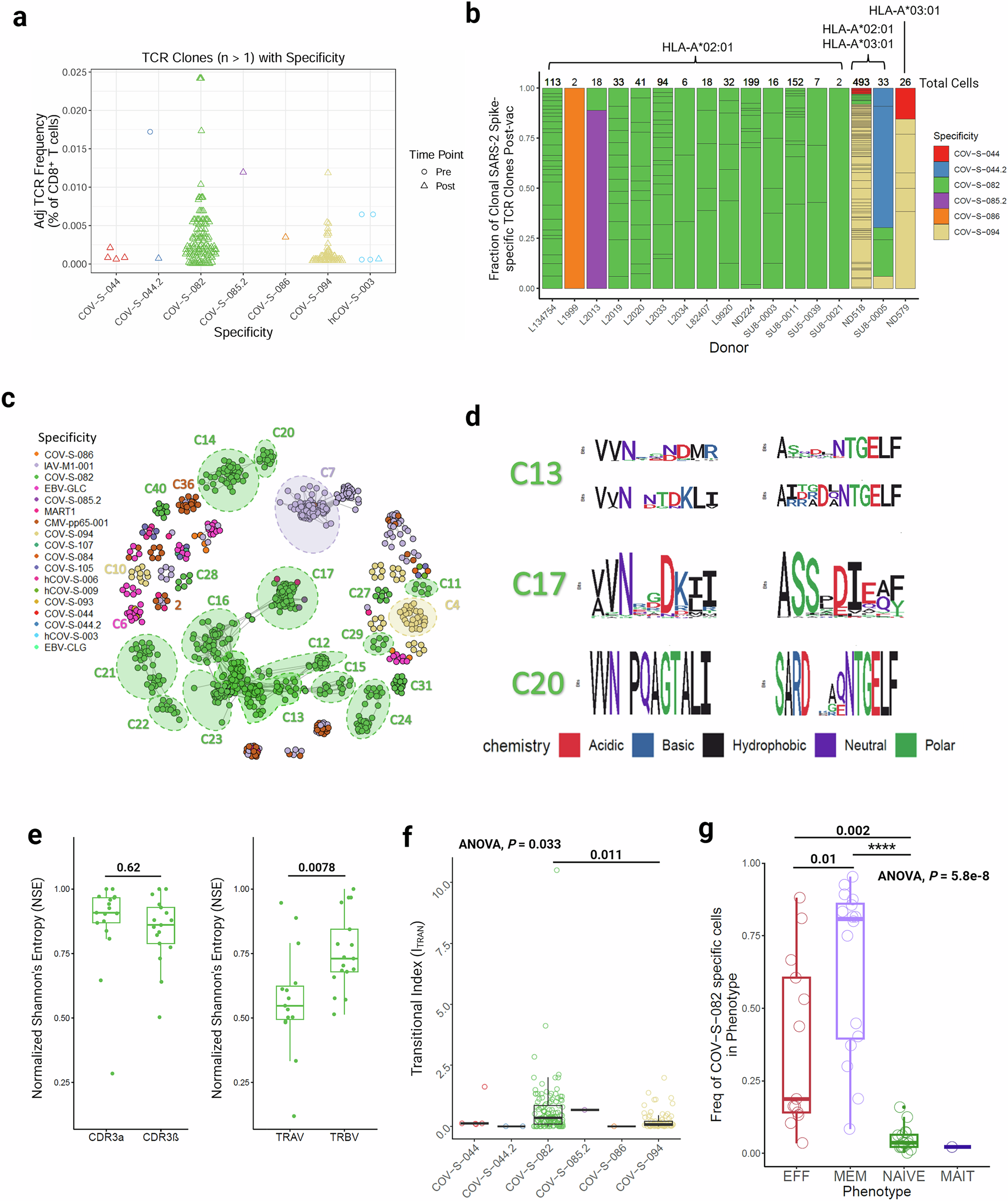
Fig. 2: The CD8+ T cell response to HLA-A2-restricted epitopes is public, immunodominant and diverse.

a Frequencies, determined by Eq. (3), of expanded TCR clonotypes (clone cell count > 1) specific to spike epitopes in post-vaccine samples (COV-S-044, Pre n = 0, Post n = 4; COS-S-044.2, Pre n = 1, Post n = 1; COV-S-082, Pre n = 0, Post n = 119; COV-S-085.2, Pre n = 0, Post n = 1; COV-S-086 Pre n = 0, Post n = 1; COV-S-094 Pre n = 0, Post n = 73; hCOV-S-004 Pre n = 4, Post n = 1). b Distribution of spike epitope-specific TCR clonotypes in post-vaccination samples. Lines within the bars are a unique clonotype, where their size is relative to their frequency in the repertoire. Numbers above bars are the total number of cells represented by the bars. c Network analysis of antigen-specific TCR clonotypes by TCR distance (calculated with tcrdist322). Nodes represent unique clonotypes, colored by their cognate specificities. Connections represent a TCR distance less than a pre-determined cutoff. Select communities determined by k-means clustering are circles and labeled. d TCR characteristics of select communities from (c). e Comparison of the NSE (determined by Eq. (2)) between TCRα and TCRβ in their CDR3 sequences and V gene usage in cells specific to COV-S-082. Each point represents a unique donor (CDR3a n = 17; CDR3b n = 17; TRAV n = 15; TRBV n = 17). f Transitional index (ITRAN, determined by Eq. (4)) of expanded (n > 1) COV-S-082 specific T cell clonotypes compared with other SARS-CoV-2 spike epitopes represented in (a) (COV-S-044 n = 5; COV-S-044.2 n = 2; COV-S-082 n = 125; COV-S-085.2 n = 1; COV-S-086 n = 1; COV-S-094 n = 80). g Comparison of memory COV-S-082 specific cells in each broad phenotype for donors with a response. For all boxplots, the center is drawn through the median of the measurement, and the lower and upper bounds of the box correspond to the first and third quartiles (EFF n = 13; MEM n = 16; NAIVE n = 16, MAIT n = 1. Data in (e) were compared by Student’s t-test (two-sided). Data in (f, g) were compared by ANOVA. Pairwise comparisons between specific groups were made via the Tukey test. P values are shown; ****P < 0.0001.