Fig. 3: IL-27 is primarily produced within the decidua in the murine placenta.
From: Interleukin-27 is antiviral against Zika virus at the maternal-fetal interface

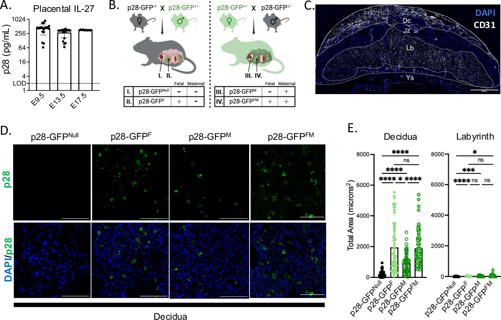
A Whole placental lysates (placenta and decidua) were collected from uninfected C57BL/6 mice at E9.5, E13.5, and E17.5 of gestation, and IL-27 protein levels were measured via ELISA. Each data point represents IL-27 concentration of an individual placenta. For E9.5 and E13.5, graph represents placentas obtained from 2 independent litters; For E17.5, graph represents placentas obtained from one independent litter. Data presented as mean values ± SD. B Schematic represents breeding schemes used to delineate maternal and fetal p28 production in uninfected murine placentas and deciduas. Left: p28-GFP−/− dam x p28-GFP+/− sire crosses were used to generate placental tissues that lacked (I., p28-GFPNull) or expressed fetal-derived p28-GFP (II., p28-GFPF). Right: p28-GFP+/− dam x p28-GFP−/− sire crosses were used to generate placental tissues that retained maternal p28-GFP expression only (III., p28-GFPM) or expressed both maternal- and fetal-derived p28-GFP (IV., p28-GFPFM). Created in BioRender. Jurado, K. (2025) https://BioRender.com/lkflcs6. C Representative immunofluorescent image of an uninfected p28-GFPF placenta at E13.5 of gestation. Yolk sac (Ys), labyrinth (Lb), junctional zone (Jz), and maternal decidua (Dc) regions were determined via immunofluorescence staining of endothelial cells (CD31; white) and nuclei (DAPI; blue). 20X magnification, stitched. Scale bar, 1000 μm. Image shown is representative of experiments repeated independently in >4 p28-GFPF placentas from separate litters. D Representative immunofluorescent images of p28-GFP within uninfected murine deciduas at E13.5. 10 μm placental cross-sections were obtained for all conditions in Fig. 3B and stained with anti-GFP (green) and DAPI (blue). Images representative of 4 placentas per condition. 20X magnification, zoomed. Scale bar 100 μm. E Quantification of total p28-GFP signal area (microns2) in decidua and labyrinth regions of uninfected placentas, as determined by ImageJ software. Graph represents measurements from 2-4 independent placentas per group, with 3-4 cross-sections obtained per placenta, and 4-8 images acquired per cross-section (Decidua: p28-GFPnull n = 42, p28-GFPF n = 59, p28-GFPM n = 53, p28-GFPFM n = 69; Labyrinth: p28-GFPnull n = 45, p28-GFPF n = 66, p28-GFPM n = 53, p28-GFPFM n = 68). Statistical analysis performed with Kruskal-Wallis ANOVA, *p < 0.05, **p < 0.001, ****p < 0.0001 (Decidua from left, p = <0.0001, <0.0001, <0.0001, 0.0136, >0.9999, <0.0001; Labyrinth from left, p = <0.0001, 0.0006, 0.0342, >0.9999, 0.3100, 0.8862). Data presented as mean values ± SD.