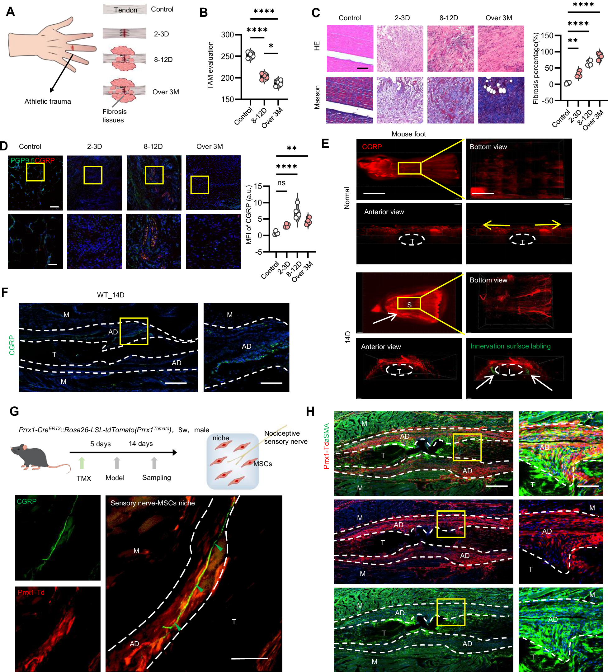
Fig. 1: Nociceptive sensory nerve innervation after peripheral trauma with fibrogenesis in the fibrotic niche.

A Fibrosis tissues of control individuals, injury after 2–3 days, 8–12 days, and over 3 months groups after injury. B Quantitative analysis of TAM of human peritendinous tissue (n = 4). C H&E and Masson staining of human peritendinous tissues (n = 4). Scale bars: 100 μm. D Representative double-immunofluorescent (IF) staining images of PGP9.5 (green) and CGRP (red) in human peritendinous tissue (n = 4). Scale bars: Low power image is 300 μm, and the high power image is 100 μm. E Tissue clearing for reconstruction of CGRP in WT mouse hind limb at 14 days (n = 3). Scale bars: Low power image is 3000μm, and the high power image is 250 μm. F Immunofluorescent staining showing CGRP distribution in WT mice at 14 days (n = 3). Scale bars: Low power image is 1000 μm, and the high power image is 200 μm. G Representative double-immunofluorescent 3D staining images of CGRP (green) and Tomato (red) of peritendinous tissue from Prrx1Tomato mice at 14 days after modeling. Scale bars: 50 μm. H Immunofluorescent co-staining of Prrx1-Td and αSMA at fibrotic sites (n = 6). Scale bars: Low power image is 1000 μm, and the high power image is 200 μm. Yellow dashed line shows space between tendon and surrounding tissues. Black or white dashed line shows space occupied by fibrosis tissues. T represents tendon; AD represents fibrosis tissue; M represents muscle (mean ± SD; B–D: ANOVA with multiple comparisons; *P < 0.05, **P < 0.01, ***P < 0.001, ****P < 0.0001; A(hand), G(mouse) created in Adobe. Author, Yanhao Li. (2025). Contact the author for publication if needed; A(tendon and fibrosis tissue), G(MSCs) created in BioRender. Author, li, y. (2025)) https://BioRender.com/0hlz1hf).