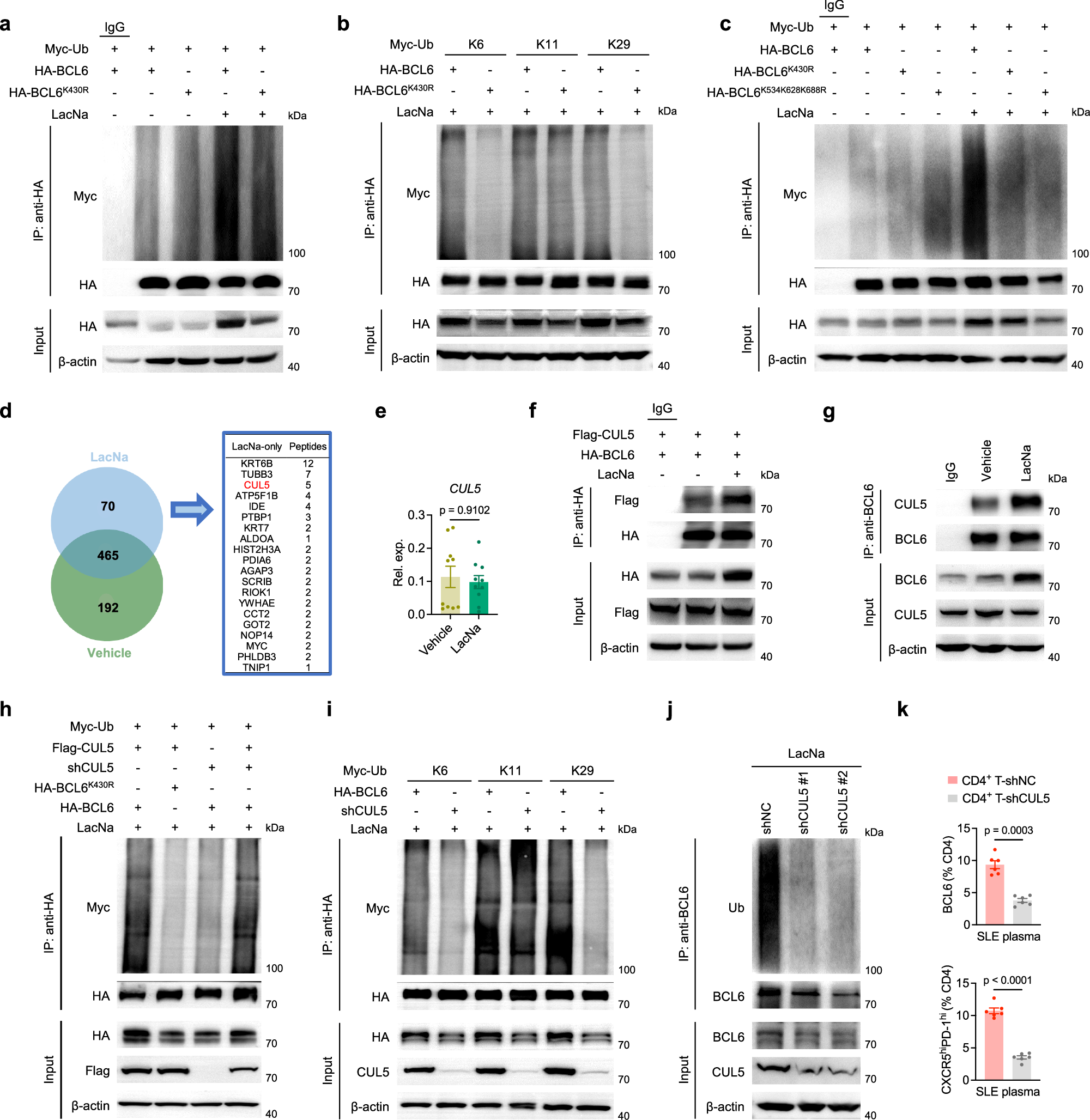
Fig. 5: CUL5 catalyzes K6- and K29-linked ubiquitination at Lys430 and attenuates BCL6 degradation.

a HEK293T cells were transfected with HA-BCL6, HA-BCL6K430R and Myc-Ub plasmids. After stimulation with LacNa for 24 h, HA-BCL6 was immunoprecipitated to detect ubiquitination. b HEK293T cells were transfected with HA-BCL6, HA-BCL6K430R and K6-, K11- or K29-linked Myc-Ub plasmids. After stimulation with LacNa for 24 h, HA-BCL6 was immunoprecipitated to detect ubiquitination. c HEK293T cells were transfected with HA-BCL6, HA-BCL6K430R, HA-BCL6K534K628K688R and Myc-Ub plasmids. After stimulation with LacNa for 24 h, HA-BCL6 was immunoprecipitated to detect ubiquitination. d BCL6 binding proteins were detected by mass spectrometry to screen for E3 ligase candidates. e qPCR analysis of CUL5 in CD4+ T cells stimulated with LacNa for 4 days (n = 10 independent biological samples). f Stimulated with LacNa, CUL5 expression and the interaction of CUL5 with BCL6 were detected in HEK293T cells. g Stimulated with LacNa, CUL5 expression and the interaction of CUL5 to BCL6 were detected in CD4+ T cells. h HEK293T cells were transfected with HA-BCL6, HA-BCL6K430R, Flag-CUL5, shCUL5 and Myc-Ub plasmids. After stimulation with LacNa, HA-BCL6 was immunoprecipitated to detect ubiquitination. i HEK293T cells were transfected with HA-BCL6, shCUL5 and K6-, K11- or K29-linked Myc-Ub plasmids. After stimulation with LacNa, HA-BCL6 was immunoprecipitated to detect ubiquitination. j Anti-CD3/28-activated healthy CD4⁺ T cells were transduced with shCUL5 or shNC, stimulated with LacNa, and analyzed for BCL6 ubiquitination. k Healthy CD4⁺ T cells transduced with shCUL5 or shNC were co-cultured with LN-associated MCs and analyzed for Tfh frequency (n = 6 independent biological samples). The data are represented as the mean ± SEM. Normality and lognormality are assessed using the Shapiro-Wilk test. Two-tailed paired t test (k), two-tailed Wilcoxon matched-pairs signed rank test (e). Source data are provided as a Source Data file.