Fig. 9: m6A modification is a global and dynamic process across the whole transcriptome.
From: Comprehensive discovery of m6A sites in the human transcriptome at single-molecule resolution

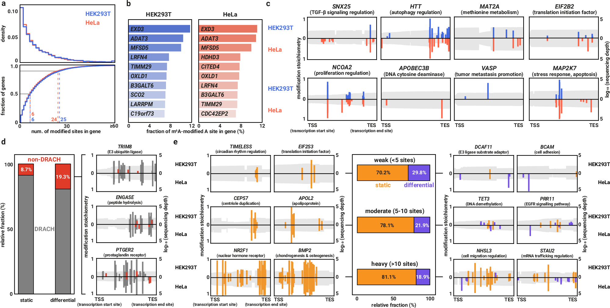
a The histogram (top) and cumulative distribution function (bottom) of the number of m6A-modified sites within a gene detected in the HEK293T (blue) and HeLa (orange) transcriptomes. Dashed lines and the corresponding numbers indicate 50th and 90th percentiles for each cell line, and gray lines indicate 50th and 90th percentiles of the expressed genes. b Top 10 genes harboring the largest number of m6A sites and their respective number of m6A sites detected in the HEK293T (left) and HeLa (right) transcriptomes. c Examples of the differentially modified genes between the HEK293T and HeLa transcriptomes. Modification stoichiometries of detected m6A sites are shown as bars (left y-axis), and log10(sequencing depth) is shown as area plots (right y-axis). Those sites with a sequencing depth of < 20 in either transcriptome were not included in the plots. d The relative fraction of DRACH and non-DRACH contexts among the static and differential m6A sites. Static and differential sites are those sites modified in both and only in one of the transcriptomes, respectively. The relative fraction of the non-DRACH sites is indicated (left). Examples of genes containing differentially modified non-DRACH sites are shown (right). Otherwise, as in (c). e The relative fraction of static and differential m6A sites among the m6A sites detected within weakly (with < 5 m6A sites), moderately (with 5–10 m6A sites), and heavily (with > 10 m6A sites) modified genes. The relative fractions of the static and differential m6A sites are indicated (middle). Examples of genes only containing the static sites (left) and containing the differential sites (right) are shown. Otherwise, as in (c).