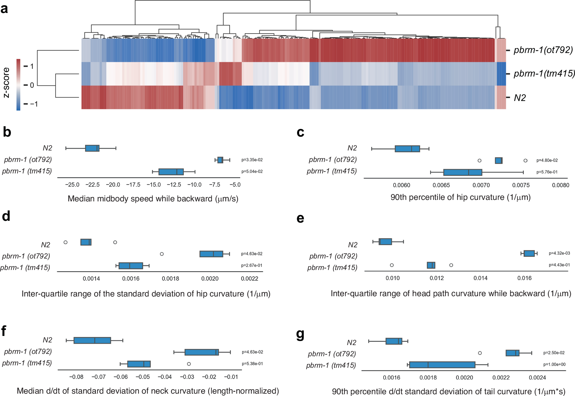
Fig. 10: Loss of pbrm-1 leads to locomotion defects.
From: Cell type-specific functions of the PBAF chromatin-remodeling complex in neuronal diversification

a Heatmap showing the phenotypic relationship between strains. Each column shows values of different behavioral features. Data are z-normalized and rows and columns are ordered using hierarchical clustering (Euclidean distance, mean linkage). pbrm-1(tm415) is more similar to control (N2) strain than pbrm-1(ot792) in terms of their distance in phenotype space which leads to N2 clustering with pbrm-1(tm415) in the dendrogram. The color shows the z-score of each feature (red shows values greater than the mean across strains while blue shows values less than the mean). b–g Examples of locomotion features (e.g., speed and curvature) that are significantly affected in pbrm-1(ot792) animals, but mildly affected in pbrm-1(tm415) animals compared to WT (N2). Parenthesis: unit of measurement. n = 15. Box and whisker plots were used. Box boundaries indicate the 25th and 75th percentile. The limits indicate minima and maxima values. Center values (mean) are highlighted with a black vertical line. Unpaired two-sided Welch’s t-tests independently for each feature were performed. The false discovery rate was controlled at 5% across all strain and feature comparisons using the Benjamini–Yekutieli procedure.