Fig. 6: PBAF represses glr-4/GRIK4 in AS, DA, and VA nerve cord MNs.
From: Cell type-specific functions of the PBAF chromatin-remodeling complex in neuronal diversification

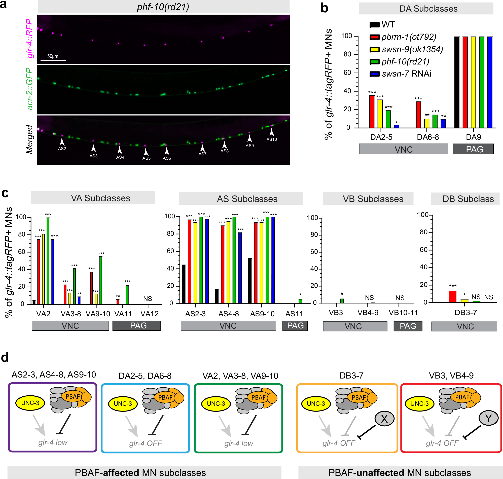
a Single-cell analysis for phf-10(rd21) mutant animals: glr-4prom::tagRFP (top), acr-2::GFP (middle), merged (bottom). AS MNs labeled with white arrowheads. Animals imaged at L4 stage. b, c Results by MN subclass of single-cell analysis shown in (a) for all PBAF mutants: DA, VA, AS, DB, and VB. WT n = 20; pbrm-1(ot792) n = 16; swsn-9(ok1354) n = 16; phf-10(rd21) n = 18; swsn-7(RNAi) n = 20. Two-sided chi-square test, p < .05 = *; p < .01 = **; p < .001 = ***; p < .0001 = ****. d Schematic showing effects of UNC-3 and PBAF on glr-4 across MN subclasses. Source data are provided as a Source Data file.