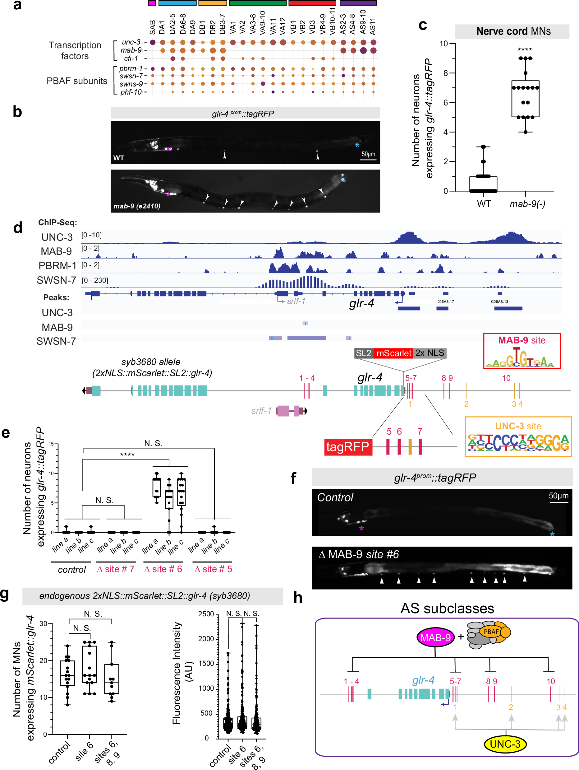
Fig. 7: MAB-9/TBX20 represses glr-4/GRIK4 in AS motor neurons in the nerve cord.
From: Cell type-specific functions of the PBAF chromatin-remodeling complex in neuronal diversification

a scRNA-seq data showing UNC-3, MAB-9, CFI-1, and PBAF/BAF component expression across MN subclasses. b Images show glr-4prom::tagRFP expression in WT and mab-9(e2410) mutant animals. c Quantification of b showing number of MNs expressing glr-4prom::tagRFP in VNC. WT: n = 35, mab-9(-): n = 17. Animals imaged at L4 stage. d ChIP-seq tracks for UNC-3, MAB-9, PBRM-1, and SWSN-7 at the glr-4 locus. PBRM-1 and MAB-9 tracks are represented as fold change over control and using a log scale. The SWSN-7 track is represented as control normalized signal and using a log scale. ChIP-seq for PBRM-1, SWSN-7, and MAB-9 were performed at L1 stage animals148, but for UNC-3 at L2 stage animals49. Diagram of glr-4 locus. MAB-9 and UNC-3 binding sites are indicated. Known DNA binding sites for UNC-3 and MAB-9/Tbx20 (right). e Quantification of MAB-9 site mutagenesis (deletion). Animals imaged at L4. N = 15. Three transgenic lines per construct were analyzed. f Images of MAB-9 site #6 animals and controls. AS motor neurons were identified based on their axonal morphology. g Quantification of MN number and fluorescence intensity in animals expressing mScarlet::glr-4 in WT and MAB-9 binding site mutants. L4 stage. n = 15. For all quantifications, unpaired two-sided Welch’s t-test was performed, p < .05 = *; p < .01 = **; p < .001 = ***; p < .0001 = ****. Box and whisker plots were used; all data points presented. Box boundaries indicate the 25th and 75th percentile. The limits indicate minima and maxima values. Center values (mean) are highlighted with a black horizontal line. h Proposed model: MAB-9 (TBX20) recognizes multiple cognate sites and acts as a PBAF recruiter in AS subclasses. Source data are provided as a Source Data file.