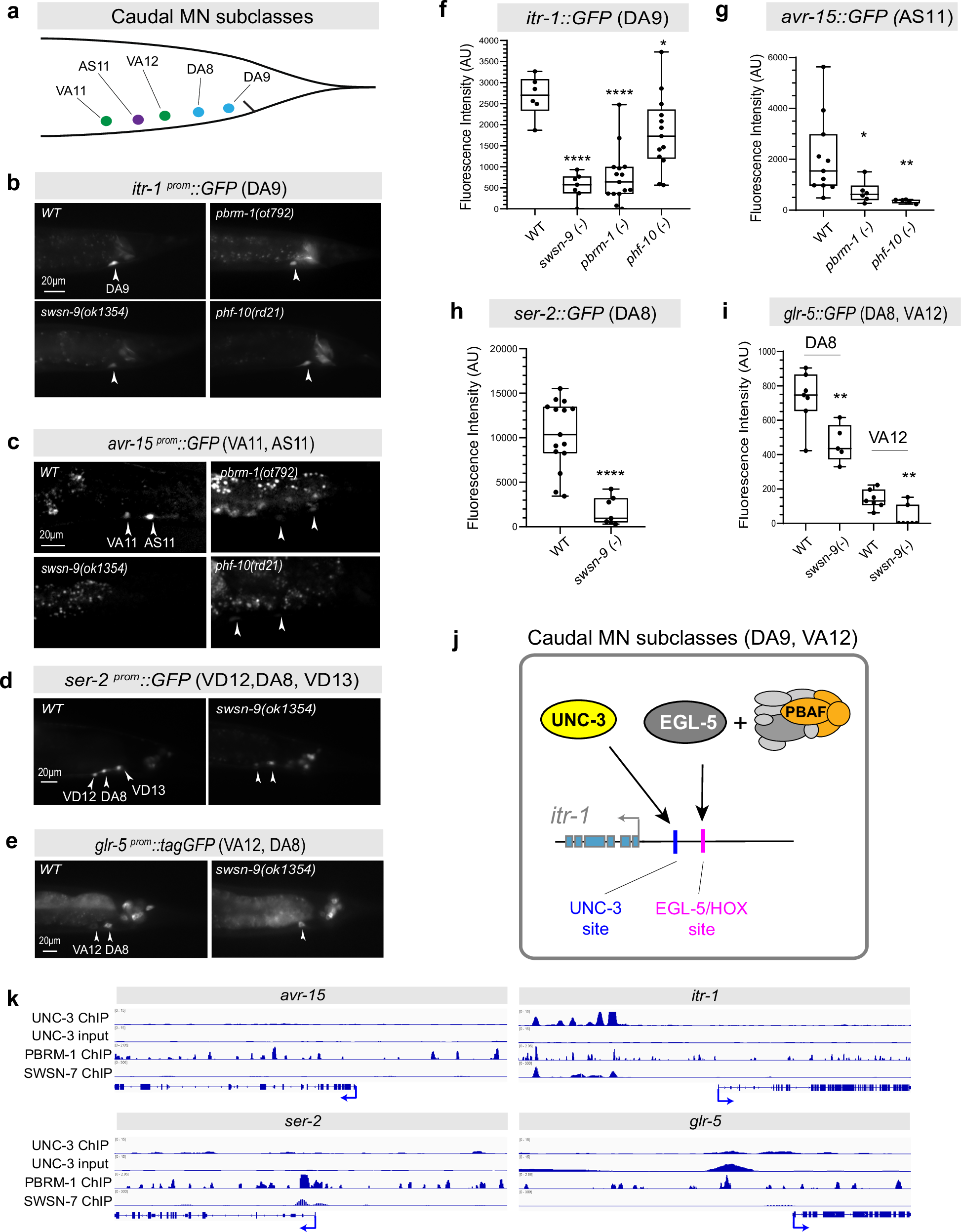
Fig. 9: PBAF activates the expression of terminal identity genes in caudal MNs.
From: Cell type-specific functions of the PBAF chromatin-remodeling complex in neuronal diversification

a Schematic of C. elegans caudal MNs. b Images showing itr-1::GFP expression (DA9) in WT and PBAF mutants. c Images showing avr-15::GFP expression (VA11, AS11) in WT and PBAF mutants. d Images showing ser-2::GFP expression (DA8, VD12, and VD13) in WT and PBAF mutants. e Images showing glr-5::GFP expression (DA8, VA12) in WT and PBAF mutants. f Quantification of fluorescence intensity of itr-1::GFP in DA9 of WT and PBAF mutants. L4 stage. WT n = 21; pbrm-1(ot792) n = 17; swsn-9(ok1354) n = 20; phf-10(rd21) n = 19. g Quantification of fluorescence intensity of avr-15:GFP in AS11 of WT and PBAF mutants. Unpaired Welch’s t-test, p < .05 = *; p < .01 = **; p < .001 = ***; p < .0001 = ****. h Quantification of fluorescence intensity of ser-2::GFP in DA8 as a proxy for expression levels in WT and swsn-9(ok1354) mutants. L4 stage. WT n = 15; swsn-9(ok1354) n = 7. i Quantification of fluorescence intensity of glr-5::GFP in DA8 and VA12 of WT and swsn-9(ok1354) mutants. L4 stage. WT n = 13; swsn-9(ok1354) n = 9. Unpaired, two-sided Welch’s t-test, p < .05 = *; p < .01 = **; p < .001 = ***; p < .0001 = ****. Box and whisker plots were used; all data points presented. Box boundaries indicate the 25th and 75th percentile. The limits indicate minima and maxima values. Center values (mean) are highlighted with a black horizontal line. j Schematic summarizing the hypothesis that EGL-5 recruits PBAF to activate terminal identity genes in caudal MNs (DA9, VA12). k ChIP-seq tracks for UNC-3, PBRM-1, and SWSN-7 at the avr-15, itr-1, ser-2, and glr-5 loci. ChIP-seq data for UNC-3 (L2 stage), PBRM-1 (L1) and SWSN-7 (L1). Source data are provided as a Source Data file.