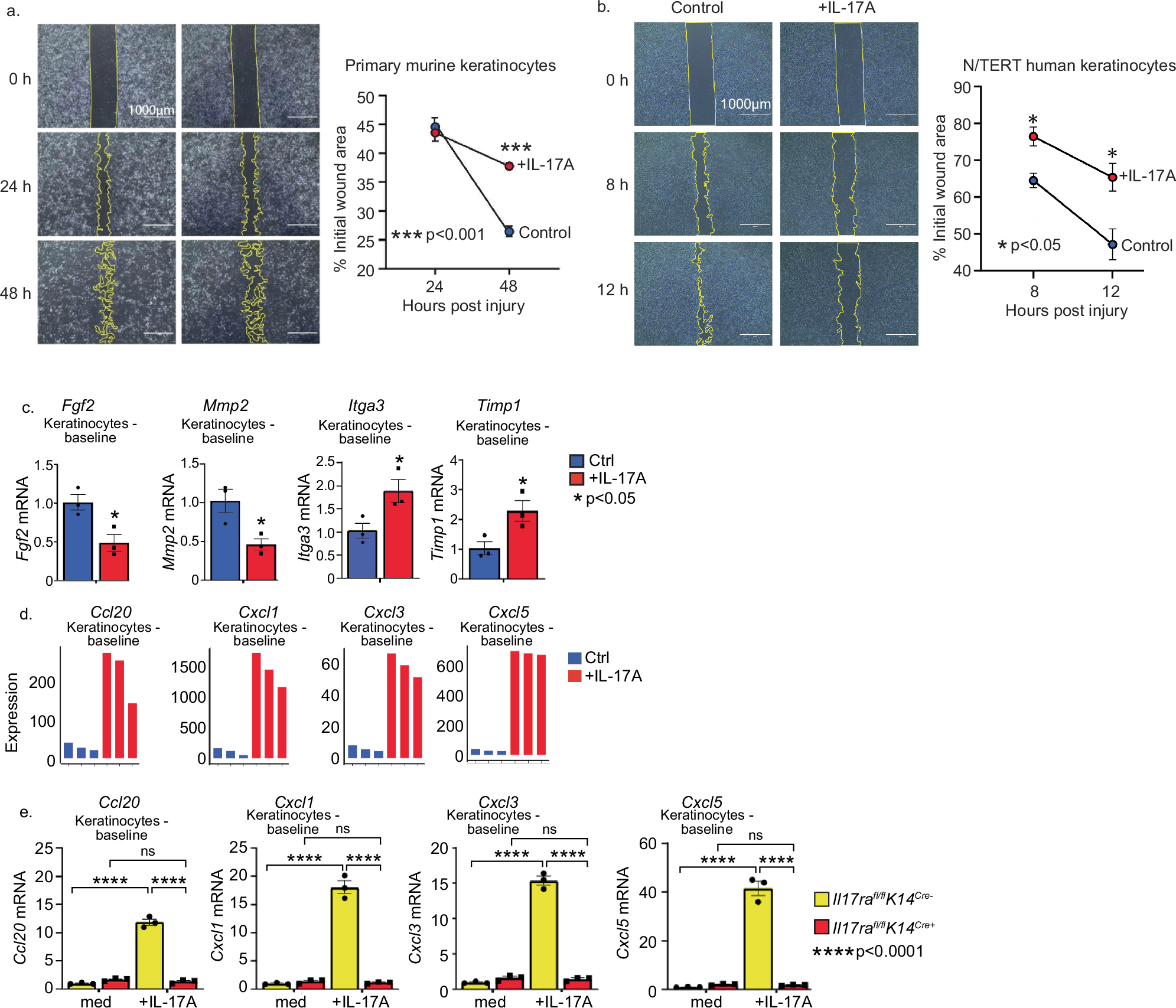
Fig. 1: IL-17A signaling in keratinocytes controls wound repair via regulation of migratory and inflammatory genes.

a, b Scratch assays of primary murine (n = 3 biological replicates, p = 0.0003 (48 h)) and N/TERT keratinocytes (n = 3 biological replicates, p = 0.0209 (8 h), p = 0.0324 (12 h)) with (red) or without (blue) IL-17A, n = 3 independent experiments. c qPCR analysis of migration-related gene expression in unstimulated (blue) and IL-17A-stimulated (red) keratinocytes. n = 3 biological replicates, Fgf2: p = 0.0242, Mmp2: p = 0.0274, Itga3: p = 0.0454, Timp1: p = 0.0374. n = 3 independent experiments. d RNA-seq analysis of inflammatory chemokine expression in unstimulated (blue) and IL-17A-stimulated (red) keratinocytes. n = 3 biological replicates. e qPCR analysis of inflammatory gene expression in Il17rafl/fl K14cre+ (red) and Il17rafl/fl K14cre- (yellow) keratinocytes. n = 3 biological replicates, Ccl20: p < 0.0001 (cre- medium vs. stimulation), p = 0.8426 (cre+ medium vs. stimulation), p < 0.0001 (cre- stimulation vs. cre+ stimulation), Cxcl1: p < 0.0001 (cre- medium vs. stimulation), p = 0.9949 (cre+ medium vs. stimulation), p < 0.0001 (cre- stimulation vs. cre+ stimulation), Cxcl3: p < 0.0001 (cre- medium vs. stimulation), p = 0.9835 (cre+ medium vs. stimulation), p < 0.0001 (cre- stimulation vs. cre+ stimulation), Cxcl5: p < 0.0001 (cre- medium vs. stimulation), p = 0.9983 (cre+ medium vs. stimulation), p < 0.0001 (cre- stimulation vs. cre+ stimulation). n = 3 independent experiments. Data were analyzed for variances, and 2-tailed Student’s t tests for (c) and 1-way ANOVA tests for (a, b), (e) were performed. Data are presented as mean ± SEM.