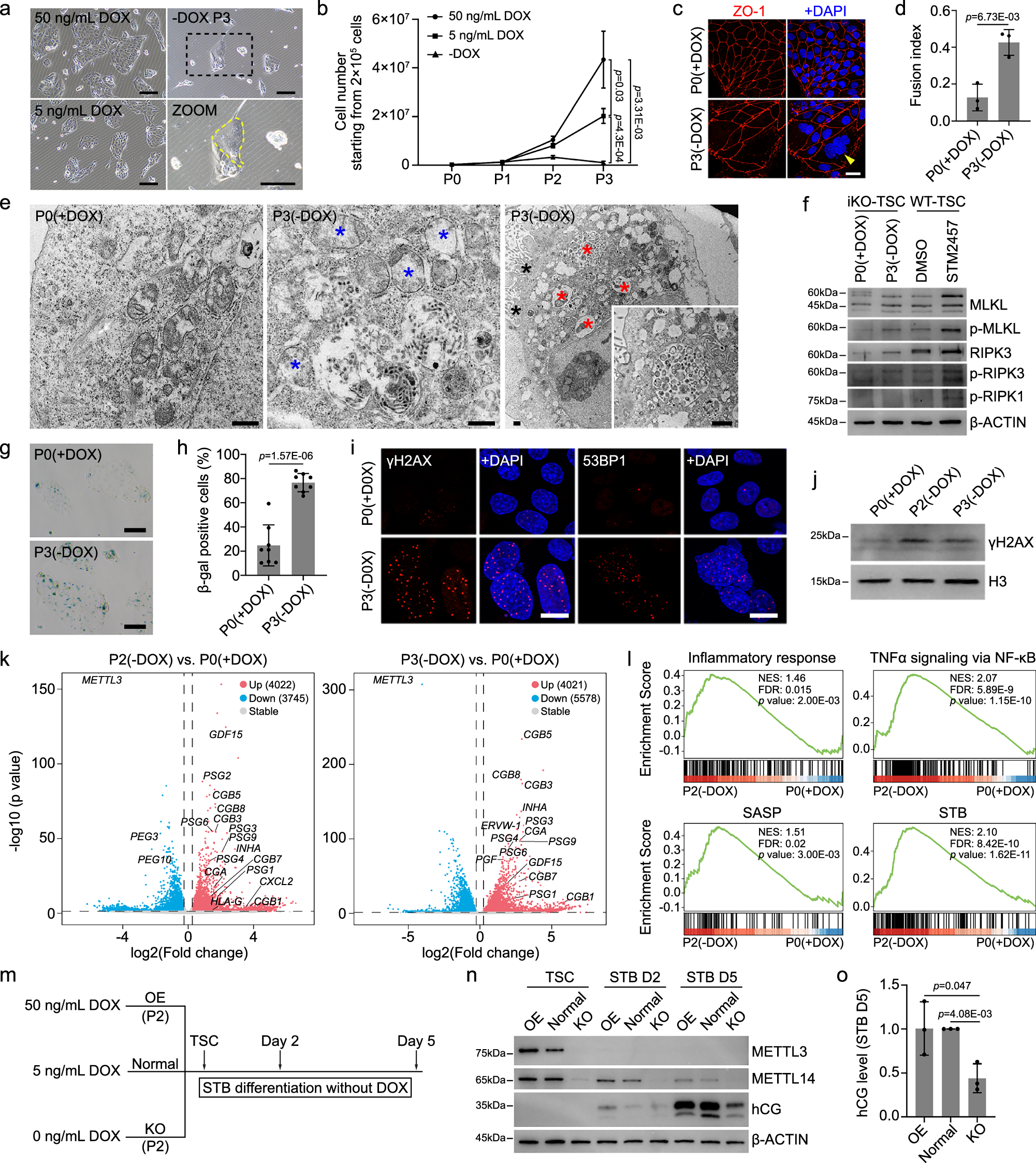
Fig. 3: Loss of METTL3 impairs hTSCs’ self-renewal and cell identity.
From: METTL3 safeguards cell identity and epigenome of human trophoblast stem cells

a Bright field of hTSCs cultured with 50 ng/ml, 5 ng/ml DOX, or without DOX for 3 passages. The zoom image shows multinucleated cells with yellow circle indicating the boundary of a single fused multinucleated cell. Scale bar, 100 μm. b Proliferation curve of hTSCs as in (a) during 3 passages. Data are presented as means ± SD of three independent experiments, and p values are from two-tailed Student’s t-test. c Immunofluorescence of ZO-1 in P0 and P3 hTSCs. The arrowhead indicates multinucleated cells. Scale bar, 20 μm. d Fusion index as in (c). Data are presented as means ± SD from three biological replicates, and p value is from two-tailed Student’s t-test. e Transmission electron microscopy showing subcellular changes upon METTL3 loss. Blue stars represent swollen mitochondria, black stars represent apoptotic bodies, and red stars represent lysosomes (3 biological replicates). Scale bar, 500 nm. f Western blotting of cell death-associated proteins in P0 and P3, control and STM2457-treated hTSCs (3 biological replicates). g SA-β-gal staining of P0 and P3 hTSCs. Scale bar, 100 μm. h Quantification of SA-β-gal positive cells as in (g). Data are presented as means ± SD from eight views (3 biological replicates), and p value is from two-tailed Student’s t-test. i Immunofluorescence of γH2AX and 53BP1 in P0 and P3 hTSCs (3 biological replicates). Scale bar, 20 μm. j Western blotting of γH2AX in P0, P2, and P3 hTSCs (3 biological replicates). Histone 3 was used as loading control. k Volcano plots showing DEGs comparing P2 or P3 to P0 hTSCs. p values were calculated by Walt test. l GSEA depicting the upregulation of indicated pathways in P2 versus P0 hTSCs. m Experimental design of STB differentiation from hTSCs with overexpressed, normal, and deficient METTL3 expression. n Western blotting of METTL3, METTL14, and hCG as in (m) (3 biological replicates). o Quantification of hCG level in day 5 STBs as in (n). Data are presented as means ± SD from three biological replicates, and p values are from two-tailed Student’s t-test.