Fig. 4: METTL3 regulates gene expression in hTSCs in both m6A-dependent and m6A-independent manners.
From: METTL3 safeguards cell identity and epigenome of human trophoblast stem cells

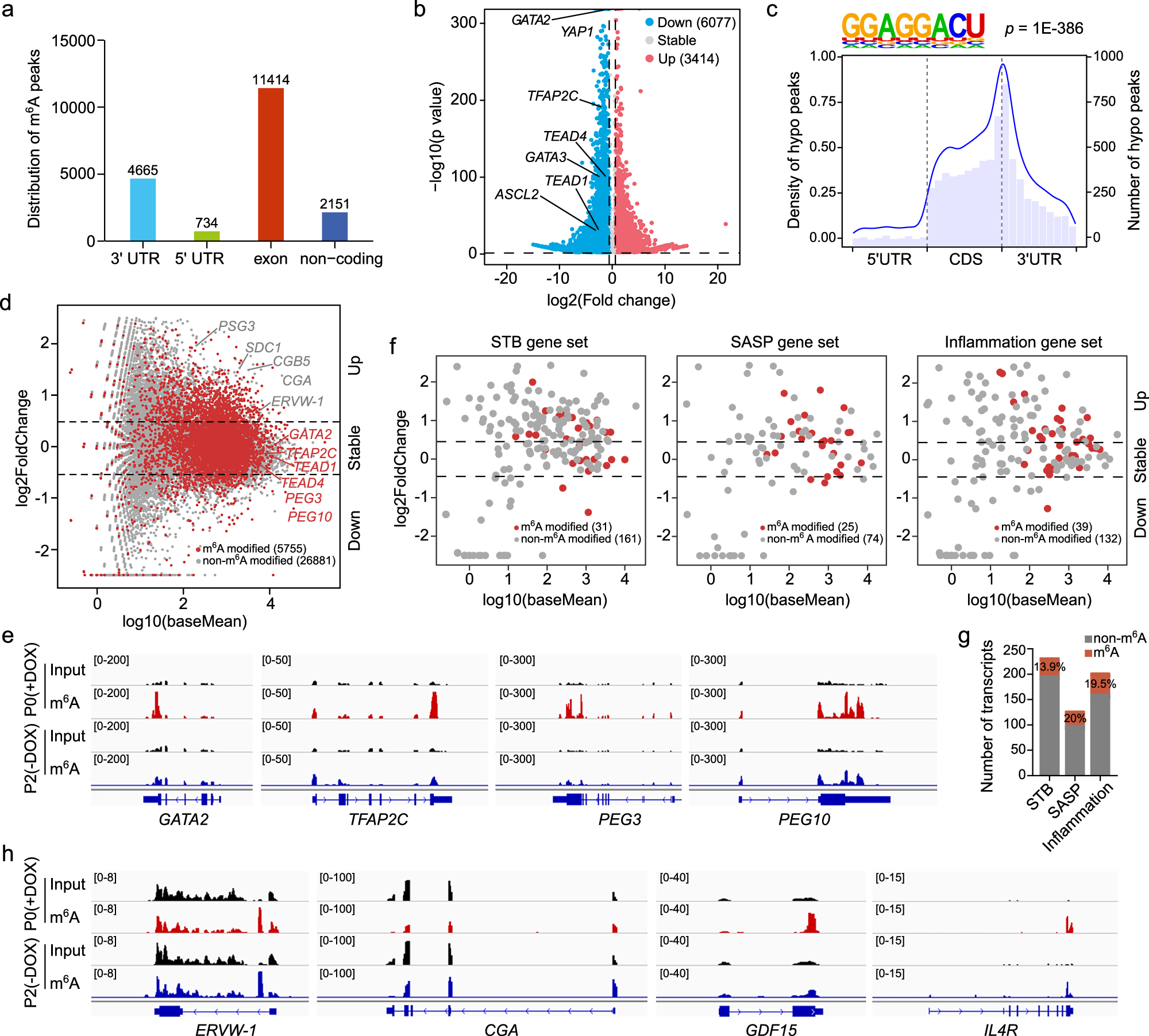
a RNA m6A modification distribution profiles in P0 hTSCs along the 5’UTR, CDS, 3’UTR, and non-coding regions. b Volcano plot showing differentially methylated mRNAs comparing P2 to P0 hTSCs. Blue and red points represent significantly hypo- and hyper-methylated transcripts, respectively. Wald test of Poisson GLM with p_cutoff =1E-10 was performed. c Distribution of peaks with decreased m6A modification in P2 versus P0 hTSCs along the 5’UTR, CDS, and 3’UTR regions. These peaks were mapped to the known consensus m6A motif. Motif enrichment p value was from hypergeometric test. d Scatter plot showing differential analysis combining RNA-seq and MeRIP-seq results comparing P2 to P0 hTSCs. Red dots represent transcripts with m6A modification, and gray dots represent transcripts without m6A modification. e IGV tracks showing MeRIP-seq results of trophoblast master regulator genes GATA2 and TFAP2C, and key imprinting genes PEG3 and PEG10 relative to the input in P0 and P2 hTSCs. f Scatter plot showing differential analysis combining RNA-seq and MeRIP-seq results comparing P2 to P0 hTSCs within three indicated gene sets. Red dots represent transcripts with m6A modification, and gray dots represent transcripts without m6A modification. g Bar chart showing the number of transcripts with and without m6A modification within three gene sets. h IGV tracks showing MeRIP-seq results of STB marker genes ERVW-1 and CGA, SASP gene GDF15, and inflammation-related gene IL4R relative to the input in P0 and P2 hTSCs.