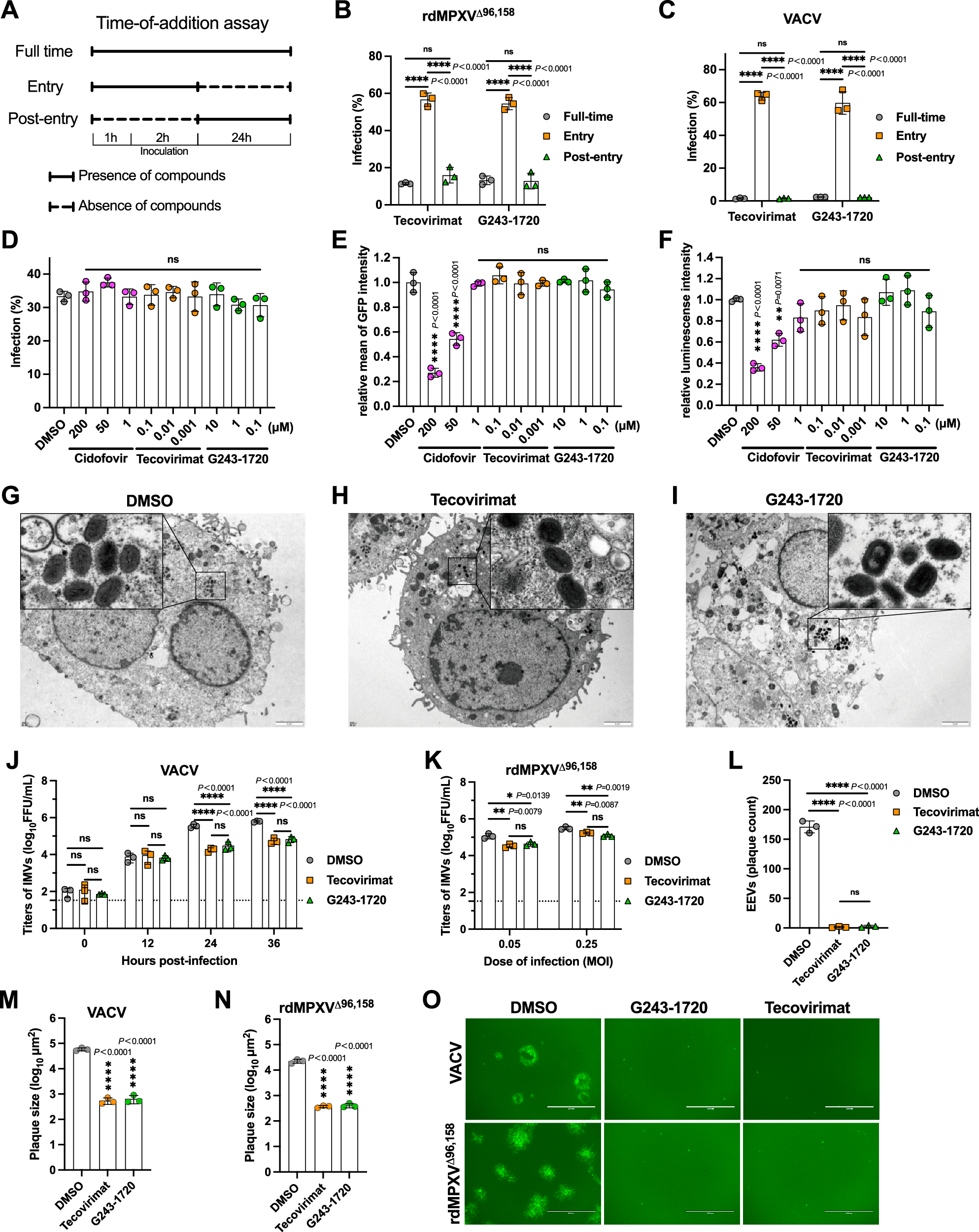
Fig. 4: G243-1720 inhibits the formation of EEVs and virus spread.
From: Development of a replication-defective mpox virus platform for fundamental and therapeutic research

A Schematic of the time-of-addition assay (see the “Methods” section for details). B, C Time-of-addition assay for rdMPXVΔ96,158 in HaCat-96,158 cells (MOI 0.3, 24 h) (B) and VACV in HaCaT-WT cells (MOI 0.002, 24 h) (C). Cells were treated with tecovirimat (0.05 μM) or G243-1720 (4 μM). D–F Effect of G243-1720 on viral replication and late gene expression of rdMPXVΔ96,158 (MOI 0.5, 24 h) in HaCaT-WT cells. Percentage of mGreen-positive cells (D), relative mean fluorescence intensity (E), and relative Gaussia luciferase activity (F) in supernatants were analyzed. G–I. TEM analysis of the effect of G243-1720 on IMV morphogenesis of VACV in CV-1-WT. Cells pre-treated with DMSO (G), tecovirimat (0.2 μM) (H), or G243-1720 (10 μM) (I) were infected with VACV (MOI 0.5, 36 h). Representative images from three independent experiments are shown. Scale bar, 2 μm. J, K Titration of IMVs from VACV-infected HaCaT-WT (J) and rdMPXVΔ96,158-infected HaCat-96,158 cells (K). Cells pre-treated with tecovirimat (1 μM) or G243-1720 (10 μM) were infected (VACV: MOI 0.008; rdMPXVΔ96,158: MOI 0.05 or 0.25, 36 h), washed, and collected for titration. L Titration of EEVs released from rdMPXVΔ96,158-infected CV-1-96,158 cells. Cells pre-treated with tecovirimat (1 μM) or G243-1720 (10 μM) were infected (MOI 0.5, 5 h) and washed. Supernatants were collected after 48 h for EEV titration. M–O Effect of G243-1720 on the cell-to-cell spread of VACV and rdMPXVΔ96,158. Plaque size of VACV (MOI 0.0005, 24 h) in HaCaT-WT cells (M) and rdMPXVΔ96,158 (MOI 0.002, 50 h) in HaCat-96,158 cells (N) were analyzed. Representative images of plaque formation from three independent experiments are shown (O). Scale bar, 2000 μm. Error bars represent standard deviations from three independent experiments (n = 3; B–F and J–N; mean ± s.d.). One-way ANOVA with Sidak’s test (B–F and J–N); *P < 0.05; **P < 0.01; ***P < 0.001; ****P < 0.001; ns, not significant. Source data are provided as a Source Data file.