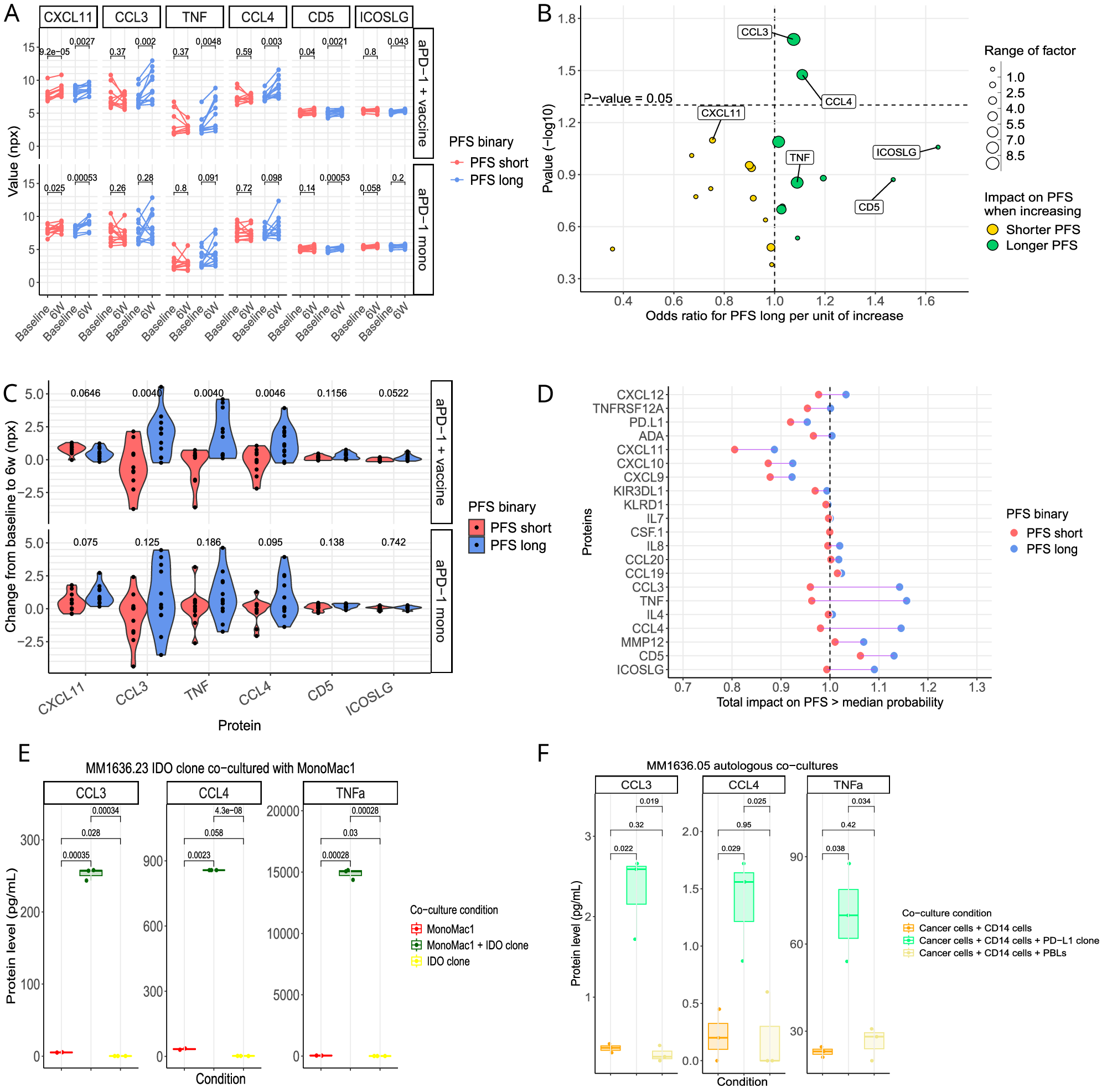
Fig. 2: Treatment with anti-PD-1 and vaccine (αPD-1+vaccine) modulates serum protein levels and shows response-specific changes.

A Change in serum levels of selected proteins from baseline to 6w for patients treated with αPD-1+vaccine with PFS short (n = 10) or PFS long (n = 12), or treated with anti-PD-1 monotherapy (αPD-1-mono) with PFS short (n = 12) or PFS long (n = 13). Two-tailed paired T-test was used to test differences in mean change between time points for each group. B Proteins selected by elastic-net regression as predictive for achieving long PFS. The p-value of univariate logistic regression is reported. C Comparison of changes in protein level from baseline to 6w between patients with short versus long PFS. Two-tailed unpaired T-test was used to test differences in mean change between time points for each group. D Total impact for proteins selected by elastic-net regression for either response group. E CCL3, CCL4, and TNFα quantified with Bio-Plex Multiplex Immunoassay in supernatant of overnight cultures of MonoMac1 cells, CD4+ IDO1-specific T cell clone from patient MM1636.23, or a co-culture of the two at an E:T ratio of 1:10 are shown. Each condition was carried out in triplicate. Box plots show the 25% quantile, median, and 75% quantile for the lower bound, center line, and upper bound of the box, respectively. Box plot whiskers are drawn to the lowest or highest data point within 1.5 * IQR from the lower or upper bound of the box for the lower and upper whiskers, respectively. F CCL3, CCL4, and TNFα quantified with Bio-Plex Multiplex Immunoassay in the supernatant collected from overnight co-cultures of MM1636.05 melanoma cancer cell line, autologous PBMC-derived CD14+ cells with no additional cells (control), or after the addition of autologous PD-L1-specific CD4+ T cell clone, or autologous peripheral blood lymphocytes (PBLs) isolated from PBMCs. Two-tailed unpaired T-test was used to test differences in mean change between groups. Each condition was carried out in triplicate. Box plots show the 25% quantile, median, and 75% quantile for the lower bound, center line, and upper bound of the box, respectively. Box plot whiskers are drawn to the lowest or highest data point within 1.5 * IQR from the lower or upper bound of the box for the lower and upper whiskers, respectively.