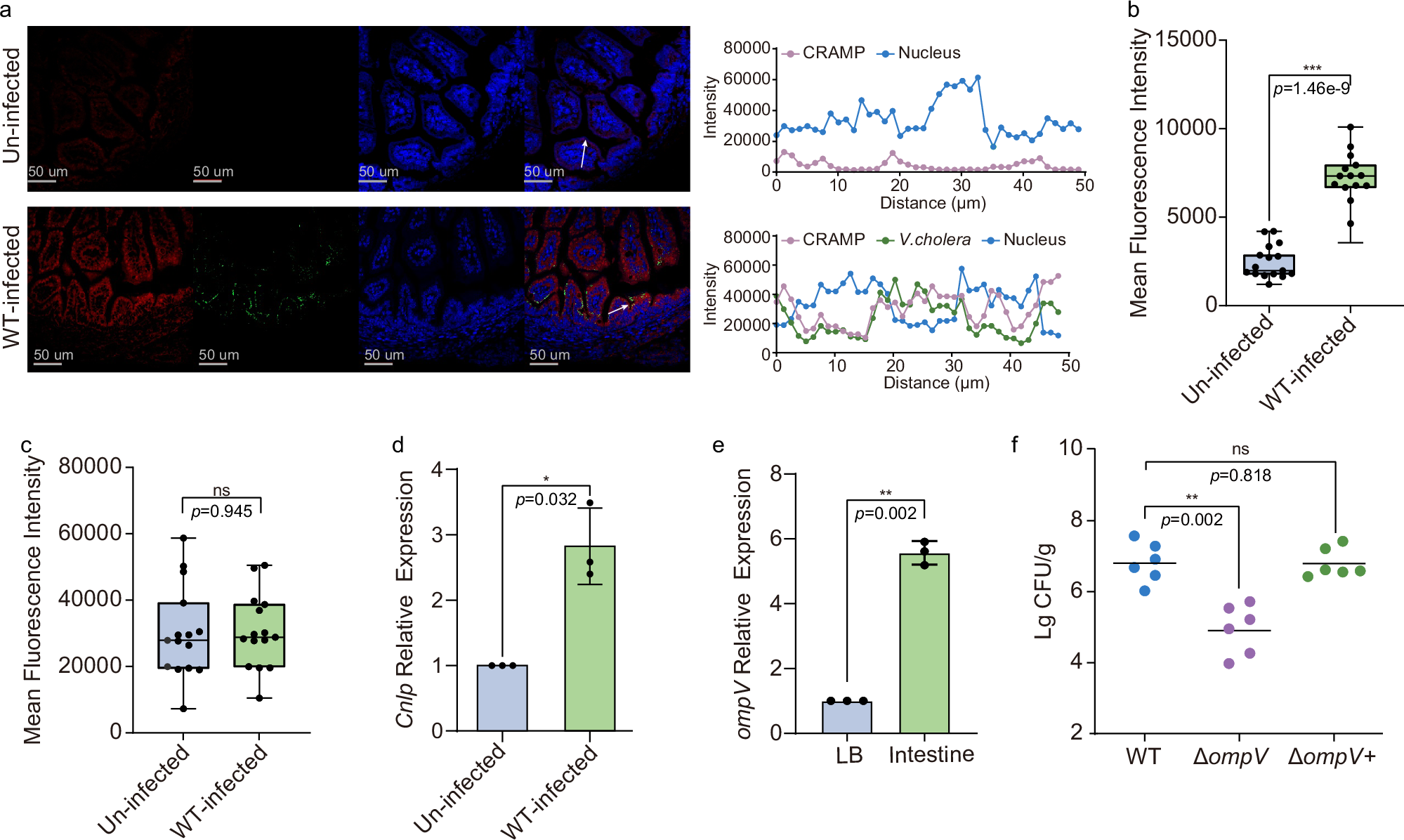
Fig. 2: OmpV is required for the pathogenicity of V. cholerae.
From: Small molecule inhibitor targets OmpV to treat pandemic Vibrio cholerae infection

a Immunostaining assay of mCRAMP in the small intestine of uninfected and WT-infected infant mice. mCRAMP was stained with an anti-CRAMP antibody (red), V. cholerae was stained with an anti-TcpA antibody (green), and nuclei were stained with DAPI (blue). The images showed the co-localization of TcpA and mCRAMP in the small intestine after V. cholerae infection (n = 15). Scale bar, 50 μm. b, c Mean fluorescence intensity (MFI) analysis of mCRAMP (b) and intestinal cells (c) in each field (n = 15). Three visual fields from each mouse were analyzed, and five mice were examined. Box represents the 25th to 75th percentiles. Whiskers represent the minimum and maximum data points. Horizontal bars indicate the median. d The expression of Cnlp in the small intestine of uninfected and WT-infected infant mice (n = 3 mice per group). e The expression level of ompV in the small intestine of mice and LB medium (n = 3 mice per group). f Evaluation of the colonization ability of the WT, ΔompV and ΔompV+ strains in the small intestine of mice (n = 6 mice per group). Significance was determined by a two-tailed unpaired Student’s t-test (b–e) or two-sided Mann–Whitney U-test (f) and is indicated by the p value. *p < 0.05, **p < 0.01, ***p < 0.001; ns no significant difference. The data were presented as the mean ± s.d. (b–f). The source data are included in the Source Data file.