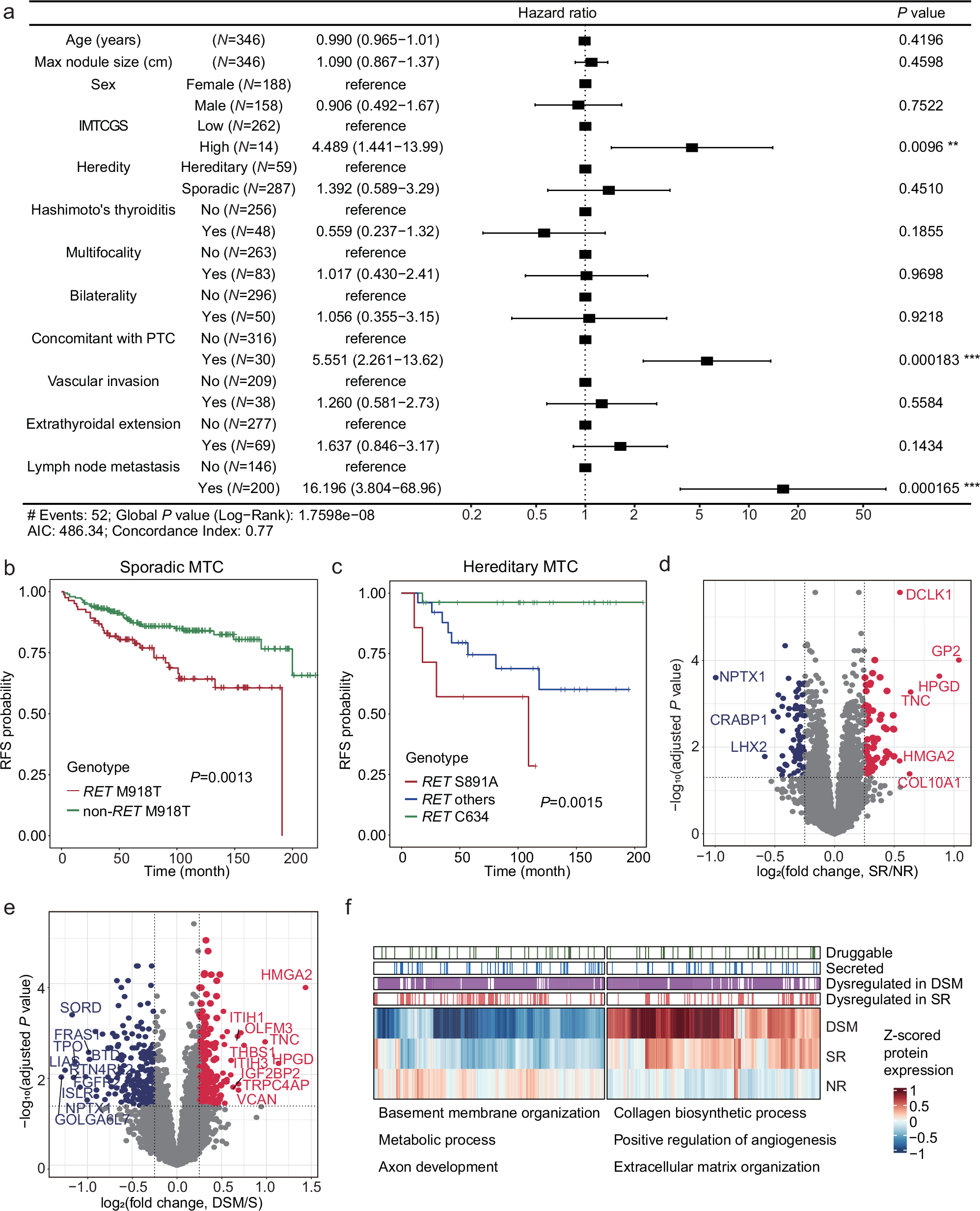
Fig. 2: Clinical, genomic, and proteomic profiling between patients with different prognoses.

a The forest plot showed the results of a multivariate Cox proportional hazards (CoxPH) regression of 12 clinical risk factors. N represents the number of patients. MTC recurrence risks were represented by hazard ratios (square) and 95% confidence intervals (whisker). P values were calculated under the Cox proportional hazard model. **, P < 0.01; ***, P < 0.001. Kaplan–Meier survival curves for sporadic (b) and hereditary (c) MTC showed different risk levels of RET mutations (RET M918T, n = 84; non-RET M918T, n = 199; RET S891A, n = 7; RET C634, n = 26; RET others n = 26). P values were calculated using the log-rank test. Differentially expressed proteins (DEPs) were shown in the volcano plots. d structural recurrence (SR) vs. non-recurrence (NR) samples and e disease-specific mortality (DSM) vs. survival samples. P values were calculated by empirical Bayes moderated t test (limma). Cutoff: |log2(fold change, FC) | > 0.25, Benjamini-Hochberg (B-H) adjusted P < 0.05. Proteins with |log2(FC) | > 0.5 were labeled with protein names. f The heatmap illustrated the results of functional analysis and DEPs across different prognostic groups. The protein expression was represented by the median value of the protein in each group. Color bars labeled the DEPs in SR and DSM groups, secreted proteins, and druggable proteins. Sample size in d,e,f: NR, n = 294; SR, n = 83; S, n = 358; DSM, n = 19.