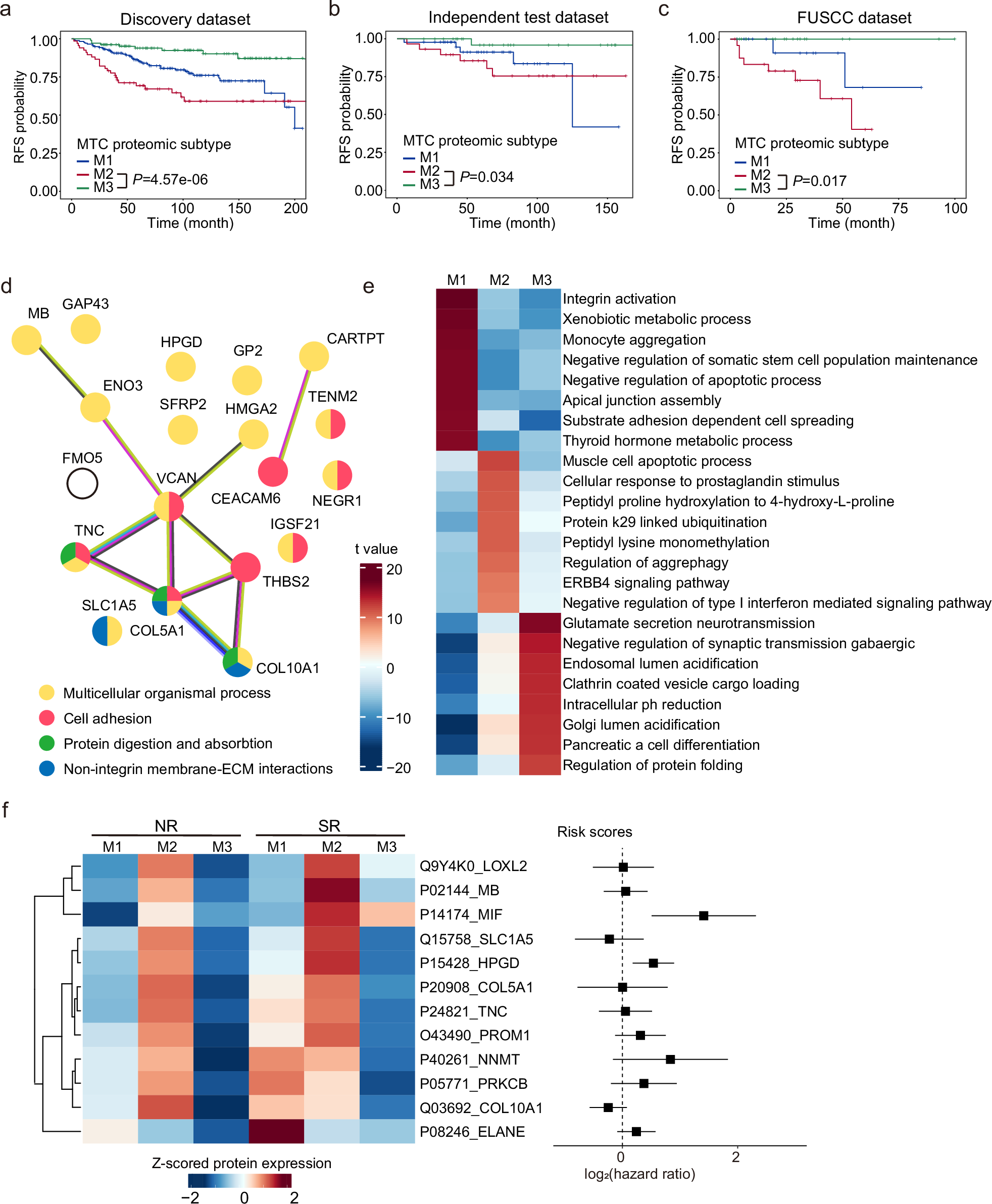
Fig. 5: Functional profiling and potential drug target identification.

Kaplan–Meier survival curves for a the discovery dataset (M1, n = 178, M2, n = 64, M3, n = 104), b the independent test dataset (M1, n = 43; M2, n = 29; M3, n = 33), and c the test dataset from published data (M1, n = 17; M2, n = 27; M3, n = 20) showing different prognostic risks of MTC subtypes. P values were calculated by Peto-Peto test. d The protein interaction network of subtyping proteins that were highly expressed in the M2 subtype based on the STRING database. e Pathways enriched in each proteomic subtype by gene set variation analysis (GSVA) using gene ontology biological process gene set (M1, n = 178, M2, n = 64, M3, n = 104). The enrichment score was represented by t-values. f Potential drug targets for MTC. The Proteins that can be targeted by FDA-approved drugs or candidate drugs were shown on the left, with respective multivariate CoxPH risk scores on the right. Risk scores were represented by hazard ratios (square) and 95% confidence intervals (whisker). Sample size from left to right: 139, 41, 95, 39, 23, 9.