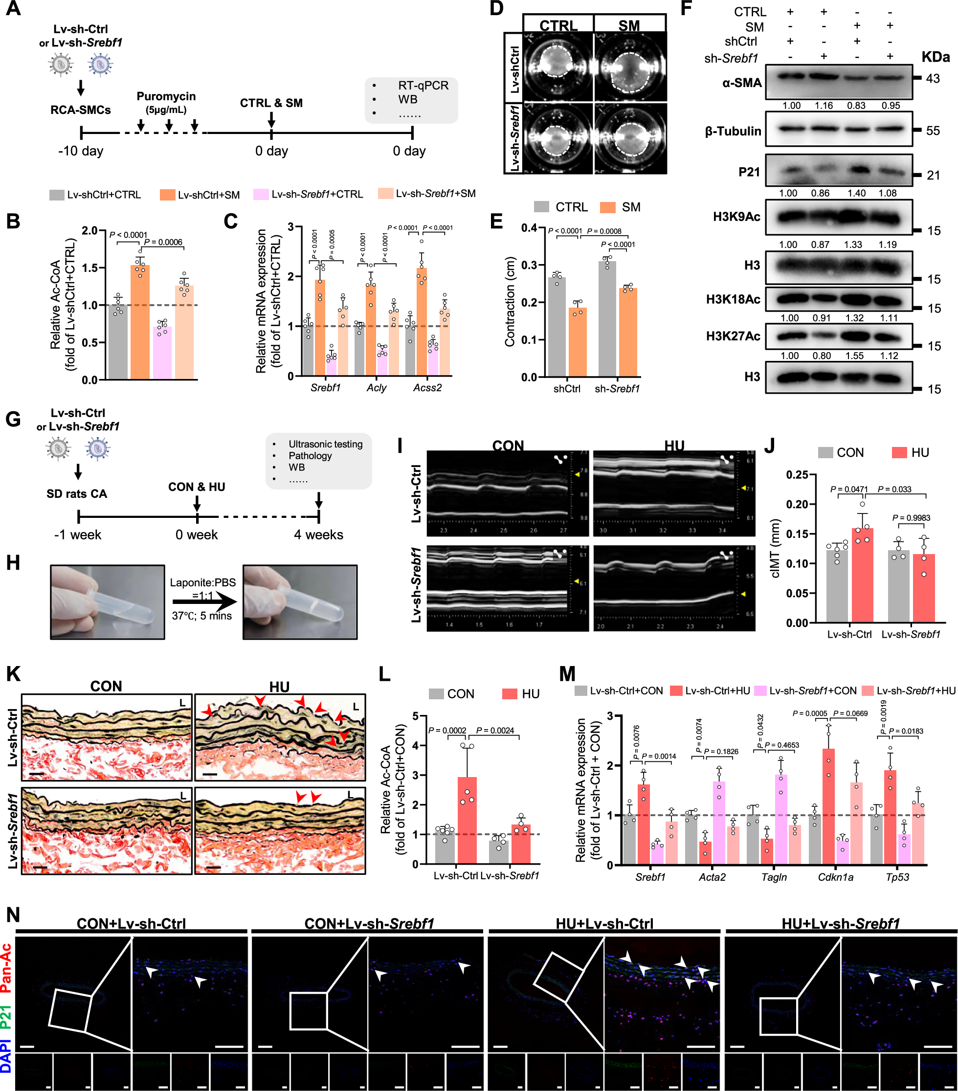
Fig. 7: Knockdown of Srebf1 alleviates senescence-like transformation of VSMC induced by simulated microgravity.

A Schematic diagram of the rescue study of the SM cell model. B Relative level of Ac-CoA in RCA-SMCs treated with Lv-shCtrl + CTRL, Lv-shCtrl + SM, Lv-sh-Srebf1 + CTRL, and Lv-sh-Srebf1 + SM. Data are presented as mean ± SD. Statistical significance is calculated with a two-way ANOVA followed by the Tukey’s multiple comparisons test (n = 6 biological replicates). C Relative mRNA expression levels of Srebf1, Acly, and Acss2 in RCA-SMCs treated with Lv-shCtrl+CTRL, Lv-shCtrl + SM, Lv-sh-Srebf1 + CTRL, and Lv-sh-Srebf1 + SM. Data are presented as mean ± SD. Statistical significance is calculated with a two-way ANOVA followed by the Tukey’s multiple comparisons test (n = 6 biological replicates). D Representative images of cell contraction assay of RCA-SMCs treated with Lv-shCtrl + CTRL, Lv-shCtrl + SM, Lv-sh-Srebf1 + CTRL, and Lv-sh-Srebf1 + SM. E Quantifications of the contraction distance (cm) in D Data are presented as mean ± SD. Statistical significance is calculated with a two-way ANOVA followed by the Tukey’s multiple comparisons test (n = 4 biological replicates). F Immunoblot analyses of α-SMA, P21, H3K9Ac, H3K18Ac, H3K27Ac of RCA-SMCs treated with Lv-shCtrl + CTRL, Lv-shCtrl + SM, Lv-sh-Srebf1 + CTRL, and Lv-sh-Srebf1 + SM. Band quantification is normalized to the first lane. G Schematic diagram of the rescue study of the HU rat model. H The gelation of the laponite hydrogels in vitro. I Representative ultrasound images in the carotid artery of rats treated with Lv-shCtrl + CON, Lv-shCtrl + HU, Lv-sh-Srebf1 + CON, and Lv-sh-Srebf1 + HU. (J). Quantifications of carotid intima-media thickness (cIMT) of right carotid artery of rats treated with Lv-shCtrl + CON (n = 6 rats), Lv-shCtrl + HU (n = 5 rats), Lv-sh-Srebf1 + CON (n = 4 rats), and Lv-sh-Srebf1 + HU (n = 4 rats). Data are presented as mean ± SD. Statistical significance is calculated with a two-way ANOVA followed by the Tukey’s multiple comparisons test (). K Representative Verhoeff’s Van Gieson staining (EVG) in the carotid artery of rats treated with Lv-shCtrl + CON, Lv-shCtrl + HU, Lv-sh-Srebf1 + CON, and Lv-sh-Srebf1 + HU. Broken elastic fibers are indicated by red arrows in EVG staining. “L” indicates the side of vascular lumen. Scale bar = 20 μm. L Relative level of Ac-CoA in carotid artery of rats treated with Lv-shCtrl + CON (n = 6 rats), Lv-shCtrl + HU (n = 5 rats), Lv-sh-Srebf1 + CON (n = 4 rats), and Lv-sh-Srebf1 + HU (n = 4 rats). Data are presented as mean ± SD. Statistical significance is calculated with a two-way ANOVA followed by the Tukey’s multiple comparisons test. M Relative mRNA expression levels of Srebf1, Acta2, Tagln, Cdkn1a, and Tp53 in carotid artery of rats treated with Lv-shCtrl+CON, Lv-shCtrl+HU, Lv-sh-Srebf1 + CON, and Lv-sh-Srebf1 + HU. Data are presented as mean ± SD. Statistical significance is calculated with a two-way ANOVA followed by the Tukey’s multiple comparisons test (n = 4 rats per group). N Representative immunofluorescence images of Pan-Ac (red), and P21 (green) in carotid artery of rats treated with Lv-shCtrl + CON, Lv-shCtrl + HU, Lv-sh-Srebf1 + CON, and Lv-sh-Srebf1 + HU. Scale bar = 200 μm or 100 μm (zoom in panel).