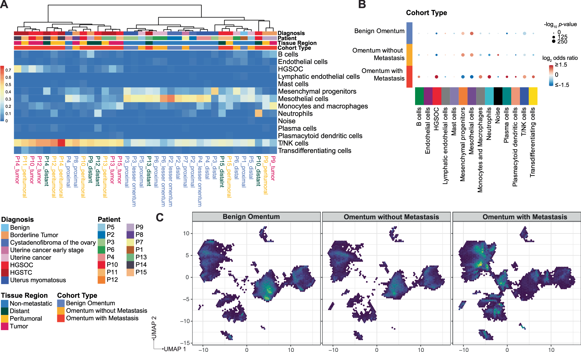
Fig. 2: The human benign omentum is homogenous in cell type composition.

A Cell type composition heatmap per sample with clinical row annotations. B Sample composition barplots for benign omentum (n = 10 samples), omentum without metastasis (n = 7 samples), and omentum with metastasis (n = 19 samples) (HGSOC patient samples). c Kernel density heatmap showing cell distribution by metastatic status in UMAP space. Cells are grouped as ‘non-metastasized omentum’ (benign and non-metastatic) or ‘omental metastasis’. Color intensity indicates relative cell density within each hexagonal UMAP bin (75 bins). See also Supplementary Fig. 2. Source data are provided as a Source Data file.