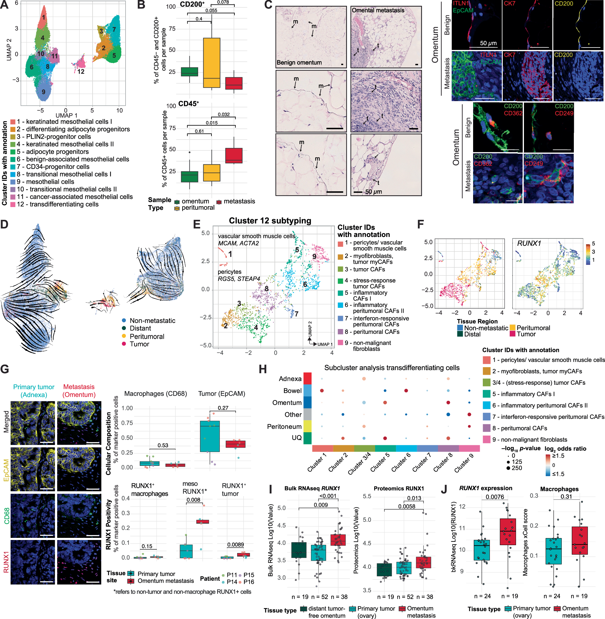
Fig. 4: Disruption of the native stem and progenitor niche and emergence of cancer-associated mesothelial and stromal cells in metastasis.

A UMAP with mesothelial and stromal cell subtyping annotated by cluster numbers in different colors. B Box plots showing flow cytometry data from dissociated single-cell suspensions derived from omental samples (ten benign omentum, ten peritumoral samples, and five metastasized/tumor core samples). Statistical significance was assessed using a two-sided unpaired Student’s t-test, and P-values are indicated. C Representative H&E images of benign, and metastasized omentum, and confocal immunofluorescence stainings of omental mesenchymal progenitor subpopulations of CD34+ preadipocyte (SDC2/CD362, CD34), CD34- preadipocyte (ENPEP/CD249, PDGFRa) location from mesothelial cell sheet (CD200) in benign omentum samples and diffuse localization on the metastasized omentum. Scale bar for H&E and IF images 50 µM. Images are representative of three independent samples; m mesothelial cells; t tumor cells D Velocity streams projected onto UMAP with tissue region annotation. E UMAP with sub clustering of transdifferentiating cells including subcluster annotation. f Transdifferentiating cell UMAP by tissue region and corresponding RUNX1 expression UMAP. G Representative confocal immunofluorescence images for tumor cells (EpCAM), macrophages (CD68), and RUNX1, with corresponding quantification (box plots). Primary tumor samples (n = 3) and metastases (n = 2) were derived from independent patients matching the scRNA-seq cohort, and each sample was quantified in three regions of interest, resulting in a total of 9622 cells analyzed. Box plots show the median (center line), interquartile range (box), whiskers (1.5× IQR), and individual jittered points. Scale bar: 50 µm. P-values were calculated using a two-sided Wilcoxon test. H Bubble plot showing Vázquez-García et al. scRNA-seq data (syn33521743) re-annotated with scROSHI using our ‘transdifferentiating cell’ signature. Dots indicate sampling site-specific enrichment of transdifferentiating subclusters. Sample sizes: Omentum n = 35; Adnexa n = 33; Ascites n = 25; Bowel n = 15; Peritoneum n = 15; Upper Quadrant (UQ) n = 8; Other n = 5. Color gradient indicates the log2-transformed odds ratio (red, enrichment; blue, depletion), and bubble sizes indicate the Bonferroni-corrected –log10(P value). I Box plot with RUNX1 expression on gene and protein level derived from bulk RNA-seq and matched mass spectrometry data, n refers to the number of samples (n = 109). P-values were calculated using the two-sided Wilcoxon test. J RUNX1 expression (left box plot) in an independent bulk RNA-seq cohort comparing primary tumors and matched omental metastases, along with the corresponding deconvoluted macrophage distribution (right box plot) in these samples (n = 43). P-values were calculated using the two-sided Wilcoxon test. In all box plots, the height of each box represents the interquartile range, with the thick line indicating the median and the box edges representing the first and third quartiles. Whiskers extend to the smallest and largest values within the 1.5 × interquartile range from the box, and data points beyond this range are shown individually as outliers. Jittered points are overlaid to display the distribution of individual observations. See also Supplementary Fig. 6–8. Source data are provided as a Source Data file.