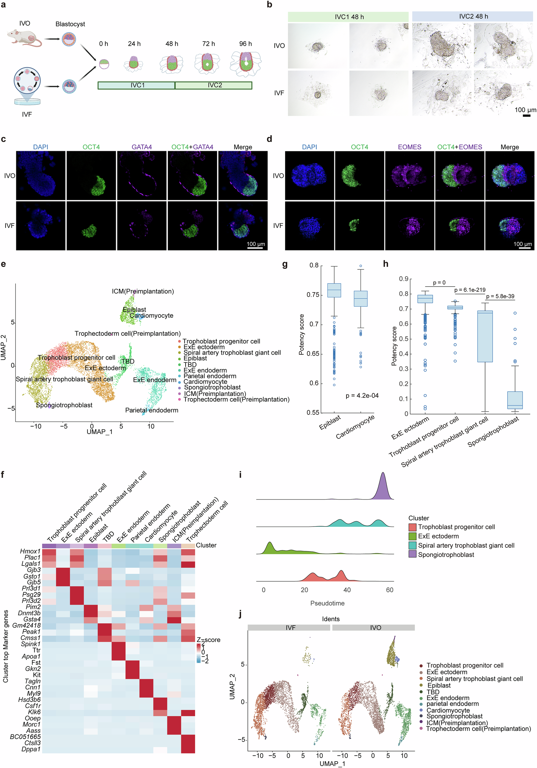
Fig. 4: Aberrant cell compositions in IVF-derived post-implantation embryos.

a A schematic diagram for the collection of IVO- and IVF-conceived mouse embryos and in vitro culture from blastocysts to the egg cylinder stage (96 h of culture). Illustration was created in BioRender. Zhang, C. (https://biorender.com/s2d8f27). b Representative images of IVO- and IVF-conceived embryos following in vitro culture for 48 h in IVC1 and IVC2, respectively. Scale bar, 100 μm. The representative images shown similar results in at least 5 independent repetitions. c Immunofluorescence of OCT4 (green), EOMES (purple) and DAPI (blue) in IVO- and IVF-conceived embryos following in vitro culture. Scale bars, 100 μm. The representative images shown similar results in at least 5 independent repetitions. d Immunofluorescence of OCT4 (green), GATA4 (purple) and DAPI (blue) in IVO- and IVF-conceived embryos following in vitro culture. Scale bars, 100 μm. The representative images shown similar results in at least 5 independent repetitions. e UMAP showing the cell types we identified based on scRNA-seq data. TBD: to be determined. f Heatmap showing the marker genes in each cell type. g, h Potency scores calculated using CytoTRACE2 of cell types related to the formation of cardiomyocyte (g) and placenta (h). The number of cells is 852 (epiblast), 125 (cardiomyocyte), 3039 (ExE ectoderm), 1443 (trophoblast progenitor cell), 1907 (spiral artery trophoblast giant cell) and 72 (spongiotrophoblast). Welch’s unequal variance t-test (both-tail) was performed. The line inside of each box is the sample median and the top and bottom edges of each box are the 0.75 and 0.25 quartiles, respectively. The distance between the top and bottom edges is the interquartile range (IQR). The whiskers are lines that extend above and below each box within 1.5 times the IQR and outliers are values that are more than 1.5 times the IQR away from the top or bottom of the box. i Pseudotime (inferred by monocle2) of four cell types related to placenta development. j UMAP showing the differences of cell type proportions between IVF- and IVO-conceived embryos.